热门:
华夏基金“舵手”调整:邹迎光新任董事长 李一梅任副董事长
万亿公募“掌舵人”变更。
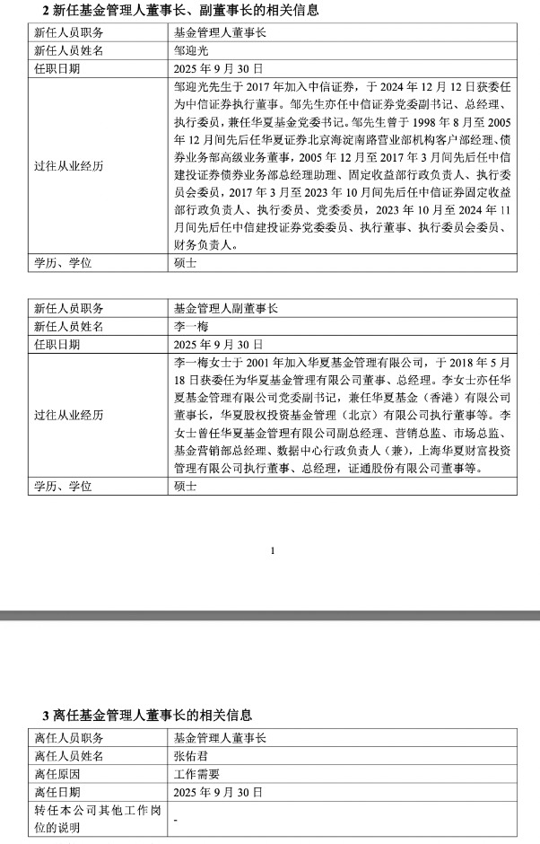
9月30日晚间,华夏基金公告称,新任邹迎光为董事长、李一梅为副董事长,任职日期为9月30日;原董事长张佑君因工作需要离任。
履历显示,邹迎光于2017年加入中信证券,于2024年12月12日获委任为中信证券执行董事。邹迎光亦任中信证券党委副书记、总经理、执行委员,兼任华夏基金党委书记。
从其过往经历来看,邹迎光曾于1998年8月至2005年12月间先后任华夏证券北京海淀南路营业部机构客户部经理、债券业务部高级业务董事,2005年12月至2017年3月间先后任中信建投证券债券业务部总经理助理、固定收益部行政负责人、执行委员会委员,2017年3月至2023年10月间先后任中信证券固定收益部行政负责人、执行委员、党委委员,2023年10月至2024年11月间先后任中信建投证券党委委员、执行董事、执行委员会委员、财务负责人。
李一梅则于2001年加入华夏基金,是华夏基金元老级人物,于2018年5月18日获委任为华夏基金董事、总经理。李一梅亦任华夏基金管理有限公司党委副书记,兼任华夏基金(香港)有限公司董事长,华夏股权投资基金管理(北京)有限公司执行董事等。
李一梅曾任华夏基金副总经理、营销总监、市场总监、基金营销部总经理、数据中心行政负责人(兼),上海华夏财富投资管理有限公司执行董事、总经理,证通股份有限公司董事等。
同日,华夏基金还公告称,经公司股东会2025年第四次会议审议通过,同意邹迎光出任公司第八届董事会董事及本公司法定代表人,张佑君不再担任本公司董事及法定代表人。此外,公司不再设置监事会、监事,由董事会审计委员会行使《中华人民共和国公司法》规定的监事会职权。

官网资料显示,华夏基金成立于1998年4月9日,是经中国证监会批准成立的首批全国性基金管理公司之一。截至2025年1季度末,华夏基金管理资产规模超2.81万亿元,是国内第二大的基金管理公司。
华夏基金今年还经历了股权变更。7月11日,华夏基金公告称,根据股东会决议,并经中国证监会核准,华夏基金原股东天津海鹏科技咨询有限公司将其持有的公司10%股权转让给卡塔尔控股有限责任公司(Qatar Holding LLC,下称“卡塔尔控股”)。该股权变更事项已完成工商变更登记。本次股权变更后,卡塔尔控股成为华夏基金第三大股东,持股比例为10%。
此次股权变更完成后,华夏基金的股权结构更新为:中信证券为第一大股东,持股比例为62.20%;加拿大资产管理公司(IGM Financial Inc)旗下全资子公司迈凯希金融公司(MACKENZIE FINANCIAL CORPORATION)为第二大股东,持股比例为27.80%;卡塔尔控股为第三大股东,持股比例为10%。
原董事长张佑君自2023年9月20日开始执掌华夏基金,至今已超两年,在此期间与之搭档的总经理一直是李一梅。从公司管理规模来看,Wind数据显示,华夏基金2023年三季度末的规模为1.30万亿元,在行业内位列第三;到了2025年二季度末,华夏基金的管理规模已升至2.10万亿元,在行业内位列第二,其中,非货币型规模为1.33万亿元,股票型基金规模达7402.33亿元,债券型基金规模为3061.58亿元。
从财务数据来看,2025年上半年,华夏基金的营业收入为36.69亿元,同比增长16.05%;净利润为10.62亿元,同比增长5.74%。
整体来看,今年以来,公募基金高管变动趋于频繁。从行业整体情况来看,澎湃新闻记者据Wind数据统计,截至2025年9月30日,年内已有24家公募基金变更了董事长,其中包括易方达基金、景顺长城基金、汇添富基金、兴证全球基金、国海富兰克林基金、海富通基金、兴银基金、方正富邦基金、先锋基金、安联基金、富达基金等。而华夏基金为年内第25家变更董事长的公募。
(文章来源:澎湃新闻)
(原标题:华夏基金“舵手”调整:邹迎光新任董事长,李一梅任副董事长)
(责任编辑:73)
关于我们|资质证明|研究中心|联系我们|安全指引|免责条款|隐私条款|风险提示函|意见建议|在线客服|诚聘英才
天天基金客服热线:95021 |客服邮箱:vip@1234567.com.cn|人工服务时间:工作日 7:30-21:30 双休日 9:00-21:30
郑重声明:天天基金系证监会批准的基金销售机构[000000303]。天天基金网所载文章、数据仅供参考,使用前请核实,风险自负。
中国证监会上海监管局网址:www.csrc.gov.cn/pub/shanghai
CopyRight 上海天天基金销售有限公司 2011-现在 沪ICP证:沪B2-20130026 网站备案号:沪ICP备11042629号-1