热门:
新股报价不审慎,知名私募与一公募被限制网下打新6个月
财联社4月7日讯(记者闫军)围绕着IPO报价不规范不审慎,监管又出新罚单。
4月7日,中基协官网发布了两份自律举措决定书,分别对中海基金、盈峰资本采取限制网下打新6个月,并要求参加合规教育的自律举措决定书。
1家公募和1家私募被处罚的原因大同小异,均指向了参与IPO打新时未能审慎报价、定价依据不充分等行为。

中基协给出处罚通知,2家机构被采取列入网下投资者限制名单6个月,并要求参加合规教育的自律举措。此外,公司需要在接到决定书后,一个月内,安排相关负责人完成合规教育课程,并需要提交《关于规范参与网下询价和配售业务合规承诺书》。
监管落实执法“长牙带刺”、有棱有角,去年以来公私募罚单显著增多,从监管数据来看,仅2024年私募罚单多达近300张,而公募管理人及高管被处罚多达50份,以公募来看,内部制度不完善,内控不合规是重灾区,信披义务履行不到位同样多发。
限制网下打新6个月,2家机构因打新领罚单
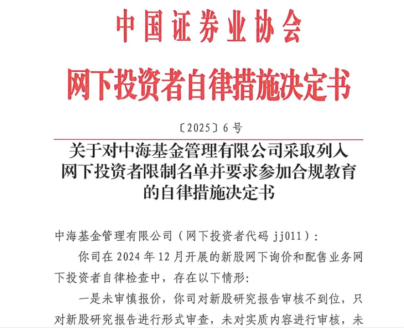
中基协罚单显示,中海基金、盈峰资本均存在未审慎报价、定价依据不充分等问题。
以中海基金为例,主要存在以下六种情形:
一是未审慎报价。对新股研究报告审核不到位,只对新股研究报告进行形式审查,未对实质内容进行审核,未发现“富特科技”项目研究报告估值区间存在计算错误的情况。
二是定价依据不充分。新股定价仅简单采用估值区间的中值确定最终报价,没有逻辑推导过程,无法支持最终报价结果。
三是未严格履行报价评估和决策程序确定最终每股报价区间和具体报价,投资决策只对估值中枢进行口头讨论,未见新股定价讨论过程及各方意见留痕的记录,投资决策机制执行不到位。
四是新股网下询价业务首发证券研究机制、研究报告撰写和审批机制不完善,新股网下业务制度只有原则性规定,未见具体细则。
五是新股网下询价业务风险管理制度不完善,新股网下询价业务规则缺少风险管理制度。
六是新股网下询价业务风险控制执行不到位,未将首发证券网下询价和配售业务纳入整体合规风控体系,未在风控系统中设置资产规模核查、关联关系核查、新股定价估值模型和计算相关功能模块,主要依靠人工线下完成相关工作。其中,在“富特科技”项目中,未能对新股业务环节出现的风险进行监测、分析和识别,未采取有效风险控制措施。

盈峰资本被处罚的原因则在于个别研究报告存在事实性错误,数据引用错误,导致项目最终报价出现严重偏差,同时也暴露了定价依据推导过程不严谨、流程不规范、风险管理不完善等问题。
在开出罚单后,监管强调,在后续网下询价和配售业务中,两家公司应严格执行网下询价和申购业务相关要求,切实完善内部控制,加强合规管理,落实重要操作环节复核机制确保业务开展合法合规。
自浙江国祥“二次上市”高溢价引发争议以来,机构在新股IPO中报价问题成为市场关注的焦点,去年以来,包括前海人寿、嘉实资本、天安人寿、上海衍复等多家机构曾因打新问题被交易所、协会进行过处罚。
在监管看来,从源头上提升上市公司质量,压实中介机构“看门人”责任,行业机构加强估值定价等核心能力建设也是其中重要的举措之一,这就要求机构在参与IPO打新时保持审慎的态度,加强对新规的研究,完善定价依据、加强报价决策的合规性等,从流程、制度上保证专业客观报价。
监管密集出手,去年以来对公募开出50份罚单
随着2024年年报披露,去年以来至今,包括证监会系统、税务局、工信部等监管机构对公募行业开出罚单多达50份。
首先,内控管理不完善是重灾区。内控管理不完善、信息披露不及时、未履行其他职责等原因被罚的公募多达17家。因内部制度不完善被罚的公募既有华夏、鹏华、富国等头部公司,也有浙商、融通、富荣等中小基金公司。监管的处罚也多以“责令改正”为主。
其次,也有不少基金公司因投资不审慎被罚,该类处罚多集中在中小基金公司,比如弘毅远方基金在公司债券投资决策不审慎,且未能做好基金投资者结构与基金资产流动性的匹配管理。此外,在去年的“禁卖”窗口指导期间,也有公司因净卖出等问题被处罚。
第三,因税务被罚也是常见的原由,不过多数基金公司被罚的原因是“未按照规定期限办理纳税申报和报送纳税资料”,嘉合基金则被监管直指“偷税”,被税务系统追缴税款。
此外,还有基金公司因APP存在“违规收集个人信息、APP强制、频繁、过度索取权限”等问题,被工信部要求责令改正。
(文章来源:财联社)
(原标题:新股报价不审慎,知名私募与一公募被限制网下打新6个月)
(责任编辑:126)
关于我们|资质证明|研究中心|联系我们|安全指引|免责条款|隐私条款|风险提示函|意见建议|在线客服|诚聘英才
天天基金客服热线:95021 |客服邮箱:vip@1234567.com.cn|人工服务时间:工作日 7:30-21:30 双休日 9:00-21:30
郑重声明:天天基金系证监会批准的基金销售机构[000000303]。天天基金网所载文章、数据仅供参考,使用前请核实,风险自负。
中国证监会上海监管局网址:www.csrc.gov.cn/pub/shanghai
CopyRight 上海天天基金销售有限公司 2011-现在 沪ICP证:沪B2-20130026 网站备案号:沪ICP备11042629号-1