热门:
重磅解读:基金子公司实行净资本约束看齐信托
这就意味着,那些成立时间短、非货币基金规模小、净资产较低和违法违规经营的基金公司将被挡在基金子公司门外。值得注意的是,不仅仅特定客户资产管理子公司,基金销售以及证监会许可的其他业务子公司设立也需要满足上述硬性规定。
该来的终究还是来了。
日前《证券投资基金管理公司子公司管理规定》和《基金管理公司特定客户资产管理子公司风险控制指标指引》两份文件的征求意见稿下发到各基金公司和子公司,证监会拟对基金子公司设立设置一系列门槛,对开展特定客户资产管理业务的专户子公司实施净资本约束为核心的风控管理和分级分类监管。
意味着在监管层前期频频吹风之后,关于基金子公司设立和专户子公司风控的措施即将实施,素有万能金融之称的基金专户子公司将告别野蛮增长。
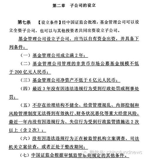
在子公司管理规定征求意见稿中,证监会对基金公司设立子公司设置了七大条件,其中前三个条件为基金管理公司成立满2年、基金公司管理的非货币基金公募规模不低于200亿元、基金公司净资产不低于6亿元等具体经营性规定,后四个条件则主要为合规合法经营要求,包括最近三年没有因违法违规行为受到行政处罚或刑事处罚,不存在治理结构不完善、经营管理混乱、内部控制和风险管理制度无法得到有效执行、财务状况恶化等重大经营风险,最近一年没有因违规行为、失信行为受到行政监管措施达到或超过2次,没有因违法违规被立案调查或司法侦查,或者正处于整改期间,此外还有证监会根据审慎监管原则规定的其他条件等。
这就意味着,那些成立时间短、非货币基金规模小、净资产较低和违法违规经营的基金公司将被挡在基金子公司门外。值得注意的是,不仅仅特定客户资产管理子公司,基金销售以及证监会许可的其他业务子公司设立也需要满足上述硬性规定。
除了全面收紧子公司设立条件之外,证监会还特别出台了针对特定客户资产管理子公司的风险控制措施,要求专户子公司开展特定客户资产管理业务,应当持续满足四大风险控制指标,包括净资本不得低于1亿元人民币、调整后的净资本不得低于各项风险资本之和的100%、净资本不得低于净资产的40%、净资产不得低于负债的20%等。证监会要求,基金公司专户子公司开展特定资产资产管理业务,应当建立全面的风险管理体系,采取有效风险管理措施,确保业务发展规模与其风险承受能力、风险控制水平及经营实力相匹配。
除了四大风险指标约束,证监会还将对专户子公司实施分级分类管理,证监会将根据专户子公司的合规管理水平、风险管理能力,对专户子公司实施分级分类监管。对不同监管评级的专户子公司,证监会可以实施不同的风险控制指标标准、风险资本和风险准备金计算比例,并在监管资源分配,现场检查和非现场检查等方面区别对待。
在基金业协会发布的《基金管理公司特定客户资产管理子公司风险控制指标指引》征求意见稿中,协会对具体风险指标计算方法进行了具体规定,并给予了过渡期安排,其中对于净资本不符合相关要求的,最晚应于今年年底前达标;专户子公司今年之前已存续的各项业务规模可不按该指引规定计算风险资本,存量资管计划可以存续到期,到期前不得开放申购或追加资金,合同到期后予以清盘,不得续期。从今年1月1日起,专户子公司所有新设立的资管计划、资产支持专项计划,以及开展的其他业务,均应该按照规定计算风险资本,并根据特定客户资产管理业务全部管理费收入计提风险准备金。
2012年底,首批专户子公司获批成立,经过短短三年多的发展,截至今年一季末,专户子公司家数达到79家,资产管理规模逼近10万亿元大关,成为增长最快的资管子行业。但随着风险控制措施的实施,专户子公司将正式告别野蛮增长阶段。
下面,基金君将为大家把重点划一划,并给予适当解读。
成立门槛设多条规定
在证券投资基金管理公司子公司管理规定(2016年4月18日修订稿)中提及,基金公司设立子公司,应当以自有资金出资,并具备多个条件:
![]() |
基金君重点解读几条
1、首先要满足基金管理公司成立满2年。
解读:这一条就直接堵死了那些申请公司牌照后想迅速发展子公司业务的股东,截至小编写稿时,仍有9家基金公司未成立满2年,包括红土创新、九泰、创金合信、嘉和、泓德、金信、新疆前海联合、新沃和中科沃土,这些基金公司需要“时间”这一神器来逐渐取得第一步资格。
2、母公司管理非货币公募规模不低于200亿元。
解读:这一条可谓今天市场传言最多的消息,毕竟重点在于非货币、且必须是公募规模。按照相关统计,截至今年一季度末,105家基金公司中,有60家基金公司管理的非货币公募规模不足200亿元。
![]() |
不过这其中多为次新基金公司,未有常见知名基金公司在列。
3、净资产不低于6亿元,
解读:这一条是对上一条的补充,也多为对新公司迫不及待开展子公司业务的再一次约束。
4、最近三年没有因违法违规行为受到行政处罚或刑事重复啊;5、不存在治理结构不健全、经营管理混乱、内部控制和风险管理制度无法得到有效执行、财务状况恶化等重大经营风险、最近一年没有因违规、失信受到证监会措施两次以上(含2次).
解读:这两条意思相近,是杜绝了基金公司在经历老鼠仓等违规案例后牵涉子公司业务,不过近来基本全部基金子公司已成立基金子公司,而未成立的短期内也不至于立马暴露出该风险。
另外,设立条件中还规定,参股子公司达5%以上持股比例的其他股东至少要满足法人及组织净资产不低于5000万元、自然人个人金融资产不低于1000万元,在境内外资产管理行业从业5年以上。
解读:这一条也是限制越来越多的基金公司直接将公司专户业务剥离,而不实际出足够的注册金来成立子公司,但小编大致梳理了一下,这条目前来看也多半是不影响,已成立子公司的高管多为原母公司的副总、部门总监等,唯一可能涉及的就是这些自然人需要逐渐将注册金补齐1000万元。
专户子公司将实行分类分级监管
![]() |
专户子公司四大风控指标
![]() |
这与协会同时发布的《基金管理公司特定客户资产管理子公司风险控制指引指标》的征求意见稿不谋而合,这其中规定了,基金子公司净资本的计算办法等于子公司净资产-风险资产余额*扣减比例。
征求意见稿称,调整后的净资本不得低于各项风险资本之和的100%、净资本不得低于净资产的40%、净资产不得低于负债的20%。
![]() |
![]() |
![]() |
我们先来看下协会给出的数据。
![]() |
![]() |
![]() |
这样来计算,当然是扣减系数越高越好,才能让需要承担的净资本才能越低,那小编不得不说,那些以通道业务为王的公司要惨啦。协会刚刚公布的一季度末子公司资管规模中,排名靠前的子公司均是依托通道业务为主。
![]() |
这样看来,这些公司只有尽可能地通过增加净资产来抵御风险。
总结:基金君在用自己微薄的知识分析了协会发出的征求意见稿后发现,协会这次或是铁了心要肃清子公司的不良风气,子公司要成立,好,满足我的条件,这些条件满足后子公司暴露风险的可能性要降低;要发产品,好,先看看风险准备金情况;而净资本是永远悬挂在基金子公司头上的紧箍咒,在子公司想大力发行通道业务的时候应该想一想,每多发一只通道产品需要补充多少资本金来满足要求。
不过协会也在大棒之下给了子公司们一根胡萝卜,2016年1月1日之前的存续业务不算,但是新增可就不行。
![]() |
(责任编辑:DF058)
关于我们|资质证明|研究中心|联系我们|安全指引|免责条款|隐私条款|风险提示函|意见建议|在线客服|诚聘英才
天天基金客服热线:95021 |客服邮箱:vip@1234567.com.cn|人工服务时间:工作日 7:30-21:30 双休日 9:00-21:30
郑重声明:天天基金系证监会批准的基金销售机构[000000303]。天天基金网所载文章、数据仅供参考,使用前请核实,风险自负。
中国证监会上海监管局网址:www.csrc.gov.cn/pub/shanghai
CopyRight 上海天天基金销售有限公司 2011-现在 沪ICP证:沪B2-20130026 网站备案号:沪ICP备11042629号-1











