热门:
中国化工及中化集团旗下上市公司公告澄清合并传言
摘要
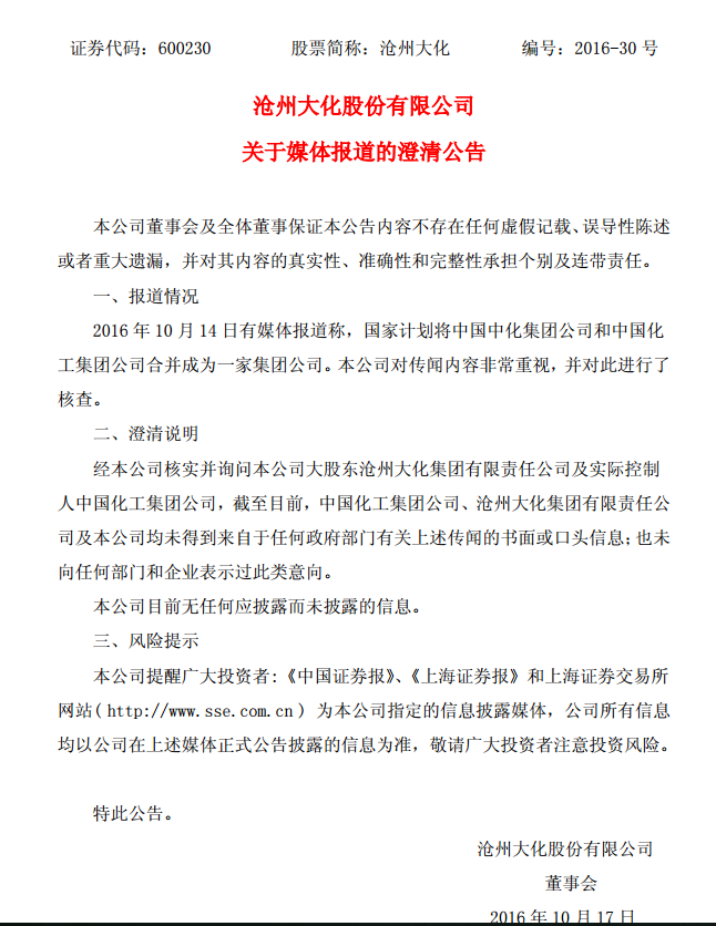
【中国化工及中化集团旗下多家上市公司公告澄清合并传言】中国化工旗下*ST沧大公告称,中国化工集团公司、沧州大化集团有限责任公司及本公司均未得到来自于任何政府部门有关媒体所报道的合并传闻的书面或口头信息。中化集团旗下扬农化工同样发公告对合并传言予以澄清。
中国化工旗下*ST沧大公告称,中国化工集团公司、沧州大化集团有限责任公司及本公司均未得到来自于任何政府部门有关媒体所报道的合并传闻的书面或口头信息。中化集团旗下扬农化工同样发公告对合并传言予以澄清。


此前媒体报道>>>
(责任编辑:DF075)
郑重声明:天天基金网发布此信息目的在于传播更多信息,与本网站立场无关。天天基金网不保证该信息(包括但不限于文字、数据及图表)全部或者部分内容的准确性、真实性、完整性、有效性、及时性、原创性等。相关信息并未经过本网站证实,不对您构成任何投资决策建议,据此操作,风险自担。数据来源:东方财富Choice数据。
关于我们|资质证明|研究中心|联系我们|安全指引|免责条款|隐私条款|风险提示函|意见建议|在线客服|诚聘英才
天天基金客服热线:95021 |客服邮箱:vip@1234567.com.cn|人工服务时间:工作日 7:30-21:30 双休日 9:00-21:30
郑重声明:天天基金系证监会批准的基金销售机构[000000303]。天天基金网所载文章、数据仅供参考,使用前请核实,风险自负。
中国证监会上海监管局网址:www.csrc.gov.cn/pub/shanghai
CopyRight 上海天天基金销售有限公司 2011-现在 沪ICP证:沪B2-20130026 网站备案号:沪ICP备11042629号-1

