热门:
私募冠军又遭重挫!上亿股权司法拍卖“无人接盘” 更有公司年报出事
一再公告延期后,金刚玻璃终于披露了2018年年度报告,还有2019年一季报。此前公司称,可能无法在法定披露期限内披露年度报告,公司股票可能被暂停上市。受此利空影响,4月30日金刚玻璃开盘一字跌停,截至收盘股价仅6.53元,相较罗伟广当初买入时的成本已下跌近70%。
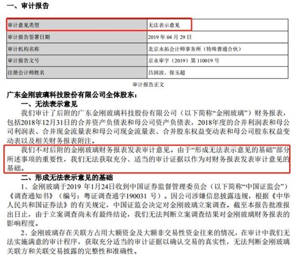
虽然好不容易披露了年报,但是基金君留意到,公司在报告期内被会计师事务所出具了“无法表示意见”。
另外,罗伟广持有的共青城纳合诚投资管理合伙企业(有限合伙)部分股权被司法拍卖,引发市场关注,但基金君却发现,截至昨天上午10点,两场拍卖没有一个人报名,最终拍卖“流拍”。罗伟广市场评估价值1.52亿的股权资产,降价25%,却出现“无人接盘”的尴尬境地。
一边是上市公司股票暴跌贬值、年报会计“无法表达意见”,另一边是被拍卖的私募基金持股股权“无人接盘”,昔日私募冠军罗伟广在如今市场大幅回暖的情况下,仍然无法走出寒冬。
金刚玻璃年报被出具“无法表示意见” 第二大股东罗伟广持股亏损较大
昨天半夜,金刚玻璃终于在最后一刻披露了2018年年报,同时也披露了2019年一季报。
年报显示,金刚玻璃2018年实现营业收入为7.48亿元,较上年同期增24.50%;归属于母公司所有者的净利润为1496.49万元,较上年同期增15.60%;基本每股收益为0.07元,较上年同期增16.67%。

但是,值得注意的是,公司在报告期内被会计师事务所出具了无法(拒绝)表示意见。业内人士认为,意思是会计事务所不发表意见,因为无法获得充分、适当的证据去判断财务报表反映的公允性。
“形成无法表示意见”的基础,会计事务所表示,一是此前证监会对金刚玻璃立案调查,到目前还没有最终结论,无法判断立案调查结果对其财务报表的影响程度;二是金刚玻璃存在关联方占用大额资金及大额非交易性资金往来的情况,在审计中无法实施满意的审计程序,获取充分适当的审计证据以确认交易的真实性,无法判断其关联方和关联交易披露的完整性和准确性。

同时,金刚玻璃发布的2019年一季度业绩报告现在,报告期内,归属于母公司所有者的净利润为87.09万元,较上年同期增29.28%;营业收入为1.33亿元,较上年同期增4.72%;基本每股收益为0.004元,较上年同期增29.03%。
而就在前一晚,金刚玻璃还公告称,预计在4月30日披露2018年年报和2019年一季报,但是由于公司2018年年报的审计工作尚未完成,可能存在无法在法定披露期限内披露年度报告的风险,因此,公司股票可能被暂停上市。

其实,4月22日金刚玻璃就发过公告,原定4月26日披露2018年年报,4月29日披露2019年一季报,但是因为公司年报审计尚未完成,向深交所申请延期至4月30日披露。可见,金刚玻璃已经是一再延期,昨天半夜得以披露也是一波三折。
从2019年一季报可以看到,罗伟广持有金刚玻璃2256.5万股,占总股本的10.45%,仍然位列公司第二大股东。年报也称,公司原实际控制人罗伟广先生被法院列为失信被执行人及限制消费人员,同时,因未按时履行法律义务被法院强制执行。

昨天,受到可能无法在法定期限内披露年报而存在可能被暂停上市的风险的利空消息影响,金刚玻璃开盘一字跌停,截至收盘跌幅达到9.93%,报收6.53元。要知道,当初罗伟广买入金刚玻璃的成本大概在20元上方,截至目前,该公司的股价是6.53元,亏损达到67%左右。
上亿股权份额降价拍卖无人接盘
从4月29日上午10点到4月30日上午10点,罗伟广持有的共青城纳合诚投资管理合伙企业(有限合伙)股权份额中的24.23%股权、27.9%股权分别被拍卖,一度引起市场关注。但基金君却发现,直到昨天上午拍卖结束,两场拍卖共有3726次围观,却没有一个人报名,最终拍卖流拍。
信息显示,其中24.23%股权的评估价是7055.15万元,起拍价为5291.4万元;27.9%股权的评估价是8123.75万元,起拍价为6092.8万元。也就是说合计1.52亿元、降价25%的拍卖,却无人接盘。业内人士认为,可能市场对该资产感兴趣的较少。


相关报道:又一私募冠军“陨落”!债务缠身,上亿股权拍卖“无人问津”,更有监管罚单、质押平仓……
近日,有几则拍卖信息将广东新价值投资掌门人罗伟广,再度拉回公众视野。罗伟广做私募十多年,曾经拿过私募冠军,公司规模曾经也达到过百亿。但近年来搞一二级市场联动,却遭遇滑铁卢。
罗伟广持有共青城纳合诚投资管理合伙企业(有限合伙)的部分股权今天被司法拍卖,两桩拍卖合计市场价值评估值约1.51亿元。虽然折价25%,起拍价1.14亿元,但其拍卖仍然遇冷,围观的有3000多人,但目前无人出手。
除了私募基金,罗伟广被拍卖的还有金刚玻璃近1200万股持股,合计约8000万元,但因异议案件暂缓拍卖。在持股被司法拍卖背后,罗伟广这几年出现个人债务纠纷,质押的上市公司股票也因为还款被强制平仓。然而,他当初买进的金刚玻璃股票已经亏损超60%。
罗伟广还多次接到监管的罚单,包括因举牌未通告被罚款190万元,因为没有配合上市公司及时披露公司股份冻结、股价异常、股份减持计划等,被出具警示函。
降价25%拍卖 众人围观无人出手
淘宝司法拍卖网站显示,罗伟广持有的共青城纳合诚投资管理合伙企业(有限合伙)股权份额中的24.23%股权、27.9%股权分别被拍卖。今天早上10点起拍,是第一次拍卖。
信息显示,24.23%股权的评估价是7055.15万元,起拍价为5291.4万元;27.9%股权的评估价是8123.75万元,起拍价为6092.8万元。也就是说这次罗伟广被司法拍卖的股份市场价值达到15178.9万元,而起拍折价幅度为25%。

为什么罗伟广持有的这家投资公司的股权会被拍卖?从湛江市霞山区人民法院的执行裁定书可以看到,涉及湛江一位女性自然人与被执行人吕华峰、罗伟广、邱茂国民间借贷纠纷一案。去年法院作出两份民事裁定书,分别冻结罗伟广持有共青城纳合诚投资的股权份额中的24.23%股权、27.9%股权,合计市场价值约1.52亿元。
在拍卖的资料里有一份股权评估报告,其显示截至2018年8月31日,罗伟广持有的共青城纳合诚投资管理合伙企业(有限合伙)的股权比例为39.59%,而共青城纳合诚投资总体的股权市场价值评估值为7.35亿元。所以,基金君算了一下,罗伟广所持股权市场价值2.91亿元,其中此次拍卖的股权价值分别为7055.15万元、8123.75万元,分别占共青城纳合诚投资总股本的9.59%、11.05%,合计占20.64%。
但基金君发现,从今天上午10点起,拍卖整整进行了5个小时,围观的人数超过3300人,但目前无人出手。
值得注意的是,实际上在今年4月初,罗伟广持股共青城纳合诚投资的股权就被拍卖过,但后来撤回了。理由是申请执行人申请撤回,要求降价。而且,基金君发现,最初拍卖的价格并没有折价。

股权私募基金投资教育标的
多次重组未成
基金君也发现,私募大佬罗伟广持股的共青城纳合诚投资管理合伙企业(有限合伙),其实是一只股权私募基金。
资料显示,共青城纳合诚投资成立于2015年12月4日,企业类型为有限合伙企业,执行事务合伙人为深圳市纳兰德投资基金管理有限公司(委派代表:杨时青)。从天眼查信息可以看到,深圳市纳兰德投资是罗伟广实控的公司。基金业协会备案信息显示,共青城纳合诚投资作为一只股权投资基金备案在深圳市纳兰德投资旗下。
从共青城纳合诚投资的实收资本看,大股东为深圳市天艺秤管理咨询公司出资5亿元,值得注意的是该公司为建银国际(深圳)投资有限公司旗下的,从另一份报告中可以发现其属于优先级合伙人;同时,罗伟广缴纳的实收资本为4.09亿元,持股比例为39.59%。可见,这只由罗伟广公司成立的私募股权基金,找了优先级的钱。

还有一点值得关注的是,截至2018年8月31日,这只私募股权基金财务报表资产总计10.35亿元,总负债3.34万元,所有者权益合计10.35亿元。其资产中有一笔长期股权投资账面价值9.4亿元,投资对象为广东启行教育科技有限公司,占股20.55%。
股权评估报告表示,上市公司神州数码已达成购买启行教育79.45%股权的协议(不涉及纳合诚投资的20.55%股权),有待证监会批准后执行。但基金君发现,后来这桩交易价格将近37亿的重组方案未获证监会通过,神州数码也在2018年11月终止收购启行教育。
其实,这已经不是启行教育第一次“嫁人”,2016年启行教育就打算45个亿卖给四通股份,但经过漫长的重组和监管问询之后,重组终止于2017年2月。
金刚玻璃价值8000万股份将拍卖 因异议案件暂缓
这可不是罗伟广旗下资产第一次被拍卖,就在前不久淘宝司法拍卖网站也挂出了罗伟广名下金刚玻璃无限售流通股将要被拍卖的信息,两桩拍卖项目合计7950万元,拍卖的股份为1191.75万股。
基金君发现,都是属于案件查封,其中有一桩拍卖的股份是质押给西南证券的。这两桩拍卖非常火爆,备受市场关注,合计有8.67万人围观,141人设置提醒。但是本来4月20日要开始的拍卖,最终因为案外人提出异议,异议案件正在审查中,拍卖暂缓。

金刚玻璃公告,广东省汕头市中级人民法院就罗伟广股权质押违约纠纷与股权回购协议纠纷两案,发布股权拍卖公告,原定于2019年4月20日10时至2019年4月21日10时公开拍卖罗伟广所持公司无限售流通股股份1191.75万股,公司近日获悉汕头中院将暂缓本次司法拍卖。
但近期,金刚玻璃也公告称,广东省深圳市福田区人民法院就罗伟广股权质押违约纠纷一案,在该院淘宝网司法拍卖网络平台发布了股权拍卖公告,将于2019年5月6日10时至2019年5月7日10时止公开拍卖罗伟广质押给西南证券的约1064.75万股公司股份,占公司总股本4.93%,占罗伟广所持公司股份的47.19%。上述股份均为无限售流通股,且全部处于司法冻结及轮候冻结状态。
个人债务缠身 持股被司法冻结、强制平仓
基金君发现,这两年罗伟广非常“缺钱”,出现个人债务纠纷,持股被司法冻结,而且当初质押的上市公司股票也因为没有钱补仓被强制平仓。
去年5月份,金刚玻璃披露,实际控制人罗伟广所持公司股份被司法冻结和轮候冻结。据悉,罗伟广持有金刚玻璃2428.71万股,占公司总股本的11.24%,其股份被司法冻结后处于冻结状态的股份数为2128.71万股,占其持有公司股份总数的87.65%。其被司法冻结股份将近九成。
公告也解释了原因,罗伟广所持有的公司股份被司法冻结系其个人债务纠纷所致,与公司无关,但其冻结股份若被司法处置,可能导致公司实际控制权发生变更。
随后去年6月12日,金刚玻璃公告,收到罗伟广通知,由于他违反和中信证券的融资融券合同,没有在规定时间偿还负债,中信证券将从今天起对其融资融券账户进行强制平仓处理,减持该账户中的部分或全部股份。据悉,罗伟广有300万股放于中信证券客户信用交易担保证券账户。
要知道去年2月份罗伟广持有的金刚玻璃股份也遭遇过一次质押平仓风险,后来通过停牌、提前还款解除了危机。

私募冠军搞一二级联动受挫 持股大幅亏损超六成
1974年出身的罗伟广,曾是私募圈的名人。公开资料显示,罗伟广在1995年就进入证券投资领域,曾经任广州证券顺德管理总部咨询师、市场部经理,安信证券广东顺德管理总部总经理助理,2007年“奔私募”创立广东新价值投资。
在私募岁月里,罗伟广曾经拿到了2009年的私募冠军,一时风光无两;但在巅峰之后的2010年罗伟广管理的产品就遭遇较大回撤、跌落神坛,但是起起伏伏十多年,罗伟广和新价值投资依旧得到了不错的发展,前几年管理规模也突破过百亿元。
2015年股灾以后,罗伟广在投资上有大的转变,他提出“一二级市场联动”的想法,看好小市值公司的并购重组的机会和跌出来的价值。他表示,希望合理合法帮助公司重组,使公司做得更好,然后获取收益。
据不完全统计,罗伟广彼时买进的上市公司达到十余家,包括大东海A、科恒股份、科斯伍德、天兴仪表、南华仪器、杭州高新、金宇车城、天广中茂、新海股份、恒大高新、*ST蓝丰等,同时罗伟广通过两次受让股份,成为金刚玻璃的实际控制人。
彼时罗伟广的举动震动业内,引发关注,然而,A股市场投资环境的改变,却使得这条道路很难走通。
2015年11月,金刚玻璃披露发行股份购买资产暨关联交易预案,拟向罗伟广等发行股份,购买其合计持有的喜诺科技100%股份;同时向纳兰德基金发行股份,购买其持有的OMG新加坡36%股权。据了解,金刚玻璃重组的标的OMG是在2013年才成立,但从2015年8月罗伟广入股到11月重组预案出台,三个多月时间估值从不到1亿元涨到30亿元。
显然这种重组的玩法没有获得监管部门认可,2016年8月,证监会重组委否决了该次交易,原因是“标的公司盈利预测可实现性及评估参数预测合理性披露不充分”。此后,金刚玻璃曾尝试修改方案,但最终于去年3月宣布撤回申请文件,正式终止了此次重组。
然而,近几年金刚玻璃的股价接连下挫,使得罗伟广的持股遭遇质押平仓危机。简单计算,罗伟广当时买入金刚玻璃的成本大概在20元上方,截至目前,该公司的股价是7.25元左右,亏损超过60%。
因信披违规多次遭证监会处罚
除此以外,罗伟广还多次接到监管的罚单,包括因举牌未通告被罚款190万元,因为没有配合上市公司及时披露公司股份冻结、股价异常、股份减持计划等,被出具警示函。
2017年12月,广东证监也公布了对新价值投资、钱文彦、卢冬妮的行政处罚决定书。根据处罚决定书,新价值投资增持科恒股份、大东海A、科斯伍德、天兴仪表(现为贝瑞基因)等4只股票,在持有相关股票累计达到上市公司已发行股份的5%时,未在履行报告和公告义务前停止买入行为,违法增持金额合计3766.08万元。
广东证监局因此责令新价值投资改正,给予警告,并处以190万元罚款。对直接负责的主管人员钱文彦给予警告,并处以10万元罚款,对其他直接责任人员卢冬妮给予警告,并处以5万元罚款。
2018年12月,广东证监局发布行政监管措施决定书〔2018〕115号、116、117、118号,分别对金刚玻璃、及公司第一大股东拉萨市金刚玻璃实业有限公司、实际控制人罗伟广等责任人作出行政处罚,对罗伟广采取出具警示函措施。

广东证监局指出,罗伟广存在未配合上市公司及时披露公司股份冻结事项、未配合上市公司披露公司股价异常波动事项、未配合上市公司及时披露股份减持计划等违规行为。三个“未配合”的具体内容是:
一、未配合上市公司及时披露公司股份冻结事项
2018年3月8日至4月10日期间,罗伟广所持金刚玻璃股份被司法冻结及轮候冻结累计达2128.71万股,占公司总股本的9.86%。罗伟广分别于2018年4月11日、4月24日签收深圳市中级人民法院、汕头市金平区人民法院送达的民事裁定书,相关司法文书载明财产冻结的情况,但是罗伟广未配合上市公司履行信息披露义务,导致金刚玻璃迟至2018年5月11日才披露罗伟广所持公司股份被司法冻结事项。上述情形不符合《上市公司信息披露管理办法》第二条、第四十六条的规定。
二、未配合上市公司披露公司股价异常波动事项
因金刚玻璃股价在2018年5月4日至5月8日期间出现异常波动,金刚玻璃于5月8日向罗伟广函询是否存在应披露未披露的重大事项,而罗伟广未配合上市公司披露罗伟广所持公司股份被司法冻结的重大事项,导致金刚玻璃2018年5月8日披露的《股票交易异常波动公告》关于“公司、控股股东和实际控制人不存在关于本公司的应披露而未披露的重大事项,也不存在处于筹划阶段的重大事项”的相关信息不真实。上述情形不符合《上市公司信息披露管理办法》第二条、第四十六条的规定。
三、未配合上市公司及时披露股份减持计划
2016年11月29日,罗伟广与中信证券股份有限公司(以下简称中信证券)签署《融资融券业务合同》,从事融资融券业务。2018年6月12日,因罗伟广质押在中信证券的金刚玻璃股份跌破维持担保比例的最低标准,且罗伟广未按约定追加足额担保物或主动清偿债务,中信证券对罗伟广质押的部分股份进行处置,导致罗伟广减持金刚玻璃股份172.21万股,减持金额1241.88万元,减持股份占金刚玻璃总股本的0.797%。罗伟广在已知所持金刚玻璃质押股份可能被中信证券强行平仓的情况下,未能采取有效措施应对平仓风险,也未按照有关规定在所持股份被强行平仓首次卖出的15个交易日前预先披露减持计划,违反了《上市公司股东、董监高减持股份的若干规定》第四条、第五条、第八条的规定。
(文章来源:中国基金报)
(责任编辑:DF372)
关于我们|资质证明|研究中心|联系我们|安全指引|免责条款|隐私条款|风险提示函|意见建议|在线客服|诚聘英才
天天基金客服热线:95021 |客服邮箱:vip@1234567.com.cn|人工服务时间:工作日 7:30-21:30 双休日 9:00-21:30
郑重声明:天天基金系证监会批准的基金销售机构[000000303]。天天基金网所载文章、数据仅供参考,使用前请核实,风险自负。
中国证监会上海监管局网址:www.csrc.gov.cn/pub/shanghai
CopyRight 上海天天基金销售有限公司 2011-现在 沪ICP证:沪B2-20130026 网站备案号:沪ICP备11042629号-1