热门:
千亿合资基金公司“换帅” 前5月竟有25家基金老总变更!背后发生了什么
刚刚!千亿合资基金公司“换帅”,前5月竟有25家基金老总变更,历史罕见!背后发生了什么
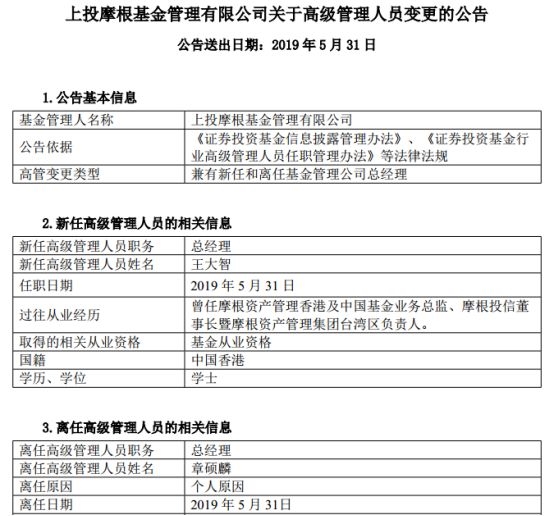
今天早晨,资管规模超千亿、沪上老牌合资基金公司上投摩根宣布,原总经理章硕麟因个人退休安排离任,公司将迎来新一届总经理王大智。据悉,上投摩根新总经理王大智,曾任摩根资产管理香港及中国基金业务总监、摩根投信董事长暨摩根资产管理集团台湾区负责人。
实际上,5月以来,已有多家基金公司公告了总经理变更情况,包括银河基金、国投瑞银基金、工银瑞信基金和农银汇理基金等。从今年整体情况看,据不完全统计,已有25家基金公司(包括拥有公募牌照的券商)进行“换帅”。
合资基金公司上投摩根迎来新任总经理
成立于2004年5月的上投摩根基金管理有限公司,由上海国际信托有限公司和摩根资产管理共同组建,是沪上知名的中外合资基金管理公司。截至2018年底,上投摩根管理资产规模近1600亿元人民币。成立15年来一直有不错的发展势头。
今天上午,上投摩根基金发布高管变更公告称,原总经理章硕麟因个人原因离任,新任总经理是王大智,任职日期是5月31日。

上投摩根表示,总经理章硕麟因个人退休安排,将从目前职位离任,章硕麟在资产管理行业拥有出色的管理经验,其中包括在上投摩根担任总经理近十年。公开信息显示,章硕麟2010年2月加入上投摩根,经历了这家00后基金公司十年成长岁月。
如今,上投摩根新任总经理王大智,拥有资深的金融从业背景。2017年起出任摩根投信董事长及台湾区负责人,负责台湾区业务及营运策略发展及管理。此前王大智曾驻香港,担任摩根资产管理香港及中国基金业务总监,负责内地与香港两地市场分销业务,助推主要产品在基金互认计划下的推出。他拥有超过15年金融服务业经验,曾于多家顶尖金融机构任职,包括汇丰环球投资管理、渣打银行及英国保诚资产管理。
业内非常关注上投摩根的这位新任总经理,未来将给公司发展带来哪些影响,将把这家成立15年的老牌合资基金公司带向何方?
摩根资产管理亚太区首席执行官Dan Watkins这样评价,王大智是一位有魄力的管理者,曾带领摩根资产管理顺利度过公司发展重要阶段、以及各种市场波动。凭借着在大中华区的丰富行业经验和对客户服务的精益求精,相信他能为公司发展提供策略性指引。
关于未来的发展方向,上投摩根表示,王大智将与上投摩根管理团队一起,带领公司在现有良好的发展势头基础上,继续开拓进取。其中工作重点领域包括拓展多元化的产品线,引领创新业务能力,以及持续吸引并培育行业顶尖人才。
5月多家基金公司“换帅”
实际上,5月以来已有多家基金公司公告总经理变更信息。
就在本周二5月28日,银河基金公告称,原总经理范永武因个人原因辞职,由董事长刘立达代任总经理。刘立达2008年6月进入中国银河金融控股有限责任公司工作,曾任股权管理运营部总经理、银河保险经纪公司董事、战略发展部总经理、综合管理部总经理等职。2016年2月加入银河基金担任总经理,2017年12月转任银河基金董事长。

5月15日,国投瑞银基金公告称,原总经理王彬由于任期届满而离任,总经理一职暂由公司副总经理刘凯代任。同一天,淳厚基金也公告,原董事长邢媛因公司业务发展需要,不再担任董事长,转任公司总经理,董事长一职由李雄厚担任。
5月8日,工银瑞信基金同时公布了董事长、总经理的调动任职公告,原总经理郭特华升任公司董事长,同时公司任命王海璐为新任总经理,两位铿锵玫瑰的新组合自此诞生。据悉,王海璐1997年7月开始先后在中国工商银行总行管理信息部、办公室、金融市场部工作;2010年9月至2019年1月任中国工商银行总行金融市场部副总经理;2019年1月加入工银瑞信基金管理有限公司,担任公司党委书记。
另外,农银汇理基金也在5月7日公告,施卫正式担任公司新任总经理,施卫此前已担任农银汇理基金副总经理兼市场总监多年,对公司十分熟悉。他1992年7月起任中国农业银行上海市浦东分行国际部经理、办公室主任、行长助理,2002年7月起任中国农业银行上海市分行公司业务部副总经理,2004年3月起任中国农业银行香港分行副总经理,2008年3月起任农银汇理基金管理有限公司副总经理兼市场总监,2010年10月起任中国农业银行东京分行筹备组组长。
今年已有25家基金公司更变总经理
据基金君不完全统计,今年以来已有25家基金公司(包括拥有公募牌照的券商)的总经理发生变更,几乎平均每周都有一家基金公司换帅。
从总经理的离职情况看,以个人原因辞职为主,还有工作安排、升任董事长,任期届满等,甚至有董事会免职。

从总经理的任职情况看,有的是外聘的,有的是由公司副总经理等高管转任的,为了公司经营发展需要,重新进行工作安排。

比较引起市场关注的,比如今年4月26日,基金圈知名女性老总、“营销女王”王鸿嫔正式任职摩根士丹利华鑫基金总经理一职,时隔九年重返公募;还有,今年4月民生加银基金对外发布高管变更公告,迎来新一任总经理李操纲,这是业内为数不多通过公开招聘选出的基金公司总经理;还有今年2月交银施罗德基金宣布原总经理阮红转任公司董事长,谢卫出任公司总经理;还有5月,工银瑞信基金公告,原总经理郭特华转任公司董事长,王海璐出任公司总经理。
基金行业总经理变更主要有三种情况:一是资深总经理转任公司董事长或回股东方任职;二是优秀的副总经理被内部提拔为总经理;三是基金公司挖角业内优秀人才担任公司总经理。
基金行业,人才为本。业内人士认为,高管的变动对基金公司一般会产生较大影响,尤其作为公司掌舵人的总经理。上海一家基金研究机构人士表示,管理层的稳定有利于基金公司做大做强,但管理层正常的流动性也无需放大负面影响。特别是一些初创基金公司,商业模式尚不稳定,管理层的变动在所难免。另外,他也认为,基金公司总经理的改变很大程度上会改变公司原有的产品布局、销售风格甚至投研体系,激励机制和业务架构有时候也会因为“掌门”的变动而发生变化。
北京某公募基金资深人士称,高管变更对公司的影响要具体问题具体分析。部分老牌公募总经理升任董事长,是对总经理能力的认可,属正常升迁,对公司影响较小;如果是公司经营发展不佳,换了总经理,公司存在前景变好的概率。“高管变动是个中性因素,评价基金公司,要对公司整体规模、业绩等做综合判断。”
(文章来源:中国基金报)
(责任编辑:DF064)
关于我们|资质证明|研究中心|联系我们|安全指引|免责条款|隐私条款|风险提示函|意见建议|在线客服|诚聘英才
天天基金客服热线:95021 |客服邮箱:vip@1234567.com.cn|人工服务时间:工作日 7:30-21:30 双休日 9:00-21:30
郑重声明:天天基金系证监会批准的基金销售机构[000000303]。天天基金网所载文章、数据仅供参考,使用前请核实,风险自负。
中国证监会上海监管局网址:www.csrc.gov.cn/pub/shanghai
CopyRight 上海天天基金销售有限公司 2011-现在 沪ICP证:沪B2-20130026 网站备案号:沪ICP备11042629号-1