热门:
中国现任105位基金公司总经理大揭秘
总经理是决定一个基金公司发展好坏的很关键因素。基金君一直很好奇,这么重要的职位,一般都是怎么产生的呢,现任的总经理都有哪些共性特点和规律性的东西?基金君今日就为大家梳理下现任的105家基金公司总经理的基本情况,包括男女比例、背景来源、任职年限和个人关键履历等信息。从中也可以窥见目前基金行业的整体状况。
基本结论有以下几个:
1、 总经理压力大,男性更有优势,男性总经理占了总数的80%以上;
2、 股东文化盛行,带有股东背景的总经理占了半壁江山;
3、 业内挖角现象普遍,挖角业内担任总经理是市场化选聘老总的主要手段;
4、 在业内寻找总经理并不容易,小公司和新公司从其他金融机构挖角;
5、 投研出身的总经理呈现不断上升之势;
6、 总经理变动十分频繁,半数总经理在近两年走马上任;
7、 任职满10年的总经理老司机有8位,最长任职超过16年;
8、 股东稳定,发展较好,总经理的位置就坐得稳;
以下是正文:
一、基金公司总经理性别比例:男人天下
我国公募基金行业监管严格、运作规范透明,基金公司各项运作要满足一系列合规要求。而基金公司业务又高度同质化,工作节奏快,压力大,作为总经理,需要对公司发展的结果负责,面临的经营压力更大,业务拓展和经营管理需要付出很大的精力和体力。
在这方面,男童鞋相对更有优势,于是,我们看到,在现任的105家基金公司总经理中,男性总经理达到87位,占比达82.86%,女性总经理则有18位。
图一:105位现任基金公司总经理性别分布(单位:人)

统计显示,在三季末规模最大的十家基金公司中,男性总经理达到8位,女性总经理则只有两位,分别是工银瑞信基金总经理郭特华和易方达基金总经理刘晓艳。
在这里要特别展示下18位女总经理的情况:
任职时间最长的当属工银瑞信基金总经理郭特华,郭特华曾任中国工商银行总行商业信贷部、资金计划部副处长,中国工商银行总行资产托管部处长、副总经理。2005年6月21日工银瑞信基金成立,郭特华便开始担任总经理至今,持续任职时间超过11年半。可以说是目前基金公司中最资深的女性总经理。工银瑞信基金三季末公募规模超越华夏基金,跃居第二,整个行业为之一震。
统计还显示,在18位女性总经理中,有8位是带有股东背景(比如交银施罗德阮红等),其余10位要么来自业内其他基金公司(如招商基金金旭、融通基金孟朝霞等),要么系公司内部培养和提拔(如海富通黄小薏),也有从基金行业之外其他机构引进(如浦银安盛基金郁蓓华等).
总体看,来自基金公司股东和从同业其他基金公司挖角是现任女性总经理的最主要来源。

二、总经理背景来源探秘:股东背景强大
1、多达50位总经理来自股东方
从全部105位总经理的背景看,有多达50位拥有股东工作背景,占比达47.62%。如果把尚未成立的格林基金和南华基金算在内,股东系总经理几乎占了整个基金公司总经理的半壁江山。
而股东任命基金公司总经理有两条路径,比较常见的是直接从股东派人到基金公司担任总经理,属于空降性质,在50位股东系总经理中这类占到40位之多。另一种是股东背景的人在基金公司摸爬滚打多年历练之后,待时机成熟之后上位,今年走马上任的东方基金总经理刘鸿鹏、东吴基金王炯、国泰基金周向勇和国投瑞银基金王彬均属这一模式。
图二:105位基金公司总经理背景(按有无股东工作背景划分)

2、监管背景总经理共有9人
拥有证监会工作经历的基金总经理一直颇受业内关注。而在目前现任的105位基金总经理中,拥有监管工作背景的共有9人,如业内熟知的华夏基金总经理汤晓东、南方基金总经理杨小松和博时基金总经理江向阳均在证监会工作过。这三位老总均是直接从监管层引入。其他拥有监管背景的总经理分别为鹏华基金总经理邓召明、大成基金总经理罗登攀、华泰柏瑞基金总经理韩勇、招商基金总经理金旭、中欧基金总经理刘建平和平安大华基金总经理肖宇鹏。
3、基金公司同业贡献超50位总经理
除了股东空降这一比较简单直接的总经理任命方法之外,从基金公司行业内培养的总经理同样占据了较大比例,超过了50位。一是从其他基金公司直接挖角担任总经理,属于这种情况的达到29位,占105位总经理的27.62%。最近的挖角事件发生在中融基金身上,10月22日该公司公告,聘任杨凯担任公司总经理一职,而杨凯来自宝盈基金,在宝盈基金任职时间超过13年,在加入中融基金之前,杨凯担任宝盈基金副总经理。今年被挖角的还包括光大保德信基金总经理包爱丽曾任国投瑞银基金副总、太平基金总经理宋小龙曾任长信基金副总、万家基金总经理纪晓云则曾是上投摩根基金副总等等。
第二类是从基金公司内部提拔,比较典型的如富国基金总经理陈戈、汇添富基金总经理张晖、华宝兴业基金总经理黄小薏等等。
除了业内培养和挖角之外,一些基金公司还从其他机构引入总经理人选,现任的总经理中共有10位属于此类,比较典型的如大摩华鑫基金总经理高潮生曾任职汤森路透,九泰基金总经理卢伟忠曾任职安信乾盛常务副总经理。
4、投研出身老总达到15位之多
从总经理业务出身来看,绝大多数属于管理和市场派,但近年来投研出身的总经理不断增多,已经成为非常重要的现象。这些投研出身的总经理曾长期从事投研业务,甚至管理过基金,一些业绩骄人,他们当中目前还仍在管理基金。
在投研派总经理当中,比较知名的如兴业全球基金杨东曾任兴业证券投资总监、天弘基金郭树强曾在华夏基金负责机构业务和担任基金经理、富国基金陈戈曾长期担任富国天益基金经理、创金合信基金苏彦祝则是著名的保本基金管理达人等等。

三、基金总经理任职年限揭秘:半数不足两年
1、平均任职3.11年 57位任职不足两年。
由于上任之间差异较大,现任基金公司总经理任职时间分化较大。平均为3.11年。其中有21位总经理任职超过5年,任职时间相对较长。任职2年到5年之间的有27位,其余57位任职不足两年。说明超过一半总经理是近两年之内才走马上任,这也凸显出总经理变更的频繁程度。
图3:105位基金总经理任职时间分布(单位:人,占比)

2、8位总经理持续任职已超10年
虽然变更频繁和年轻化,但总经理中还是有一些老司机。其中任职超过10年的达到8位,其中嘉实基金赵学军任职时间最长,从2000年10月上任总经理至今,已达16.24年。广发基金林传辉、兴全基金杨东任职均超过13年。
基金君发展,那些任职时间长的总经理一般具有公司发展形势好,从而获得股东认可。发展不好的基金公司频频换帅。

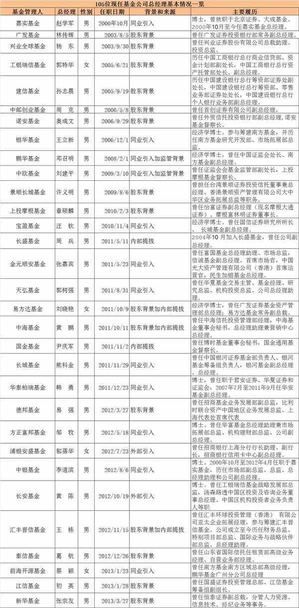
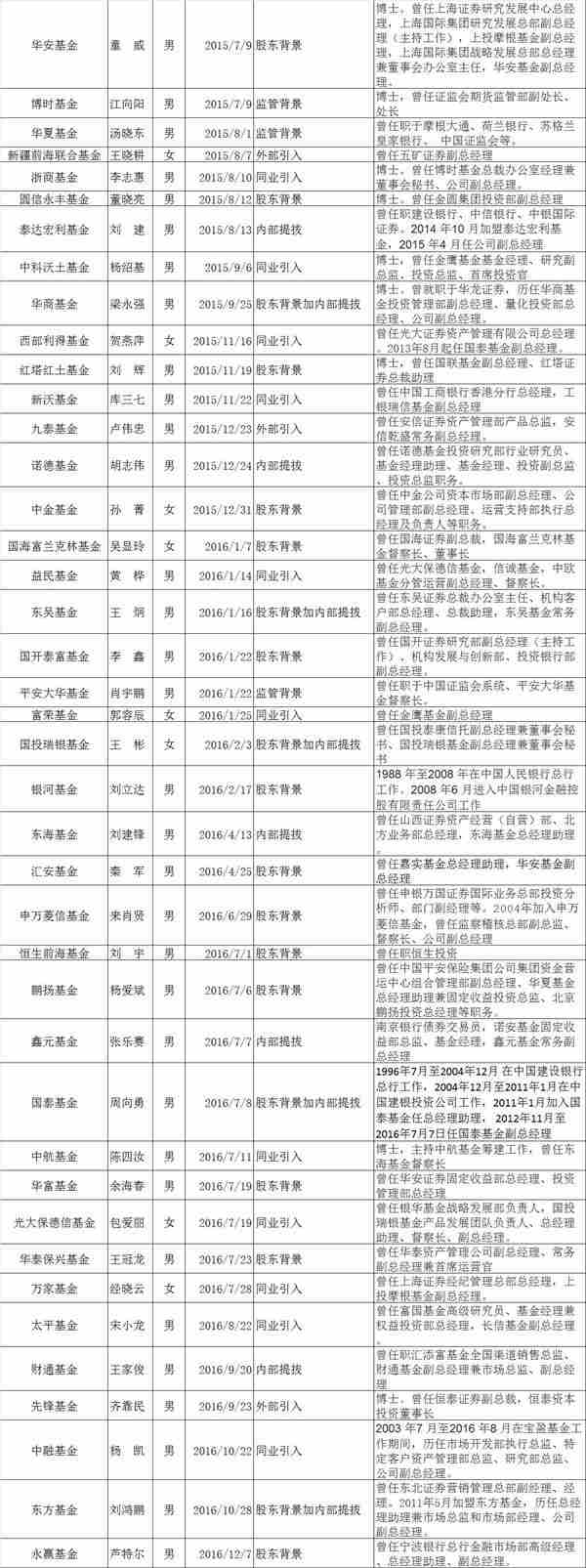
四、基金公司总经理情况汇总
最后附上105位总经理的任职日期、主要履历和背景等详细情况如下:



(原标题:中国现任105位基金公司总经理大揭秘:男女比例、背景来源、任职年限、关键履历)
(责任编辑:DF155)
关于我们|资质证明|研究中心|联系我们|安全指引|免责条款|隐私条款|风险提示函|意见建议|在线客服|诚聘英才
天天基金客服热线:95021 |客服邮箱:vip@1234567.com.cn|人工服务时间:工作日 7:30-21:30 双休日 9:00-21:30
郑重声明:天天基金系证监会批准的基金销售机构[000000303]。天天基金网所载文章、数据仅供参考,使用前请核实,风险自负。
中国证监会上海监管局网址:www.csrc.gov.cn/pub/shanghai
CopyRight 上海天天基金销售有限公司 2011-现在 沪ICP证:沪B2-20130026 网站备案号:沪ICP备11042629号-1