热门:
中欧基金收购中睿资产成立香港子公司 还有其它基金公司也在内部讨论中
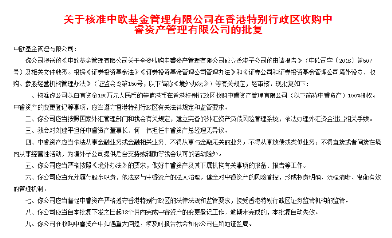
近日,证监会公告,核准中欧基金管理有限公司(以下简称中欧基金)在香港特别行政区收购中睿资产管理有限公司(以下简称中睿资产),这也意味着又一家基金公司将把业务范围延伸至境外市场。
据悉,自2018年底以来,已经有多家基金公司提出了设立香港子公司的申请,有的基金公司虽然还未提交申请,但公司内部也已经关注到业内的动向,并且也在研究是否要在香港设立子公司。
收购中睿资产
公告显示,中欧基金以自有资金190万元人民币的等值港币在香港特别行政区收购中睿资产100%股权,其中刘建平担任中睿资产董事长、何一伟担任中睿资产总经理。批复要求中欧基金应当按照国家外汇管理部门和我会有关规定,建立完备的外汇资产负债风险管理系统,依法办理外汇资金进出相关手续。
批复信息同时指出,中睿资产应当依法从事金融业务或金融相关业务,不得从事与金融无关的业务;不得从事放债或类似业务;不得直接或者间接在境内从事经营性活动,为境外子公司提供后台支持或辅助等我会认可的活动除外。

公开资料显示,刘建平现任中欧基金董事、总经理,北京大学法学学士、法学硕士,美国亚利桑那州立大学凯瑞商学院工商管理博士。历任北京大学教师,中国证券监督管理委员会基金监管部副处长,上投摩根基金督察长。
而何一伟这个名字,则是与原海富通资产管理(香港)有限公司业务发展总监的名字相同。
据了解,中欧基金此次正是以全资收购中睿资产的方式成立香港子公司,这也意味着中欧基金设立香港子公司的申请已经获批。中欧基金表示,中欧基金香港子公司将致力于提高资产管理能力,聚焦资产管理业务和投资顾问业务。
其它公司也有意向
其实早在2008年,证监会就已经发布了《关于证券投资基金管理公司在香港设立机构的规定》,随后南方基金、嘉实基金、华夏基金等多家基金公司纷纷在香港设立子公司,截至今年6月底,超15家基金公司在香港设立公司。
另根据截至7月5日的基金管理公司设立香港子公司审批表显示,共有6家基金公司已经提交了材料申请,其中就包括了中欧基金,从时间进度来看,2019年1月22日为第一次反馈意见日。其余5家公司则分别是前海开源基金、永赢基金、建信基金、鹏华基金和汇添富基金。
记者注意到,这其中有的公司其实已经有成立了香港子公司,业内人士分析称,“有可能实际上是申请的其它区域的子公司,但是没有相应的选项可选,因此就都先放在了香港子公司申请列表中。”
值得一提的是,近期记者在与业内人士交流时,也了解到有些规模较大的基金公司看到行业内越来越多的公司都去申请香港子公司,也有点坐不住了,内部也在探讨是否也要去申请香港子公司。
此外,从目前已成立的基金公司香港子公司来看,在牌照方面,一般都取得香港证监会授予的第1类(证券交易)、第4类(就证券提供意见)及第9类(提供资产管理)受归管活动牌照。
不过记者从香港证监会网站查询到,中睿资产目前只有就证券提供意见和提供资产管理这两个受归管活动牌照。

(文章来源:每日经济新闻)
(责任编辑:DF384)
关于我们|资质证明|研究中心|联系我们|安全指引|免责条款|隐私条款|风险提示函|意见建议|在线客服|诚聘英才
天天基金客服热线:95021 |客服邮箱:vip@1234567.com.cn|人工服务时间:工作日 7:30-21:30 双休日 9:00-21:30
郑重声明:天天基金系证监会批准的基金销售机构[000000303]。天天基金网所载文章、数据仅供参考,使用前请核实,风险自负。
中国证监会上海监管局网址:www.csrc.gov.cn/pub/shanghai
CopyRight 上海天天基金销售有限公司 2011-现在 沪ICP证:沪B2-20130026 网站备案号:沪ICP备11042629号-1