热门:
“公募一哥”再限购 单日降至2000元!“白酒一哥”再受捧 投行高呼茅台看至3000元!
除夕前两个交易日,A股市场出乎意料地火爆。港股也相当红火,2月10日上午恒生指数盘中再次突破3万点大关,恒生科技指数表现强势,截至午间收盘,京东、美团涨近4%,阅文集团涨超8%。而就在刚刚,股市火爆行情之下,管理规模超千亿的公募一哥张坤旗下基金“限购”再升级。股市火爆行情之下,基金一哥旗下基金“限购”再次升级。根据易方达基金今天上午的公告,该基金公司旗下两只基金再次调整大额申购限额。
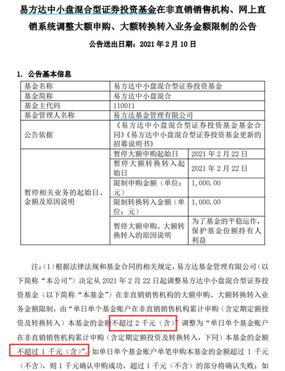
公告显示,易方达蓝筹精选混合(005827)从 2021 年 2 月 18 日起调整在全部销售机构的大额申购、大额转换转入业务金额限制,由单日单个基金账户累计申购金额不超过5000元,调整为单日单个基金账户累计申购金额不超过2000元。易方达旗下另一只基金易方达中小盘混合(110011)也同步升级“限购”。公告显示,易方达中小盘混合从2021年2月22日起,单日单个基金账户申购限额由2000元调整为1000元。

上述两只基金由当前的“公募一哥”张坤掌舵。资料显示,截至2020年12月31日,张坤在管主动权益类基金总规模达1255.11亿元,为公募基金史上第一位在管主动权益类基金规模超1000亿元的基金经理。 值得注意是,在此番大幅调低单日单账户申购限额前,上述两只基金已多次调低申购限额。
以易方达蓝筹精选混合为例,包含今天上午的公告在内,该基金在2021年以来仅两个月左右时间已3次调低单日单账户申购限额,3次调整后,该基金的申购限额已由2020年底的100万元降至目前的2000元,据此计算,三次调低的累计结果是将申购限额调低了99.80%!

易方达中小盘混合(110011)在最近半年的时间也接连调低申购限额。公告显示,在2020年9月22日之前,该基金的单日单账户申购限额还是100万元,但是经过几次调低后,如今仅有1000元。不过,在上述两只基金连番升级“限购”后,其净值仍在不断创出新高。数据显示,在易方达蓝筹精选混合(005827)年内首次调低申购限额前的2021年1月7日,该基金的单位净值和累计净值均为3.0491元,但到了昨天,基金的单位净值和累计净值均增长至3.4215元,短短1个月左右时间净值又增长了12.21%。易方达中小盘混合(110011)也是类似的情况。

市场上有一种比较普遍的观点认为,限购通常发生在股市行情比较火爆的时期,对于一些业绩表现较好且规模已经很大的基金而言,进行限购、适当限制单个基金规模,既是一种风险控制、保护新基民的措施,又能避免大批新资金申购后摊薄原有投资者收益,对原有持有者也是一种保护。
节前A股派红包:白酒又疯狂机构上调茅台目标价至3000元
在一些明星基金进行限购的同时,A股春节前行情却出人意料的火爆。行情数据显示,春节前最后一个交易日,A股市场继续上攻。截至2月10日上午收盘,上证指数盘中一度触及3640.69点,再创最近5年多新高。

物流、旅游、白酒、农林牧渔、医疗保健等多个板块领涨市场。市值超过5000亿元的顺丰控股强势涨停。嘉里物流则上涨近9%。

2月9日晚间,顺丰控股正式宣布,将以现金方式收购嘉里物流(00636.HK)51.8%的股份,预计耗资约175.55亿元。此外,公司拟非公开发行募资不超过220亿元。公告显示,顺丰控股拟通过全资子公司Flourish Harmony,向嘉里物流合资格股东及购股权持有人发出部分要约和购股权要约,收购数量为9.31亿股,约占嘉里物流已发行股本的51.8%,收购方式为现金收购。公告显示,顺丰控股根据部分要约和购股权要约应付的总对价约为175.55亿港元。
若成功完成本次交易,嘉里物流仍将保持上市地位,其公众持股比例将从25%更改为 15%。顺丰表示,收购嘉里物流是为了进一步提升一体化综合物流解决方案能力,完善货运代理及国际业务的战略布局。白酒股再次集体上涨。山西汾酒涨停,股价触及443.54元,再创历史新高。在经过连番大涨后,山西汾酒市值已超过3800亿元,4000亿元触手可及。

白酒龙头贵州茅台继续大涨,盘中股价站上2600元,市值超过3.2万亿。数据显示,2月以来短短数个交易日,贵州茅台股价再次上涨约两成,呈现强者恒强之势。

对于贵州茅台,中信证券的最新研究报告认为,短期看,非标产品望率先催化增长提速,维护普飞价稳夯实潜在提价可能,1-2年维度期待更多增长势能释放。更长维度看,公司量价稳增基础扎实,具备长维度业绩增长的高确定性,望充分享受估值溢价。2021春节动销不断凝聚更强共识,白酒板块投资依然乐观,茅台攻守兼备,更多催化下有望引领行业上涨。公司市值站上3万亿后,仍有广阔长期空间,上调公司1年目标价至3000元,维持“买入”评级。其他板块中,银行板块分化较大,建设银行和“宇宙行”工商银行均跳空高开,上午涨势领涨银行股,中小银行大面积下跌,其中次新股重庆银行盘中跌幅超过8%,平安银行盘中跌幅一度约5%。
港股通休市后内资转买A股?
在A股大幅上涨的同时,港股也在继续上涨,2月10日上午恒生指数盘中再次突破3万点大关。恒生科技指数表现也较好。不过,从最近两天A股和港股表现对比来看,内地资金可能有向A股回流之势。这其中一个原因是最近两个交易日港股通休市,内地投资者通过港股通南下买入港股的通道暂时关闭。这可能也是昨天A股表现强于港股的原因之一。2021年以来,南下港股通资金每个交易日都在净买入港股,短短两个多月时间累积净买入已接近4000亿港元。
(文章来源:证券时报网)
(原标题:“公募一哥”再限购,单日降至2000元!“白酒一哥”再受捧,投行高呼茅台看至3000元!)
(责任编辑:DF545)
关于我们|资质证明|研究中心|联系我们|安全指引|免责条款|隐私条款|风险提示函|意见建议|在线客服|诚聘英才
天天基金客服热线:95021 |客服邮箱:vip@1234567.com.cn|人工服务时间:工作日 7:30-21:30 双休日 9:00-21:30
郑重声明:天天基金系证监会批准的基金销售机构[000000303]。天天基金网所载文章、数据仅供参考,使用前请核实,风险自负。
中国证监会上海监管局网址:www.csrc.gov.cn/pub/shanghai
CopyRight 上海天天基金销售有限公司 2011-现在 沪ICP证:沪B2-20130026 网站备案号:沪ICP备11042629号-1