热门:
杨杰离任金信民旺债券 基金开年微亏
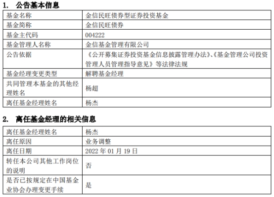
近日,金信基金管理有限公司发布基金经理变更公告,杨杰因业务调整离任金信民旺债券(A类004222;C类004402),该基金由杨超独立管理。
杨超为南开大学博士。2006年开始先后任职于鹏华基金研究员,高级研究员,长城证券资深分析师,首席分析师,金融研究所负责人。于2021年3月加入金信基金,任研究总监兼基金经理。
金信民旺债券成立于2017年12月4日,截至2022年1月24日,该基金A、C份额今年来收益率分别为-0.05%、-0.06%,成立来收益率分别为21.28%、18.80%,累计净值分别为1.2128元、1.1880元。

(文章来源:中国经济网)
(原标题:杨杰离任金信民旺债券 基金开年微亏)
(责任编辑:91)
关于我们|资质证明|研究中心|联系我们|安全指引|免责条款|隐私条款|风险提示函|意见建议|在线客服|诚聘英才
天天基金客服热线:95021 |客服邮箱:vip@1234567.com.cn|人工服务时间:工作日 7:30-21:30 双休日 9:00-21:30
郑重声明:天天基金系证监会批准的基金销售机构[000000303]。天天基金网所载文章、数据仅供参考,使用前请核实,风险自负。
中国证监会上海监管局网址:www.csrc.gov.cn/pub/shanghai
CopyRight 上海天天基金销售有限公司 2011-现在 沪ICP证:沪B2-20130026 网站备案号:沪ICP备11042629号-1