热门:
华泰柏瑞旗下基金经理张慧离任7只基金
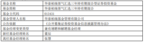
近日,华泰柏瑞基金管理有限公司公告,张慧离任华泰柏瑞景气汇选三年持有期混合、华泰柏瑞匠心汇选混合、华泰柏瑞创新升级混合、华泰柏瑞景气优选混合、华泰柏瑞研究精选、华泰柏瑞创新动力混合、华泰柏瑞景气回报一年持有期混合。
张慧2007年7月至2010年6月任国泰君安证券股份有限公司研究员。2010年6月加入华泰柏瑞基金管理有限公司,历任研究员、高级研究员、基金经理助理,2013年9月起任基金经理,2016年1月起任投资部总监助理,2018年1月起任投资部副总监。
华泰柏瑞景气汇选三年持有期混合A/C成立于2022年1月10日,截至2023年6月9日,其今年来收益率为-0.66%、-0.84%,成立来收益率为-10.73%、-11.24%,累计净值分别为0.8927元、0.8876元。
华泰柏瑞匠心汇选混合A/C成立于2022年3月2日,截至2023年6月9日,其今年来收益率为-3.01%、-3.22%,成立来收益率为-7.09%、-7.68%,累计净值分别为0.9291元、0.9232元。
华泰柏瑞创新升级混合A成立于2014年5月6日,华泰柏瑞创新升级混合C成立于2020年8月20日,2022年收益率为-19.23%、-19.88%,截至2023年6月9日,其今年来收益率为-1.48%、-1.81%,成立来收益率为341.93%、-1.89%,累计净值分别为4.0040元、3.2420元。
华泰柏瑞景气优选A成立于2020年6月17日,华泰柏瑞景气优选C成立于2021年2月19日,2022年收益率为-18.64%、-18.98%,截至2023年6月9日,其今年来收益率为-0.74%、-0.92%,成立来收益率为10.27%、-16.80%,累计净值分别为1.1027元、1.0927元。
华泰柏瑞研究精选A成立于2019年11月19日,华泰柏瑞研究精选C成立于2020年10月20日,2022年收益率为-18.51%、-18.91%,截至2023年6月9日,其今年来收益率为-1.15%、-1.37%,成立来收益率为53.48%、-0.44%,累计净值分别为1.5348元、1.5145元。
华泰柏瑞创新动力混合成立于2015年2月6日,2022年收益率为-18.07%,截至2023年6月9日,其今年来收益率为-0.89%,成立来收益率为188.47%,累计净值分别为2.8850元。
华泰柏瑞景气回报一年持有期混合A/C成立于2019年12月18日,2022年收益率为-18.08%、-18.28%,截至2023年6月9日,其今年来收益率为-0.36%、-0.47%,成立来收益率为54.62%、53.29%,累计净值分别为1.5462元、1.5329元。







(文章来源:中国经济网)
(原标题:华泰柏瑞旗下基金经理张慧离任7只基金)
(责任编辑:91)
关于我们|资质证明|研究中心|联系我们|安全指引|免责条款|隐私条款|风险提示函|意见建议|在线客服|诚聘英才
天天基金客服热线:95021 |客服邮箱:vip@1234567.com.cn|人工服务时间:工作日 7:30-21:30 双休日 9:00-21:30
郑重声明:天天基金系证监会批准的基金销售机构[000000303]。天天基金网所载文章、数据仅供参考,使用前请核实,风险自负。
中国证监会上海监管局网址:www.csrc.gov.cn/pub/shanghai
CopyRight 上海天天基金销售有限公司 2011-现在 沪ICP证:沪B2-20130026 网站备案号:沪ICP备11042629号-1