热门:
又有基金经理 转岗研究人员!
中国基金报记者李青
在结构性分化行情下,基金行业内部竞争也日趋加剧,部分基金经理面临转岗的考验。
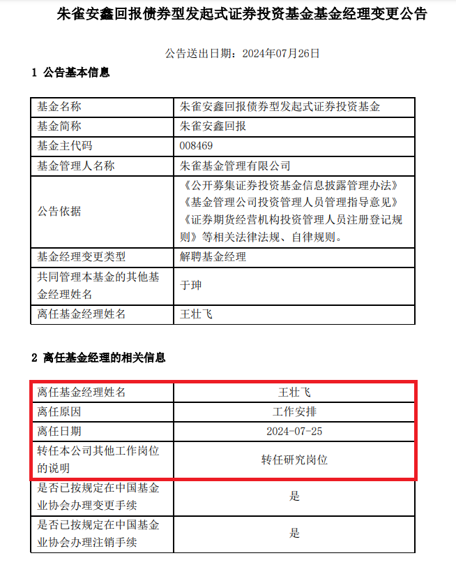
7月26日,朱雀安鑫回报债券基金发布基金经理变更公告,基金经理王壮飞因工作安排,转任研究岗位。另一位共同管理该基金的基金经理于珅继续担任基金经理职务。
在业内人士看来,公募基金投研职务变动有着多方面原因,业绩及规模是最主要因素,个人的职业发展路径也会影响投研岗位调整,整体反映出行业加速优胜劣汰的趋势。
又有基金经理转任研究岗
近日,基金经理转任研究岗再添新的案例。
7月26日,朱雀安鑫回报债券基金发布基金经理变更公告,基金经理王壮飞因工作安排,已于7月25日转任研究岗位。另一位共同管理该基金的基金经理于珅继续担任基金经理职务。

公开资料显示,王壮飞具有金融学硕士学位,他曾任职于平安信托有限责任公司,2019年4月加入朱雀基金,2022年9月2日起正式担任基金经理。
在担任基金经理近两年时间里,王壮飞仅管理过公司旗下一只二级债基——朱雀安鑫回报债券基金。Wind数据显示,在他掌管该基金期间,任职期回报为-1.25%,在同类基金中处于中游水平。
朱雀安鑫回报债券基金是目前朱雀基金旗下唯一一只债券基金,截至今年二季度末,规模为1.72亿元,相比去年年末缩水超60%。债券基金在公司非货基金规模中占比也不到2%。
年内多位基金经理岗位调整
从今年以来的人事变动上看,基金经理转任研究岗并不罕见。
7月3日,新华基金发布旗下包括新华丰利债券基金、新华安享多裕定期开放灵活配置混合在内的两只基金的基金经理变更公告,时任基金经理于航因公司内部转岗,转任基金经理助理。
就在6月22日,东吴基金同时发布包括东吴新经济混合、东吴阿尔法灵活配置混合、东吴安享量化混合、东吴安盈量化混合在内的4只基金的基金经理变更公告。
公告显示,东吴基金旗下两名基金经理丁戈、王瑞卸任在管的所有产品。卸任之后,丁戈转任高级行业研究员,王瑞转岗为行业研究员。基金业协会网站同时显示,王瑞目前已不在东吴基金任职。
多位业内人士表示,基金公司投研岗位变动有多方面原因,“对于基金公司而言,业绩是最客观的考核指标,若是考核不达标大概率会导致相关基金经理职位发生变动。”深圳一位基金公司人士称。
也有基金公司人士表示,基金经理转岗或是受到业绩规模双重影响,最好的状态是业绩出色带动规模增长,也有些基金经理尽管业绩不是特别出彩,但比较擅长营销,能在一定程度上带来规模效应,比较担忧的状态是业绩规模都不尽如人意,就可能面临调岗的风险。
“投研岗位调整部分情况是因为业绩原因,也有部分情况是根据基金经理自身的职业规划进行调整。”据北京一位基金公司人士反馈,事实上,基金经理常年面临全市场排名的压力,工作强度很大。其所在基金公司就有基金经理离职时透露未来仍可能继续留在公募基金行业,但可能考虑转任研究岗,将更多的精力放在研究领域。
(文章来源:中国基金报)
(原标题:又有基金经理,转岗研究人员!)
(责任编辑:65)
关于我们|资质证明|研究中心|联系我们|安全指引|免责条款|隐私条款|风险提示函|意见建议|在线客服|诚聘英才
天天基金客服热线:95021 |客服邮箱:vip@1234567.com.cn|人工服务时间:工作日 7:30-21:30 双休日 9:00-21:30
郑重声明:天天基金系证监会批准的基金销售机构[000000303]。天天基金网所载文章、数据仅供参考,使用前请核实,风险自负。
中国证监会上海监管局网址:www.csrc.gov.cn/pub/shanghai
CopyRight 上海天天基金销售有限公司 2011-现在 沪ICP证:沪B2-20130026 网站备案号:沪ICP备11042629号-1