热门:
A、H股联袂大涨 站在新起点的港股 下半年怎么看?
早晨睡眼朦胧的挖掘基打开手机,弹出一篇资讯:“一夜过后,仿佛全世界都在上涨!”一下子就精神了。
果然!在美国通胀大降温的利好及昨日风险相对充分的释放后,今日A股喜气洋洋,三大股指均涨超1%,北向资金疯狂流入。(数据来源:Wind)
港股的表现则更为优异,继昨日的“独自美丽”后,今日恒生指数、恒生国企指数、恒生科技指数全面大幅上扬,高开高走!
说起港股,对于不少投资者而言,无疑是“站在爱与痛的边缘”。
去年11月,随着内外部因素的改善,23年港股“天亮了”成为不少投资者的期待,然而2月初春节假期后,在“现实”追赶“预期”、外资的“折返跑”、中美科技股之辨的演绎中港股走势“九曲回肠”,涨、跌总是不赶趟。

但是近日,在内外部多重利好的共振下,恒指本周已经实现了四连阳。又到战略反攻时?港股迎来哪些利好?理性分析,这多重利好能否支撑港股重拾向前动力,“清溪奔快”呢?
接着看,挖掘基带你好好捋一捋~
01 恒指四连阳
港股迎来哪些利好?
前情提要:
港股作为离岸金融市场,具备一定的特殊性。大部分资产来自于中国大陆,而主要投资者则来自海外,这便造成了港股上市企业盈利能力受到国内经济环境影响但折现率却与海外无风险利率紧密相连。

第一重利好便是海外无风险利率的回落。
昨夜美国公布6月最新通胀数据,其中:
6月CPI同比上涨3%(市场预期:3.1%;前值:4.0%),降至两年来的最低点;
6月CPI环比上涨0.2%(市场预期:0.3%;前值:0.1%),低于市场预期;
6月核心CPI(能够更好衡量基本通胀的指标)同比上涨4.8%(市场预期:5.0%;前值:5.3%),预计未来几个月核心通胀将继续下降。
6月核心服务业CPI(备受美联储主席鲍威尔关注的指标)同比上涨4%,创下18个月来最小同比涨幅。
(数据来源:华尔街情报圈)
不及预期的CPI数据为美联储即将结束加息周期的论点提供了新的证据。芝商所的美联储观察工具显示,市场最主流的观点认为:美联储将会在7月会议加息25个基点,然后维持到年底,而不是之前“点阵图”暗示的两次25个基点的加息。

数据发布后,风险资产大涨!美元指数跌至2月以来新低,至101,非美货币全线跳涨,离岸人民币收复7.16,为6月20日以来盘中最高,美债收益率普遍下跌。(数据来源:Wind)
美债利率是资产定价中无风险利率的锚。与A股相比,港股对美债利率的快速波动更敏感。22年8月以来海外无风险利率快速上行时,港股更为承压;而当无风险利率回落,港股的弹性亦将更大。

第二重利好便是基本面因子的改善。
内地互联网企业依然是港股核心资产,在港股多个重要指数中占据相当大权重。踏入7月以来,关于互联网企业,发生了几件大事。
其一,7月7日证监会、央行等金融机构宣布对蚂蚁集团、腾讯集团等大型平台企业全面整改金融活动中存在的违法违规问题处以罚款,被视为“靴子落地”。
其二,继昨日上午有关部门发文推出典型案例,肯定平台企业积极作用后,下午总理亲自主持召开平台企业座谈会,听取对更好促进平台经济规范健康持续发展的意见建议,并指出在全面建设社会主义现代化国家新征程上,平台经济大有可为。
座谈会上,美团、小红书、海智在线、货拉拉、阿里云、徐工汉云、抖音、智联招聘等企业负责人先后发言,拼多多、京东、欧冶云商、BOSS直聘、航天云网、卡奥斯等企业负责人提交了书面发言。(个股不构成推荐)
多个事件的重要意义是给予了市场较为明确的预期和态度,标志着从20年11月以来针对互联网行业的集中整改转入常态化监管。
历时近三年的各类治理完成,从金融规范化、反垄断、规范数据使用权限、用户隐私保护、未成年人游戏防沉迷、广告产品商业化合规性等方方面面都进行了规范化治理。
互联网行业经历了过去了野蛮发展后,当前在监管合规的督促下,已进入长期更可持续、更健康的发展阶段,随着几大港股龙头企业历史包袱及风险的出清,经营稳健性有望提升,轻装上阵。
内外部因素的多重改善下,几经坎坷的港股,或是站上了新的起点。
02 四连阳之后如何看待港股后市表现?
首先,海外流动性方面
美国6月通胀大幅降温,当前市场押注美联储即将熄火,7月或为本轮最后一次加息,同时,本轮加息已实现实际利率转正,加息接近终点。
港股市场对美国货币政策底存在明显且迅速的正反馈,历史上美联储货币政策基调开始转向后,美元指数、美债收益率进入反转周期,港股市场随之在1-2个月的时间之内出现底部反弹。

(来源:Wind,国信证券)
国泰君安证券进行复盘后发现,在十年期美债收益率下行周期,美债收益率下降10bp,港股平均约可上涨1.1%:

(来源:Wind,国泰君安证券)
其次,国内基本面方面
今年以来工业复苏偏弱,市场表现不佳的核心原因之一是工业企业处于“去库存”阶段。

2000年以来,中国工业企业共经历了6个完整的产业库存周期,平均时长在39个月左右,且库存同比在触及0%左右后结束去库,转向开启新一轮补库周期。

新一轮库存周期将在何时开启对于未来市场的走向有着较强的指示意义。当前市场主流声音认为:新一轮库存周期最早三季度末启动,也就是说,今年三四季度经济复苏的内生动能可能会开始走强。
第一,经验上我国库存周期的底部在产成品存货同比0%左右,如果保持当前速率去库,库存同比将在三季度末触及0%。
第二,价格信号对于库存周期有较强的指示意义,PPI预计三季度触底带动库存周期触底回升。
另外,结合高频数据,在企业持续的减产去库中,工业企业的供需平衡已经达到了一个“临界点”。
(来源:信达证券)
据国信证券统计,相较于A股,港股有一个“循环往复”的规律。即在港股估值较低的时期,港股在下一个库存周期往往跑赢A股。包括2008-2012年、2016-2019年,以及预期的2023-2025年。

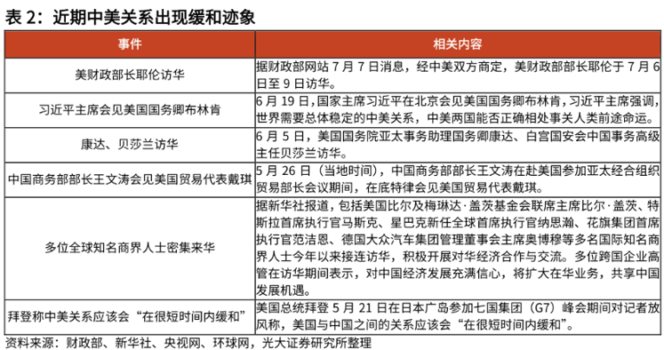
其三,双边关系及地缘方面
今年以来,中美关系出现波动,近期随着中美高层官员恢复互动,两国关系短期内或将趋于缓和,港股市场受双边关系影响大,关系缓和或将助力港股市场企稳。

广发证券认为:
近几月,拜登推进的一系列措施都在加快实现能源转型的目标,为24年大选前增加政绩从而博取连任筹码,而中美在气候问题与清洁能源等领域存在合作基础,近期已初现合作契机,比如今年5月国内电池生产商被允许在美设厂,大选前中美关系有望迎来阶段性缓和窗口期。(来源:广发证券)
其四,估值与AH溢价方面
当前港股估值和风险溢价均呈现出明显的港股底部特征。
历史上来看,恒生指数在熊市中跌破10倍市盈是进入底部区域的特征。本轮今年3月港股估值在银行流动性危机的催化下再次跌破10倍,确认进入底部区间,5月美债危机的影响下港股估值继续向下突破9倍,港股底部特征已经较为明确。(来源:中信建投证券)

相对估值的层面看,当前AH溢价指数远超100的分位线,港股相对估值更低,投资价值凸显。

当然,在看好港股下半年机会的同时,风险也是同步存在的。风险偏好适合的投资者可以选择做波段,逢低配置、预期较为充分时止盈;也可以选择做结构,采用“核心-卫星”策略,合理配置部分仓位。
03 港股下半年哪些方向胜率更高?
方向一:港股医药
对于医药,已经弱势了两年多,未来看点在于外部,买港股创新药是认为美联储政策见到拐点+两国关系改善。
其一,创新药作为典型的风险资产,估值水平对于宏观环境变化非常敏感,利率环境的变化将是影响创新药估值走势的核心因素之一。后续美联储的加息结束,叠加双方关系改善,一级市场融资回暖,那么创新药也会迎来新的上升周期,带来大周期级别流动性拐点机遇。
其二,政策风险曾经是创新药板块的估值压制因素,但近两年以来政策环境呈现持续边际改善的态势;多个商业化创新药正处于快速放量阶段,叠加22年疫情低基数,23年创新药院内放量有望恢复强劲。
与A股相比,港股生物科技板块发展更加繁荣。尤其是A股科创板推出之前,很多创新性的医药企业都只能选择赴港上市,港交所对生物科技企业的上市要求是有单独的细则的,因而云集了一大批优质的医药企业。
方向二:港股互联网
其一,港股互联网板块估值受到政策影响较大,当前港股互联网板块处于估值底部,近期平台经济正在迈入常态化监管的新阶段,港股互联网板块有望从量变进入质变阶段,新一轮行情转折点或已显现。
其二,2000年以来的互联网浪潮,港股互联网公司经历了时代的考验,每一次都没有错过大洋彼岸的科技革命的映射。中长期来看,港股主心骨互联网受益于大洋彼岸AI技术革命映射+中国市场巨大的内需潜力。

方向三:港股“中特估”
在前期的“中特估”行情中,港股央国企的涨幅远不及A股,推升AH溢价攀至历史高位,在未来“中特估”的行情演绎中,港股央国企补涨空间或更大,提示重点关注。

(责任编辑:93)
关于我们|资质证明|研究中心|联系我们|安全指引|免责条款|隐私条款|风险提示函|意见建议|在线客服|诚聘英才
天天基金客服热线:95021 |客服邮箱:vip@1234567.com.cn|人工服务时间:工作日 7:30-21:30 双休日 9:00-21:30
郑重声明:天天基金系证监会批准的基金销售机构[000000303]。天天基金网所载文章、数据仅供参考,使用前请核实,风险自负。
中国证监会上海监管局网址:www.csrc.gov.cn/pub/shanghai
CopyRight 上海天天基金销售有限公司 2011-现在 沪ICP证:沪B2-20130026 网站备案号:沪ICP备11042629号-1