热门:
2小时超200亿!6大科创基金刷屏 “一日售罄”没悬念
2小时超200亿!6大科创基金刷屏,“一日售罄”没悬念,最晚18点“上车”,配售比例冲击历史最低
“你买了科创基金吗?”这成为近期基金圈内问候语。
今日6大科创基金火热发行,又引爆基金圈。
基金君从银行渠道等获悉,某国有大行销售3只科创基金周末两天预约的就有近50亿(平均每只超过15亿),今早开始销售不到1小时,就有60亿(加上周末预约)。
开始发售不到2小时,来自渠道的信息显示,多只科创基金的销售已突破40亿,甚至基金突破50亿或60亿。
基金君最新综合信息显示,今天上午开售2小时左右,6只今日发售的首批科创基金的合计认购已经超过200亿,超出了市场的预期。
由于首批科创基金每只均设置了10亿销售上限,很可能7只首批科创基金全部“一日售罄”,并进行比例配售,这一基金行业的发行盛况再次出现。
近几年新基金发行中配售比例最低的是睿远成长价值的7.03%,此次如果有单只基金销售规模超过145亿,则可能冲击这个最低配售比例。
2小时发售超200亿
究竟6只科创板基金销售如何?这成为今日圈内最为关注事情。
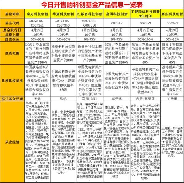
从南方、华夏、富国、工银瑞信、汇添富等科创基金发售公告看,这些基金在银行、基金直销网点的认购时间各有不同,有的9点开始,还有的9点半开始,也有少数渠道是8点多开始;今日结束发行的时间也各有不同,有的下午4点,有的下午5点,最晚的有下午6点的。
基金君从北京一家代销渠道人士处了解,工银科创基金开售不久,销售规模已超过30亿元。
而另一位银行渠道人士表示,该行托管北京一家大型基金公司旗下科创基金,到10点多的销售金额已经超过30亿。
建行一位理财经理透露,周末预约的客户陆续扣款,上海分行今日上午半小时,几只科创板基金总销量已达到3.5亿了,截至到10点左右,整体销量超过9亿。
值得一提的是,部分基金投资者选择了提前预约:建行渠道托管华夏、南方和富国3只科创基金,这3只基金上周六和周日的预约规模合计就已接近50亿。
最新消息显示,华夏和富国两家科创基金多渠道热销,到上午11点左右,已经分别销售了60亿和40亿。
据华南某银行渠道人员表示,越是针对限售或配售比例较少的基金,投资者的认购热情越积极。“比如有的投资者想要买10万元的产品,下单后发现是比例配售,配售到的金额达不到10万块,有可能会继续加仓认购,比如又加仓了40万,最后能配售到10%就很不错了,但即便这样最终也只是买到5万块,没达到自己原来想买10万的目标。”上述人士表示。
而业内人士表示,针对比例销售的基金,确实可能会激发投资者的认购热情。
而科创基金的热销主要是三大原因,一是因为科创板是今年我国资本市场最为期待的改革创新,市场关注度本来就比较高;二是科创板投资要求具有“50万证券资产+2年证券投资经验”,将大多数非合格投资者拒之门外,普通投资者通过借道科创基金参与科创板投资几乎是唯一的途径;三是公募基金层面从产品申报、预热到发行,推出了最好的基金经理来管理,媒体广泛的投资者教育,都给产品的火爆奠定了基础。
不过,北京某大型银行私行部门人士表示,今天他所在银行的数据还没出来,但可能是因为多家科创基金同时发售的原因,不如上周五那么热销了。但考虑到6只基金同时在多个渠道同时发售,整体规模可能也会超出市场预期。
各类渠道全发力
“一日售罄”基本没悬念
从获批到发售,基金宣传海报、产品亮点都快速更新……基金公司及相关渠道都开足马力运转。从朋友圈、微博、网站等渠道来看,关于科创基金的海报、视频等宣传曝光度很高,也受到投资者广发关注。
银行、券商、第三方渠道、基金公司等各大渠道全部发力,7家基金公司旗下的科创基金比例配售盛况已经基本能成为定局。







据悉,根据这7只基金发售合同约定,基金首次募集规模上限为10亿元人民币,募集过程中达到10亿元的,基金提前结束募集。在募集期内任何一天(含第一天)当日募集截止时间后认购申请金额超过10亿元,基金管理人将采取末日比例确认的方式实现规模的有效控制。
北京上述代销渠道人士表示,目前科创板尚未正式推出,多只科创基金在产品设计、投资方向、投资范围上具有同质性,在这种情况下,基金的发售渠道对基金发行规模至关重要。部分科创基金发布招募说明书之后继续新增了发售机构,多渠道营销的局面有望让基金规模卖出新高。




“在当前股市转暖情况下,10个亿的限额可能一个股份制银行就能卖完,多渠道销售可能会让科创基金配售比例较低,部分只选择了银行渠道的科创基金,只要这家银行渠道销售能力强,同样也会有不俗的募集规模。”该人士称。
按照目前销售情况推测,这些基金的配售比例都不高。
重点宣传自家投研能力
“目前监管层对于公募基金参与科创板投资有一定的门槛要求,基金公司和基金经理都需要具备科技创新行业的投研能力,包括公司投资于科技创新相关行业的产品数量、具有科技创新相关行业投研经验的人员数量、基金经理管理相关产品的历史业绩等。”据一家基金公司人士表示,基金公司在宣传中突出自家公司的投研实力。

从各大渠道宣传来看,确实重点打在投研团队上,比如强调“基金i经理深耕TMT领域”、“7年科创经验”等成为宣传的关键词。
尤其值得一提的是,6家基金公司旗下科创基金的基金经理设置不太一样,易方达、工银瑞信和汇添富旗下科创基金均采用“双基金经理制”,其余的科创基金则选择一位基金经理管理。
为了做好首批科创基金投资,各家公募都派出了“精兵强将”,有些也打出了“团队作战”。
如南方科技创新混合基金将采用“1+N”的投研团队组合,将由南方基金权益研究部总经理茅炜担任拟任基金经理,同时由7名专职研究员组成的TMT研究小组将持续跟踪行业动态,为基金经理精选个股,提供研究支持。
如富国基金为科创板重点行业均已配置多名资深行业研究员,覆盖科创板全行业,人员平均从业年限10.5年,研究实力雄厚。
而汇添富基金在科技创新行业投研底蕴深厚,相关行业资产管理规模近450亿。在科技创新领域重点行业,配置了重点研究小组,持续对新兴行业深入研究,具备优秀定价能力。
也有公司重点宣传科技投研能力强。如华夏基金打造科技系列产品,旗下科创基金拟任基金经理张帆,管理华夏经济转型2018年同类业绩排名2/152。
此外,工银科创基金是唯一一只3年封闭产品,在网上网下打新之前可参与科创板的战略配售,也获得市场关注。
业内人士表示,科创板采取新的交易规则,其投资和风控难度较大,非常考验基金公司在产品的投资运作、定价估值、交易等层面的能力,需要投研团队对创新科技类型的商业模式和商业逻辑有更周密的研究体系,打破现有投资思维惯性,建立一套有别于A股上市公司的投研体系。这些基金的价值还有待实际业绩来验证。
没有50万元也能投资科创板,买基金申购费率1折起!点此立即开户>>>
7只科创板基金获批!要投资科创板,你还需要知道这些!点此查看详情>>>
(文章来源:中国基金报)
(责任编辑:DF064)
关于我们|资质证明|研究中心|联系我们|安全指引|免责条款|隐私条款|风险提示函|意见建议|在线客服|诚聘英才
天天基金客服热线:95021 |客服邮箱:vip@1234567.com.cn|人工服务时间:工作日 7:30-21:30 双休日 9:00-21:30
郑重声明:天天基金系证监会批准的基金销售机构[000000303]。天天基金网所载文章、数据仅供参考,使用前请核实,风险自负。
中国证监会上海监管局网址:www.csrc.gov.cn/pub/shanghai
CopyRight 上海天天基金销售有限公司 2011-现在 沪ICP证:沪B2-20130026 网站备案号:沪ICP备11042629号-1