热门:
太意外!券业一哥竟被“抛弃” 京东数科IPO辅导机构4选2 发生了什么?
明星公司的IPO项目,头部投行竟然会被踢出局。
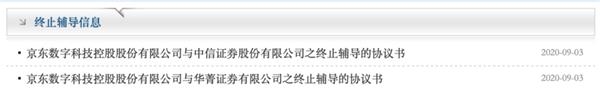
9月3日晚,京东数科决定终止与中信证券、华菁证券的辅导协议。据了解,此前公开信息显示其科创板IPO项目共有4家辅导机构,另外两家为国泰君安与五矿证券。
业内人士分析,主要因为根据规定,联合保荐家数不能超过两家。京东数科回应称,此次调整不会影响公司的上市辅导进程。
随着京东数科IPO辅导出现新进展,业内人士普遍认为京东数科IPO辅导期可能快要结束。截至目前, IPO辅导进程已进行2个多月。“大概率会在今年年内正式报项目。”一家深圳券商投行人士分析称。
缘何终止两家券商辅导协议?
9月3日晚北京证监局披露最新的终止辅导信息,京东数科终止跟中信证券、华菁证券的股票发行上市辅导协议。

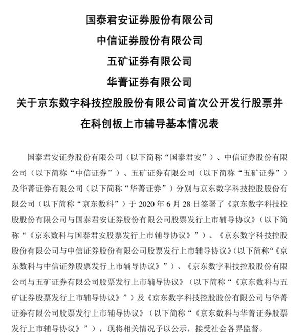
公开资料显示,今年7月1日证监局披露京东数科的科创板IPO辅导信息,彼时显示共与4家券商签署辅导协议,分别为国泰君安、中信证券、五矿证券、华菁证券。

根据消息称,此次是“4选2”的结果,京东数科最终委任国泰君安及五矿证券。
京东数科回复表示,终止两家券商辅导的事项不影响公司上市辅导进程。
有投行人士表示,从规则上看,IPO保荐机构不能超过2家,京东数科上述举动符合规则。根据《证券发行上市保荐业务管理办法》第七条“证券发行规模达到一定数量的,可以采用联合保荐,但参与联合保荐的保荐机构不得超过2家。”
那么缘何京东数科递交上市辅导材料时会出现4家券商呢?资深投行人士王骥跃对此表示,IPO辅导期对辅导机构家数不作要求,“一开始发行人尚未对保荐机构确定下来,各方都还有机会。”
广发证券战略投行部总经理王金锋补充称,近期,北京证监局进一步明确了北京辖区拟在科创板上市的公司辅导工作由保荐机构执行。京东数科很可能是为了遵守北京证监局这个规定相应做出的调整。
令市场颇感意外的是,京东数科IPO项目辅导机构名单中出现小券商五矿证券,该券商被业内认为是黑马。
从历次明星项目的保荐机构阵容来看,头部券商成为主流。比如蚂蚁集团科创板上市保荐机构为中金公司、中信建投;中芯国际保荐机构为海通证券、中金公司;康希诺及寒武纪的保荐机构均为中信证券。
然而,此次“头部投行”中信证券及“精品投行”华菁证券均无缘京东数科IPO项目。深圳一家券商投行人士分析称,虽然中信证券和华菁证券被踢出局,但应该不是因为专业上的问题,“对于京东数科这类大客户,券商不仅仅是拼专业能力或者价格,还有背后的资源,这是全方位的较量。”
随着京东数科IPO辅导出现新进展,业内人士普遍认为京东数科IPO辅导期可能快要结束。截至目前,其IPO辅导进程已进行2个多月。“大概率会在今年年内正式报项目。”上述深圳券商投行人士分析称。
参考蚂蚁集团IPO进展,公司8月13日与保荐机构签署辅导协议,随后保荐机构21日出具辅导工作总结报告,辅导工作只用了8天时间。公司8月25日的科创板上市申请获得上交所受理,同月30日获得首轮问询。
中信证券科创板项目排首位
运行一年多以来,科创板截至目前已经受理了428家企业,吸引了多家芯片公司、智能制造等科技型企业来上市,体现出新经济和硬科技的属性。
从券商保荐项目格局来看,头部化趋势明显。截至9月4日,科创板新受理项目有14家,处于问询阶段的有155家。在上述合计169家项目中,中信证券项目数量仍然排在第一位,有25家,远远超过后来者。
华泰联合证券保荐数量13家,排名第二;民生证券与海通证券并列第3,各有12家。此外,国泰君安与中金公司各有11家。
中信建投近期科创板申报项目的表现靠后,“受理+问询”阶段的项目合计有9家。

相关报道:
(文章来源:券商中国)
(原标题:太意外!券业一哥竟被“抛弃”,京东数科IPO辅导机构4选2,发生了什么?这家券商成黑马,辅导期或将结束)
(责任编辑:DF512)
关于我们|资质证明|研究中心|联系我们|安全指引|免责条款|隐私条款|风险提示函|意见建议|在线客服|诚聘英才
天天基金客服热线:95021 |客服邮箱:vip@1234567.com.cn|人工服务时间:工作日 7:30-21:30 双休日 9:00-21:30
郑重声明:天天基金系证监会批准的基金销售机构[000000303]。天天基金网所载文章、数据仅供参考,使用前请核实,风险自负。
中国证监会上海监管局网址:www.csrc.gov.cn/pub/shanghai
CopyRight 上海天天基金销售有限公司 2011-现在 沪ICP证:沪B2-20130026 网站备案号:沪ICP备11042629号-1