热门:
每周60个新开户指标 个人养老金争夺战下的银行理财经理“喊苦”
“今天,各位banker,你的个人养老金(开户)破零了吗?”9:05分,在上班的地铁上,小林在某短视频平台上发了个动态。她用这方式给自己打气,随即开启一天的工作。
今年刚刚毕业的小林入职了一家国有大行的广州某支行,目前在轮岗柜员。最近一个月,她的主要工作就是为本行的个人养老金账户“拉新”。公司为小林定下的KPI是在12月起,每周完成60个个人养老金开户指标。
“走出舒适圈,提前抢占个人养老金市场!”最近一个月,这几乎是所有银行内部的意志。
自2022年11月18日,《商业银行和理财公司个人养老金业务管理暂行办法》(下称《办法》)落地,银行之间的抢单大战就拉开了序幕。
“目前个人养老金的账户开户已经有1000多万人,开端总体良好。”人社部养老保险司综合处处长刘卫近日在中国社会科学院社会保障论坛暨《中国养老金发展报告 2022》发布式上表示。
一个月时间里,银行为抢占赛道使出十八般武艺,压力已经开始传导到非试点城市,甚至券商等下一环节的“选手”也卷入了这场激烈的决逐中。
这边是理财经理们的卖力吆喝,那边的投资者们的态度却不尽相同,谁在观望迟疑?谁已悄然入局?
抢单大战
和她的很多同事一样,小林开启了一天的“扫楼”推销模式。按照她所在的支行要求,从12月起,她每周都要完成60个个人养老金开户指标,如果完不成60%要扣绩效;完成60%以上,每户增加50元绩效;完成100%以上,超出部分,每户增加80元绩效。
但对小林而言,这几乎是不可能完成的任务。她告诉第一财经记者,在11月中下旬补贴力度还比较大,在“薅羊毛”驱动下,每天还能完成1~2个指标。但是随着12月部分活动到期,基本就很难开单了。“大部分年轻客户一听说放在里面的钱要退休才能取出来,就不回复了。”小林告诉第一财经记者。
据小林介绍,目前银行内部鼓励员工更积极一点去拓展业务,“走出舒适圈,提前抢占养老金市场”。
11月,《个人养老金实施办法》《个人养老金投资公开募集证券投资基金业务管理暂行规定》《关于个人养老金有关个人所得税政策的公告》等7份文件密集落地,个人养老金账户试点正式落地。由于个人养老金账户具有终身唯一性,参加人也只能在一家商业银行开立账户,因此抢占开户先机成为各试点商业银行的发力点。自此,银行抢单大战拉开序幕。
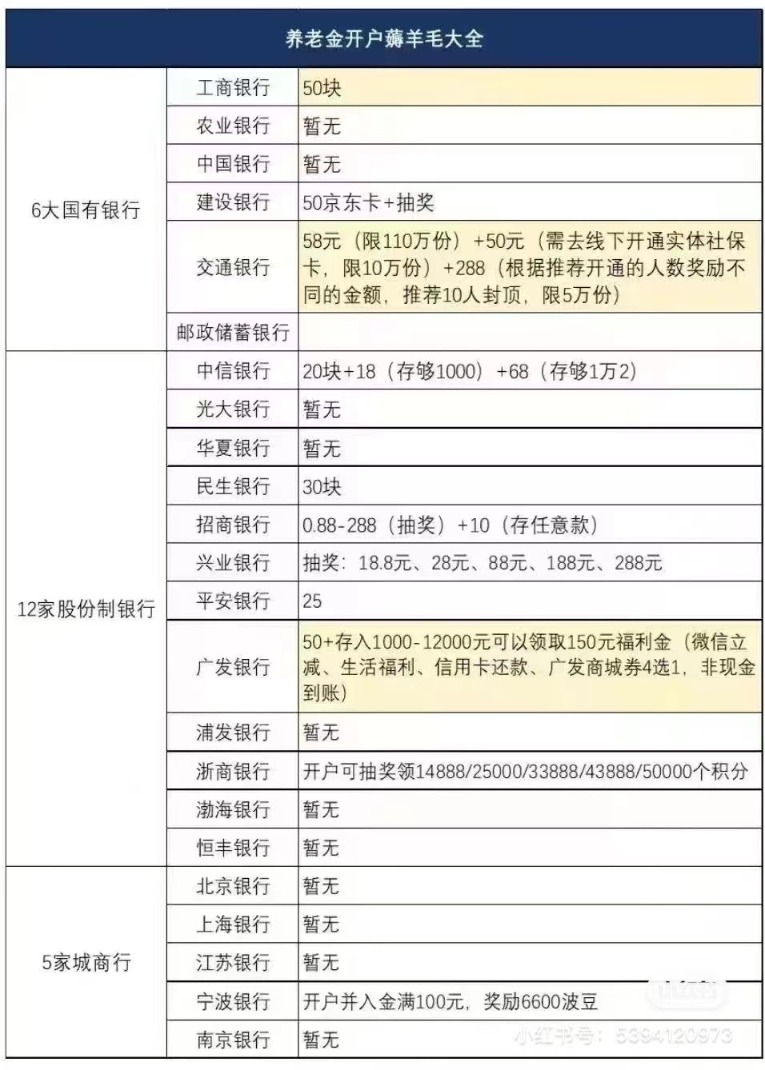
各家银行为此花样频出,最常用的策略就是各式各样的补贴。11月末,网上还广为流传一张个人养老金账户开单羊毛攻略,花式红包雨和优惠券层出不穷。按照这个攻略所述,其中,如满足开通实体社保卡、推荐10人开通等条件,每人最多可以获得388元的补贴。

然而如此密集的红包雨下,完成指标依旧困难。王藤是广州一家股份大行的从业五年的客户经理。最近为了完成养老金开户指标,他也是绞尽脑汁。他在朋友圈里发布了一条仅重要客户可见的消息:“有偿开通XX银行养老金账户,开立得58元立减金+有偿红包。”据他介绍,这里有偿红包大概是9.99元左右,是他自己往里贴的。
不仅如此,此前在“洗”了目前手上合适的客户以后,因为差5个指标一直完不成,他还曾经在淘宝上找过代开户的商家,然而价格让他望而却步。广发、兴业、工行的养老金账户90元/人、招行100元/户,其他行150元/人。
据王藤介绍,内部督导的口径是,这是银行未来揽储的一条重要方式,后期潜力很大。“各个银行都在争抢,所以我们也抢,怕落后就会挨打。”他说。
压力不仅仅在开户的银行端,一位券商业内人士透露,目前养老金账户开设压力已经传导至券商了。“我们合作的一家银行让券商帮忙完成养老金指标。数据完成不好的券商,可能会剔除合作。”他告诉记者。
除了试点城市的理财经理们压力山大,非试点城市的也并不轻松。
陈陈是某三线城市股份大行的客户经理,他形容最近收到的个人养老金的开户任务为游戏里的“double kill”(双杀)。“对我们来说,完成指标更难。”据陈陈介绍,一方面他背着开拓试点城市客户的开户指标,但是他的存量客户基本都在本地,很难接触到在上海、杭州、深圳、苏州等试点城市缴纳过社保的客户。另一方面,其所在银行也推出了非试点城市养老金预约服务,也有一定的预约开户量指标要完成。
有人犹豫观望,有人果断入局
这边理财经理们在卖力吆喝,那边不同的客群给出了不同的反馈——有人打起退堂鼓,有人果断入局。
红元是某地产公司的员工,有一天他接到了一个陌生电话,对方声称办理个人养老金账户,每年最高可以免除5400元的税额。最近正好公司提醒他进行年末申报个税专项扣除,这通电话最开始让他非常感兴趣,就开通了账户。
但随着了解的深入,他很快就打起了退堂鼓。他给第一财经的记者算了一笔账,以建设银行为例,在每年存入12000元的前提下,每年年薪至少要108万,才能免税5400元。他自己年薪20万左右,税率在10%左右,每年减免的税收其实也就1200元。如果年薪在6万以下(月薪在5000元以下),基本没有免税收益。
相对于减免税收金额不如预期,对于年轻人而言,流动性不好是“劝退”的另一个重要因素。“我明年打算结婚,近期在准备买房。”红元担心,现在是相对有资金可以存入。但是等买房以后资金压力变大,到时候这笔钱又要存到退休,没法马上取出。而且到退休时间还那么长,谁能预料以后的事情呢?

据王藤透露,目前在办理个人养老金的客户中人群分化很显著。他经手的个人养老金账户开设中,40岁以上占比达到80%。谈及原因,他告诉第一财经记者:“二、三十岁左右的青壮年,大部分考虑养老的意识比较弱;同时闲置资金少,对个人养老金账户的接受度不高。”
工商银行个人金融业务部总经理曾琪也在近期一次公开采访中透露,目前为止我们已经为几百万的客户成功开办个人养老金的账户,在人群上面,40(岁)以上的人群相对比较集中一点。
今年45岁的姚云是某建筑公司的副经理,她近期了解完养老金账户以后就果断入手了。“我现在资金相对充裕,也不需要买车买房了。每年1.2万的投入可以作为资产配置的一个部分。”
姚云也同样算了一笔账。从目前到65岁退休,大概是20年的时间。每年以她目前的收入水平可以免税4200元左右,到退休时大概可以免税8.4万。在这个基础上,她还可以用养老账户里的钱购买一些特定的混合基金。“个人养老金账户中会配产品,像存款,理财,保险等,利率收益也会比平时的高一点。”
专家建议进一步加大优惠力度
二十大报告提出,完善基本养老保险全国统筹制度,发展多层次、多支柱养老保险体系。个人养老金是构建养老第三支柱的重要制度安排。个人养老金的投资产品特点在于安全、稳定、侧重长期保值,并且有着可期的收益。
在养老金新政落地不久,工、农、中、建四家大型银行推出特定的养老储蓄产品,利率确跑赢银行定存。以广州5年期定期存款为例,目前市面上的挂牌利率为2.65%,工行特定养老储蓄产品整存整取在广州、成都、西安三地的利率就达到了4%,青岛、合肥为3.5%。
此外,个人养老金账户里的钱还可以用来购买特定投资产品。这些投资产品,在风险管控、信息披露、合规操作、投资期限、投资标的、收益率等方面的要求更加严格,以长期投资为价值导向,养老属性更加明显,旨在最大程度上保护投资者的养老资产。
在国家社会保险公共服务平台的个人养老金产品目录中,第一财经记者查询到目前有129只基金类产品和7只保险类产品。其中,129只个人养老金基金均是养老目标基金,采用基金中的基金(FOF)形式运作为主,以追求养老资产的长期稳健增值为目的,鼓励投资人长期持有。
但现实情况是,在理财净值化已成大势的背景下,这些投资产品的收益情况仍与市场的波动息息相关。据choice数据,在年化收益率排名前十的养老基金中,成立以来的年化收益基本在9%以上,但今年受到债市冲击及赎回潮影响,回报跌幅在8%-15%不等。

中国人民银行原行长、全国社保基金理事会原理事长戴相龙在23日的中国社会科学院社会保障论坛暨《中国养老金发展报告2022》发布式中指出,个人养老金的推进快慢,还要看人民大众对有关规定的接受程度。如果执行一个时期还达不到预期目标,应该加大政策扶持力度。
他建议扩大税收优惠,今后把个人养老金最高限额提高到1.8万元以上。同时,对个人养老金的投资收益率保底,按完成一个合同执行期计算,投资收益率不足5年期国债收益率时,由投资管理人补足,经过一定时间,再由政府补给个人养老金的受托投资管理机构。
复旦大学金融研究院研究员董希淼对第一财经记者表示目前银行的一些指标任务确实相对不合理,接受度不高,呼吁各家银行总行不要下发过多的指标任务。
他指出,一方面居民应进一步提高对个人养老金制度的认识,另一方面目前制度还有一定优化的空间。比如应重视研究对年收入6万元以下的人群的优惠政策。这部分群体本身的基本养老金等保障相对较少,是最需要个人养老金账户作为补充的群体。但目前他们通过个人养老金账户投资,不仅没有税收优惠,反而在取出时还需要缴纳3%的税,加重了负担。
对于投资者而言,如何正确规划养老金账户里的钱?董希淼认为可以根据个人情况选择:养老基金和养老理财具有一定风险,但收益可能更高,特定养老储蓄受存款保险保护,风险极低;而养老保险应重在考察其保障水平。一般来说,距离退休时间比较近的居民,建议选择更多稳健的产品;距离退休时间比较远的居民,可以选择更多的基金和理财产品。
(文章来源:第一财经)
(原标题:每周60个新开户指标,个人养老金争夺战下的银行理财经理“喊苦”)
(责任编辑:91)
关于我们|资质证明|研究中心|联系我们|安全指引|免责条款|隐私条款|风险提示函|意见建议|在线客服|诚聘英才
天天基金客服热线:95021 |客服邮箱:vip@1234567.com.cn|人工服务时间:工作日 7:30-21:30 双休日 9:00-21:30
郑重声明:天天基金系证监会批准的基金销售机构[000000303]。天天基金网所载文章、数据仅供参考,使用前请核实,风险自负。
中国证监会上海监管局网址:www.csrc.gov.cn/pub/shanghai
CopyRight 上海天天基金销售有限公司 2011-现在 沪ICP证:沪B2-20130026 网站备案号:沪ICP备11042629号-1