热门:
超重磅!歼-20要来A股了?成飞集团拟借壳上市 2000亿军工龙头横空出世?
1月11日,是歼-20首飞12周年纪念日。据@航空融媒消息,航空工业成飞完成2023年新年第一飞。
12年前,2011年1月11日,歼-20腾空而起。12年来,从首飞到公开亮相中国航展,从装备部队,到飞越天安门广场接受检阅,从换装“中国心”,到遍布“东南西北中”,歼-20以蓝天为幕,守护祖国山河。
然而,就在1月11日晚间,一则重磅消息引发股民关注!
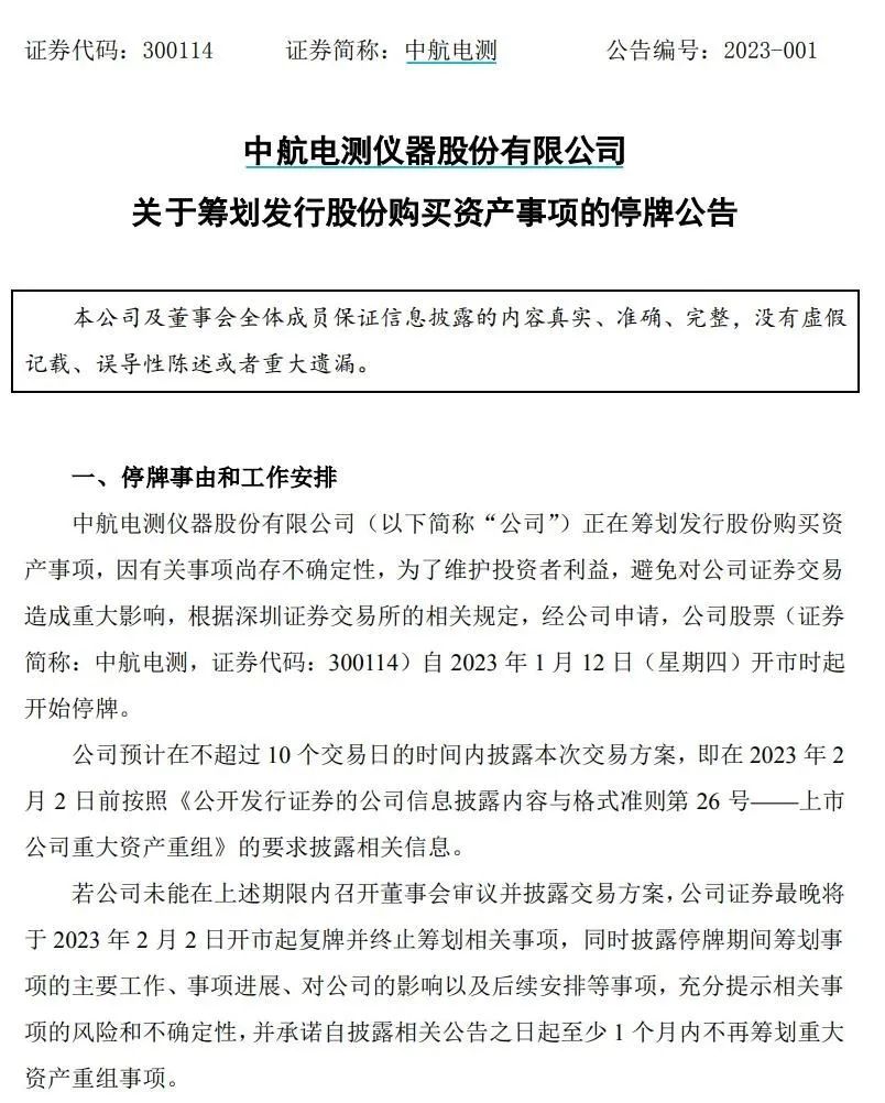
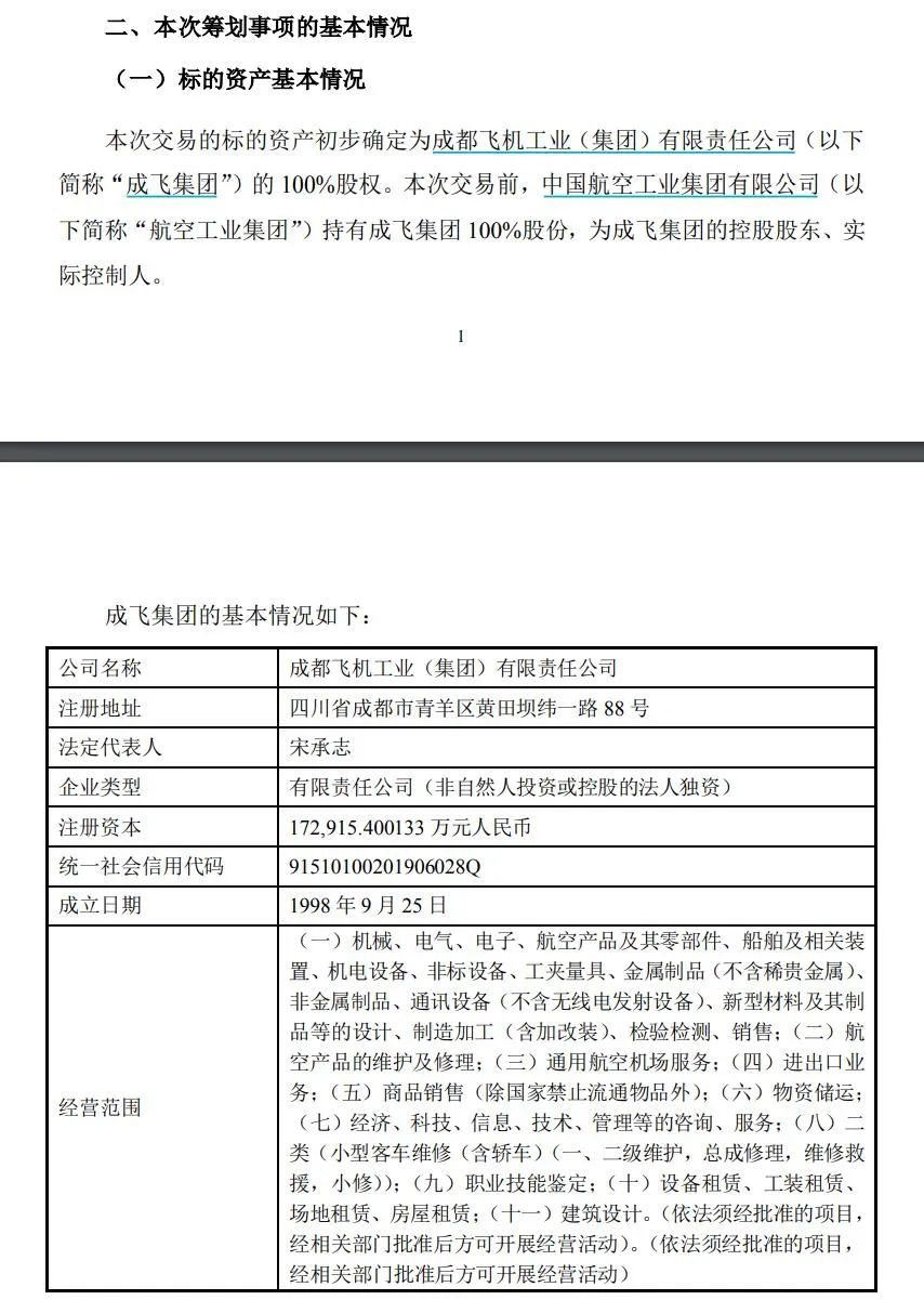
中航电测:拟收购成飞集团100%股权
1月11日晚,中航电测公告,公司拟以向航空工业集团发行股份方式购买其持有的成飞集团100%股权,公司股票自2023年1月12日(星期四)开市时起开始停牌。
上市公司此次交易的对手方为航空工业集团,为公司的实际控制人。相关资料显示,成飞集团总资产超过1500亿元,较中航电测高出许多(截至去年9月30日,中航电测总资产为35.68亿元)。


据中航电测公告,成飞集团成立于1998年,注册资本为172915.400133万元。

成飞集团官网称,公司是我国航空武器装备研制生产和出口主要基地、民机零部件重要制造商,国家重点优势企业。在军机方面,公司研制生产了歼5、歼7、枭龙、歼10 等系列飞机数千架,歼-10飞机荣获国家科技进步奖特等奖;国外军机用户达十多个国家。在民机方面,成飞集团与成飞民机公司一道承担了大型客机C919、新支线客机ARJ21、大型水陆两栖飞机AG600机头的研制生产;是国际一流的民机大部件供应商,累计生产交付民机转包产品一万多架份。与此同时,成飞集团还大力发展无人机产业。
消息一出,股民沸腾!

据天风证券,成飞预计市值将达2000亿元,2023年预计40亿净利润左右,包含五代机、六代机、国内军品无人机、军贸有人机,具备短中长期潜力。按目前权重规则计算,预计将占指数权重10%,军工将迎来权重龙头,行业级beta或将出现。
航空工业集团资产整合不断
中航电测针对成飞集团的收购只是航空工业集团近年来资产整合的一个缩影。
据航空工业集团官网显示,其下辖A股上市公司达21家(含一家北交所上市公司),港股上市公司3家。
2022年6月,中航电子和中航机电(SZ002013,股价10.20元,市值394亿元)双双发重组预案。中航电子将以发行A股方式换股吸收合并中航机电,即中航电子向中航机电的换股股东发行A股股票,交换该等股东所持有的中航机电股票。换股吸收合并完成后,中航机电将终止上市并注销法人资格,中航电子将承继及承接中航机电的全部资产、负债、业务、人员、合同及其他一切权利与义务。
中航电子和中航机电分别为国内航空电子系统、航空机电系统的龙头企业;交易旨在进一步整合双方的优势资源,充分发挥协同效应,提升航空工业机载系统的核心竞争力,把握机载系统产业发展的战略机遇。
今年1月9日,中直股份(SH600038,股价43.89元,市值259亿元)发布重组预案,公司拟向中航科工和航空工业集团发行股份购买昌飞集团100%股权及哈飞集团100%股权,实现航空工业集团直升机业务A股整体上市。截至2022年7月31日,两家标的公司的总资产合计为247.31亿元。
“交易系航空工业集团和中航科工落实国家积极推进国有企业改革和提高上市公司质量的相关政策精神,通过市场化手段,优化和调整产业布局和资产结构,推动所属上市公司高质量发展的切实举措,助力提升上市公司创新力、核心竞争力、市场影响力和抗风险能力。”中直股份表示。
歼-20首飞12周年
1月11日,是歼-20首飞12周年纪念日。12年前,中国首款具有自主知识产权的四代机歼-20首飞成功。

回想那一年之前,当世界航空大国的先进战机在蓝天上争奇斗艳之时,国产军用飞机依然还顶着平庸落后的“帽子”。
歼-20的横空出世,其意义已经无需多言。12年时光已过,如今歼-20已经飞翔在中国东西南北。
(文章来源:华夏时报)
(原标题:超重磅!歼-20要来A股了?成飞集团拟借壳上市,2000亿军工龙头横空出世?)
(责任编辑:5)
关于我们|资质证明|研究中心|联系我们|安全指引|免责条款|隐私条款|风险提示函|意见建议|在线客服|诚聘英才
天天基金客服热线:95021 |客服邮箱:vip@1234567.com.cn|人工服务时间:工作日 7:30-21:30 双休日 9:00-21:30
郑重声明:天天基金系证监会批准的基金销售机构[000000303]。天天基金网所载文章、数据仅供参考,使用前请核实,风险自负。
中国证监会上海监管局网址:www.csrc.gov.cn/pub/shanghai
CopyRight 上海天天基金销售有限公司 2011-现在 沪ICP证:沪B2-20130026 网站备案号:沪ICP备11042629号-1