热门:
威尔高:高成长PCB重点企业 加速拓展汽车电子等新领域
本文为证券时报·中国资本市场研究院出品的【新股研报】系列之《威尔高:高成长PCB重点企业加速拓展汽车电子等新领域》
报告摘要
PCB行业重点企业,积累三星等多家名企客户资源。公司主营业务是印制电路板(PCB)的研发、生产和销售,主攻工业控制和显示领域,产品收入合计占比近七成。凭借过硬的产品质量和服务,公司已积累一批优质客户资源,包括施耐德、台达电子、三星电子、LG集团、鸿海精密、立讯精密等知名客户。
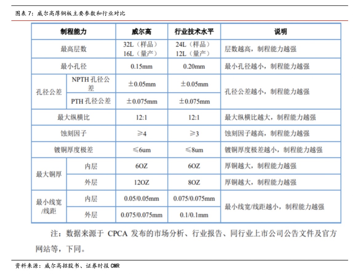
技术优势突出,产品性能领先。公司是国家高新技术企业、国家级专精特新“小巨人”企业,在高精度、高密度和高可靠性PCB研发与生产领域积累了丰富经验。公司生产的厚铜板、MiniLED板的生产工艺能力在行业内具备竞争优势,多项参数优于行业平均水平,具备技术创新性。
国家政策大力支持,行业成长空间广阔。电子信息产业是我国优先发展的行业,PCB是电子信息产品中的重要组件,其发展得到了国家相关产业政策的大力支持。目前我国已成为全球PCB行业的最大生产地区,权威机构预计2026年国内PCB产值将达到近4000亿元规模。公司作为PCB重点生产企业,下游应用领域广泛,除了工控和显示器领域外,未来5G通信、云计算、智能手机、智能汽车、新能源汽车等下游行业预期将蓬勃发展,带动PCB需求的持续增长。
成长能力突出,加速拓展汽车电子等新领域。公司成长能力突出,2020年-2022年营业收入分别为5.24亿元、8.61亿元和8.37亿元,最近三年复合增长率为26.35%;净利润分别为4902.24万元、6159.03万元和8726.77万元,最近三年复合增长率为33.42%。公司未来业绩持续增长来源一是继续巩固现有核心技术优势;二是凭借在PCB电源、电控领域积累的多年经验,逐步开拓汽车电子等领域,重点开拓充电桩、新能源汽车等。
一、公司概况
江西威尔高电子股份有限公司(以下简称“威尔高”或“公司”)公司主营业务是印制电路板(PCB)的研发、生产和销售,产品包括双面板、多层板,产品类型覆盖厚铜板、MiniLED光电板、平面变压器板等,产品应用于工业控制、显示、消费电子、通讯设备等领域。
威尔高产品主攻工业控制和显示领域,产品收入占比合计约为68%。在工业控制领域,公司积累多年,产品主要应用于工业电源、电控类产品,具备成熟的高厚铜、高板厚、超细线路的工艺技术及生产能力,能够保证终端产品大功率、长时间、高稳定运行。在显示领域,公司产品主要应用于液晶、背光模块等显示终端,包括MiniLED、LED显示屏等,公司产品能够提升终端显示屏的动态对比度、亮度等显示效果,可用于超大屏幕。
威尔高公司发展历程主要经历了三个阶段,2004年-2009年为公司初期发展阶段,以工业控制领域作为突破口,进入PCB市场;2010年公司进入快速发展期,期间深耕工业控制领域,拓展显示、通讯设备、消费电子等应用领域;2019年以来迈入赶超期,期间公司扩大产能、提升产品技术水平、经营业绩快速提。

公司拥有两个生产基地,分别是位于大湾区的惠州工厂和江西吉安工厂。通过对生产资源的评估和分配,公司在惠州工厂和吉安工厂实施差异化战略定位,具体管理安排如下。

公司是国家高新技术企业、国家级专精特新“小巨人”企业、江西省两化深度融合示范企业、江西省专精特新中小企业、江西省高成长性科技型企业、江西省专业化小巨人企业,拥有江西省省级企业技术中心、江西省“5G+工业互联网”应用示范工厂,在高精度、高密度和高可靠性印制电路板研发与生产领域积累了丰富经验。截至2022年12月31日,公司及子公司拥有专利119项,其中自主申请的发明专利26项。
公司凭借优秀的产品质量和高效的服务,已积累一批优质客户,包括施耐德、台达电子、三星电子、LG集团、鸿海精密、立讯精密等知名客户。
招股书最新财务信息显示,公司2020年-2022年营业收入分别为5.24亿元、8.61亿元和8.37亿元,最近三年复合增长率为26.35%;净利润分别为4902.24万元、6159.03万元和8726.77万元,最近三年复合增长率为33.42%。公司2023年1-6月实现营业收入4.02亿,同比下降9.02%;净利润为5155.29万元,同比增长12.30%。


股权结构与实控人情况:威尔高发行人控股股东为嘉润投资,实际控制人为邓艳群、陈星夫妇。其中,邓艳群直接持有公司8.61%的股份,陈星直接持有公司3.96%的股份;邓艳群与陈星通过嘉润投资,间接持有公司67.35%的股份,合计支配公司79.92%的股份表决权,为公司实际控制人。

拟登陆创业板。证监会官网信息显示,2023年7月11日公司创业板IPO的注册申请获准。威尔高符合创业板行业领域及其依据、符合创业板定位相关指标及其依据,具备较为成熟的产品生产技术和研发能力,具有较强的创新、创造、创意特征,符合创业板定位要求。
公司主营业务是印制电路板的研发、生产和销售。电子信息产业是我国优先发展的行业,是国民经济的战略性、基础性和先导性支柱产业,印制电路板作为电子信息产品中不可或缺的基础组件,其发展得到了国家相关产业政策的大力支持。
截止2023年6月,公司共有5家全资子公司,1家分公司,无参股公司。
二、公司核心竞争力
威尔高自成立以来主要从事PCB的研发、生产和销售,包括双面板、多层板等,广泛应用于工业控制、显示、消费电子、通讯设备等领域,在客户资源、技术研发、产品性能等方面积累了诸多竞争优势。
客户资源优势显著进入三星多家知名企业供应商体系
由于PCB生产根据客户的需求提供的定制化产品,知名客户通常对PCB品质、寿命、高可靠性要求更为严苛,因此对供应商资质要求高、审核过程长、认证时间久,一旦达成合作,基于对技术要求、产品质量、采购成本等多方面综合考虑,一般会与供应商形成长期合作关系。
威尔高良好的产品性能和品质表现获得了客户的高度认同,在工业控制领域成功进入施耐德、台达电子等全球领先的电源、电控产品制造商的供应商体系,并与其合作十年以上。
在显示领域成功进入三星电子、冠捷科技、捷星显示科技(福建)有限公司等业内领先的高端液晶显示面板制造商的供应商体系,其中与冠捷科技、捷星显示科技(福建)有限公司均合作十年以上。
此外,公司坚持创新研发,不断开发新的产品领域并成功进入国内外知名客户的供应商体系。在储能及快充领域成功进入立讯精密等全球知名企业的供应商体系,在智能家居及智慧教育领域成功进入拓邦股份、盈趣科技、奋达科技等业内知名企业的供应商体系。在通讯设备领域成功进入天邑康和、泰科电子(东莞)有限公司等业内知名企业的供应商体系,在汽车电子领域成功进入博世(BOSCH)等业内知名企业的供应商体系。
威尔高多次获得上述客户颁发的产品质量奖项,包括施耐德颁发的优质合作供应商奖、冠捷科技颁发的供应商大会奖等,在行业内形成了良好的口碑。
威尔高深耕工业控制、显示领域新老客户,充分发挥公司在该等领域的竞争优势,为客户提供高效的技术服务等,重点挖掘产品附加值高、规模大的优质客户。

技术优势突出,多项指标优于行业平均水准
威尔高经过多年技术积累,在厚铜板、MiniLED板、光模块、HDI板、汽车板、高多层板等产品的工艺技术等方面积累了丰富的经验,形成多项核心技术。
具体来看,公司核心产品为工业电源、电控领域的厚铜板、MiniLED等显示领域产品,厚铜板、MiniLED板的生产工艺能力在行业内具备竞争优势,多项关键参数优于行业平均水平,具备技术创新性。
公司掌握了厚铜板在可靠性、耐用性等方面的核心技术,在产品层数、孔径、蚀刻因子、最大铜厚、最小线宽/线距等方面具备较强的技术优势,客户端可使用10年以上。
在MiniLED产品领域,相比于行业技术水平,公司在成品尺寸、灯珠尺寸、黄变值、反射率、收缩率等方面具备较强的工艺水平,成功在窄参数条件窗口中,开发出可稳定控制白油印刷厚度的大尺寸生产印刷技术,提升终端显示屏的动态对比度、亮度等显示效果,可用于超大屏幕,具备较强的技术优势。产品成功进入三星电子等全球领先的高端液晶显示面板制造商的供应商体系并实现量产,在行业内形成了良好的口碑。
公司核心技术均通过自主研发取得,覆盖PCB生产制造的全流程,涉及新产品的开发、生产技术的更新和工艺技术的改进等,为公司持续开发新产品、获取客户订单资源、保持业务增长的重要基础。


质量优势获客户认可
不同的下游应用领域对PCB产品质量要求不同,一般而言,威尔高聚焦的工业控制领域厚铜产品、显示领域MiniLED产品,对PCB产品品质要求严苛。
公司从物料选择、工艺流程管控到产品检测等全方面严格监管品质,形成了自身特有的产品质量优势,得到了客户的认可,并多次获得客户颁发的奖项,包括施耐德颁发的优质合作供应商奖、冠捷科技颁发的供应商大会奖、奋达科技颁发的特别贡献奖等,在行业内形成了良好的口碑。
主营业务增长稳定成长性突出
威尔高主营业务收入主要为印制电路板的销售收入,占营业收入比重均达到90%以上,最近三年公司营业收入分别为5.24亿元、8.61亿元和8.37亿元,复合增长率为26.35%;净利润分别为4902.24万元、6159.03万元和8726.77万元,复合增长率为33.42%。公司主营业务突出,净利润增长主要来源于核心技术及产品。公司成长性特征来源于印制电路板的核心技术及产品,公司创新能力能够保证未来具备持续的成长性。

威尔高2020-2022年毛利率水平分别为25.14%、20.29%、24%,均高于可比公司平均水平。2022年公司综合毛利率仅次于深南电路,高于胜宏科技、奥士康等其它可比公司。公司表示当年毛利率上升,主要系优化客户订单结构、蚀刻废液提取铜板置换铜球降低采购成本等因素所致。

公司2020-2022年销售费用、管理费用、财务费用和研发费用四项合计占比逐年下降,分别为12.32%、10.53%、10.15%,其中2020年和2022年均低于行业平均水平,体现了公司出色的运营能力。

三、募投项目
本次公司拟公开发行不超过3365.54万股人民币普通股,且不低于本次发行后公司总股本的25%。本次募集资金扣除发行费用后,公司将用于以下项目:
年产120万平方米印制电路板项目。本次募集资金投资项目为“年产120万平方米印制电路板项目”,紧密围绕公司主营业务展开,结合国家产业政策以及电子信息制造业的发展趋势,进行印制电路板的产能扩张,是对主营业务和产品的进一步丰富和拓展。
项目总投资额为6.01亿元,其中固定资产及无形资产投资5.81亿元,占总投入金额的96.67%,铺底流动资金2003.40万元,占总投资比例3.33%。
威尔高本次投资的项目符合公司业务的未来发展目标和战略规划,项目的实施不会改变公司现有的生产经营和盈利模式,将会进一步提升公司的盈利能力和抗风险能力,增强公司的核心竞争力和可持续发展能力。

四、未来发展看点
看点一:行业增长空间大市场规模超千亿
PCB是承载电子元器件并连接电路的桥梁,广泛应用于工业控制、显示、通信、消费电子、计算机、汽车电子、医疗器械、国防及航空航天等领域,是现代电子信息产品中不可或缺的电子元器件。根据Prismark预测,未来五年全球PCB市场将保持温和增长,2021年至2026年复合年均增长率为4.6%,2026年全球PCB行业产值将达到1016亿美元。

中国大陆作为全球PCB行业的最大生产地区,占全球PCB总产值的比例已由2000年的8.1%上升至2021年的54.6%,美洲、欧洲和日本的产值占比大幅下滑,中国大陆和亚洲其他地区等地PCB行业发展较快。
据Prismark预测,中国大陆的PCB行业核心地位更加稳固,未来五年中国大陆PCB行业仍将持续增长,预计2021年至2026年复合年均增长率为4.3%,2026年中国大陆PCB产值将达到546.05亿美元,折合人民币3900亿元。

看点二:细分市场应用广阔 MiniLED推动PCB需求爆发式增长
威尔高PCB产品重点应用在工业控制、显示等细分市场,未来有望保持稳定增长。
工业控制是威尔高主攻的细分市场之一。近年来,我国不断出台政策支持和鼓励先进制造业发展,为工业控制行业提供了良好的政策环境。随着中国经济的发展、居民收入水平的提升和人口结构转型,人口红利逐渐减弱,人工成本上涨将助推我国制造业自动化水平的提升,自动化水平提升将助推工控市场规模稳步增长,工控设备自动化、电子化程度提升,从而对上游PCB行业形成稳定的市场需求。
显示产品领域,MiniLED迎来大规模应用,对专用PCB的需求也将迎来爆发式增长。威尔高的PCB产品主要应用于MiniLED和LCD,下游传统LCD和MiniLED市场的发展将带动公司产品存量和增量市场的增长。2019年以来MiniLED产品密集发布,苹果、TCL、海信、华硕、群创、友达、京东方等厂商纷纷推出MiniLED背光或类似技术的电视、显示器、VR和车载显示等终端产品,对专用PCB的需求大幅增长。
据Arizton数据,2018年全球MiniLED市场规模仅约1000万美元,随着上下游持续推进MiniLED产业化应用,MiniLED下游需求迎来指数级增长,预计2024年全球市场规模将扩张至23.2亿美元,年复合增长率为147.88%。
除了工控和显示产品之外,智能手机、平板电脑等消费电子的增长也将大幅提升PCB产品需求。每一次新的消费热点都将引领一轮消费电子产品迭代升级,拉动PCB的需求增长。根据Prismark统计,预计2024年全球消费电子产值将达到3570亿美元,2019年至2024年年均复合增长率约为3.7%。
看点三:国家政策大力支持助力公司加速发展
电子信息产业是我国重点发展的战略性支柱产业,促进两化深度融合,加快从制造大国转向制造强国,需要电子信息产业有力支撑。印制电路板行业作为电子产品的基础产品,受到国家政策的大力支持。我国先后通过出台《“十三五”国家战略性新兴产业发展规划》、《战略性新兴产业重点产品和服务指导目录》等政策方针,把PCB行业相关产品列为重点发展对象。2019年10月,根据发改委发布的《产业结构调整指导目录》,“新型电子元器件(片式元器件、电力电子器件、光电子器件、敏感元器件及传感器、新型机电元件、高频微波印制电路板、高速通信电路板、柔性电路板、高性能覆铜板等)等电子产品用材料”被列为“鼓励类”发展产业。
国家政策的扶持将为电子信息产业提供广阔的发展空间,推动了PCB行业的发展,助力电子制造业全面转型升级,国内PCB行业将借此契机不断提升企业竞争力。
威尔高作为PCB行业重点企业,将受益于国家政策支持。此外,公司在PCB生产经营过程中保持科技创新,对相关工序的工艺技术进行改进和优化,该等科技创新对于保障产品的及时更新换代、良率和生产效率都有较为重要的作用。
看点四:抓住机遇拓展新型应用领域
威尔高凭借在PCB电源、电控领域积累的多年经验,目前正在逐步开拓汽车电子等领域,重点开拓充电桩、新能源汽车等。
随着新能源汽车普及率提高,汽车电子化程度、自动驾驶技术和车联网不断发展,为PCB行业发展带来新的机遇。
长期来看,全球电动车行业渗透率仍在低位,预计未来全球新能源乘用车渗透率将快速增长。伴随新能源汽车保有量的高速增长,新能源充电桩作为配套基础设施亦实现了快速增长。政策上,2020年充电桩被列入国家七大“新基建”领域之一,《政府工作报告》中也强调“建设充电桩,推广新能源汽车,激发新消费需求、助力产业升级”。根据Prismark的预测,2025年全球汽车电子市场规模将达到3240亿美元。汽车PCB作为各类汽车电子应用的重要底座支撑,将随着汽车电子市场的发展保持增长趋势。
威尔高通过拓展汽车电子、光模块、5G和数字经济、高多层板、HDI板等新兴产业领域的客户,带动PCB需求持续增长,从而为公司未来经营业绩持续增长提供有力支撑。

看点五:募投项目释放产能业绩持续增长可期
从PCB行业发展趋势看,受国内产业稳步增长、整合加快、下游新兴产业需求增长等有利因素的影响,预计未来几年PCB产品的市场需求将持续增长。威尔高现有产能难以满足市场与客户迅速增长的需求。同时,PCB制造业属于资金和技术密集型行业,生产制造需要大量的前期资金投入。公司目前融资渠道单一,约束了公司的快速发展,难以充分发挥竞争优势。
公司此次顺利上市后,制约公司发展的问题将逐一得到解决。通过募投项目的建设实施,公司将新增年产120万平方米印制电路板,公司生产能力将实现大幅提高,经营规模、技术实力等方面将进一步发展,可满足下游客户对交货数量、交货周期和交货质量的要求,对于公司在稳定现有优质客户群的同时继续扩大市场占有率具有重要的意义,核心竞争力与市场地位将得以提升。
据公司招股说明书,本募投项目建成达产后,将形成年产120万平方米印制电路板生产规模,其营收和利润规模将大幅攀升,预计每年可实现销售收入6.36亿元,新增利润总额6808.67万元,和2022年公司营收规模持平,相当于再造一个威尔高。
五、主要可比公司估值
营收稳步增长。近年来公司业绩稳步增长,2020年、2021年、2022年,公司营业收入分别为5.24亿、8.61亿和8.37亿,最近三年复合增长率为26.35%;净利润分别为0.49亿元、0.62亿和0.87亿,最近三年复合增长率为33.42%。随着产能扩张,公司2020年、2021年收入保持增长,2022年消费电子产业链供应受到较大冲击,民众对消费电子产品需求受到短期抑制,公司消费电子领域产品收入受上述因素影响出现短期下降。

报告期内,公司净资产收益率(ROE)分别为14.24%、26.73%、22.45%、20.61%,近两年普遍超过可比公司,其中2021年ROE创出新高,体现出公司较强的盈利能力。

目前行业可比公司中,深南电路市值规模最高,截止2023年7月31日收盘,其市值为391.51亿元,胜宏科技、奥士康市值在百亿元以上,其余可比公司市值规模均小于100亿元。

风险提示
根据公司招股说明书,投资者应特别认真地考虑下述各项风险因素。下述风险按照重要性原则或可能影响投资者决策的程度大小排序:
1. 公司相关风险包括:公司营业收入可能无法维持高速增长的风险、毛利率下降风险、应收账款增加风险、存货管理风险等。
2. 行业相关风险包括:宏观经济及下游市场需求波动带来的风险、市场竞争加剧的风险、贸易摩擦风险。
3. 其他风险包括:汇率波动风险、税收优惠政策变动风险等。
版权声明
本报告基于证券时报社旗下中国资本市场研究院认为可靠的、已公开的信息独立撰写,但对该等信息的准确性及完整性不作任何保证。本报告版权仅为深圳证券时报社有限公司(以下简称“本公司”)所有。未经本公司书面许可,任何公司、机构、个人不得以翻版、复制、发表、引用或再次分发他人等任何形式侵犯本公司版权。
如征得本公司同意进行引用、刊发的,需在允许的范围内使用,并注明出处为“证券时报·中国资本市场研究院”,且不得对本报告进行任何有悖原意的引用、删节和修改。本公司保留追究相关责任的权力。所有本报告中使用的商标、服务标记及标记均为本公司的商标、服务标记及标记。
(文章来源:证券时报网)
(原标题:威尔高:高成长PCB重点企业 加速拓展汽车电子等新领域)
(责任编辑:6)
关于我们|资质证明|研究中心|联系我们|安全指引|免责条款|隐私条款|风险提示函|意见建议|在线客服|诚聘英才
天天基金客服热线:95021 |客服邮箱:vip@1234567.com.cn|人工服务时间:工作日 7:30-21:30 双休日 9:00-21:30
郑重声明:天天基金系证监会批准的基金销售机构[000000303]。天天基金网所载文章、数据仅供参考,使用前请核实,风险自负。
中国证监会上海监管局网址:www.csrc.gov.cn/pub/shanghai
CopyRight 上海天天基金销售有限公司 2011-现在 沪ICP证:沪B2-20130026 网站备案号:沪ICP备11042629号-1