热门:
规模被追到上限 易方达北证50暂停申购
“北交牛”行情在A股掀起,10月24日至今,北证50指数区间涨幅接近50%,尽管近两日有所回调,但动辄30CM涨幅,还是给北交所吸引了大量资金。
个股狂涨的同时,跟踪北证50指数的12只指数基金和11只北交所主题基金也在大力“吸金”,已有基金申购份额合计超上限。
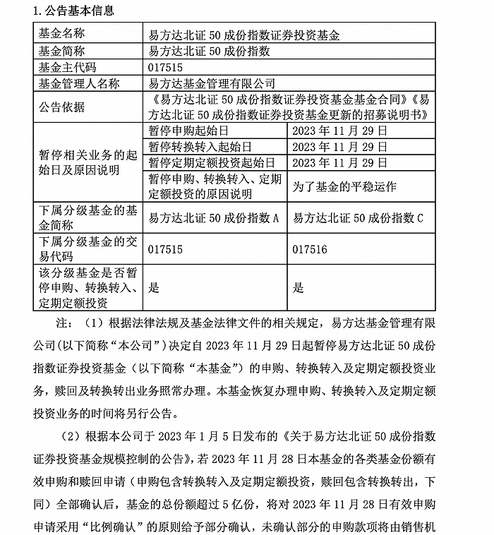
11月28日,易方达基金发布公告,决定自2023年11月29日起暂停易方达北证50成份指数基金的申购、转换转入及定期定额投资业务,赎回及转换转出业务照常办理。

来源:Wind,易方达北证50公告
公告显示,暂停申购原因为基金份额达到5亿份的份额上限。根据往期1月5日公告,该基金约定的基金总份额上限为5亿份。按照约定,若11月28日基金的各类份额有效申购和赎回申请(申购包含转换转入及定期定额投资,赎回包含转换转出)全部确认后,基金的总份额超过5亿份,将对2023年11月28日有效申购申请采用“比例确认”的原则给予部分确认,未确认部分的申购款项将由销售机构退还给投资者。

来源:Wind,易方达北证50公告
最新三季度规模显示,易方达北证50是12只北证50指数基金中总规模最大的一只,规模为2.3亿。截至三季度末,易方达北证50指数基金A类份额为1.34亿份,C类份额分别为1.46亿份,合计2.8亿份。根据计算,自三季度末至今,该基金的份额增长约78.57%。净值方面,最新收盘价A类0.9817元。也意味着,基金规模接近5亿,较三季度末已翻倍。
Wind数据显示,自10月24日至11月27日,北证50指数涨幅涨超55%。近两日,北证50指数出现回调。28日,北交所行情呈现“过山车”走势,截至收盘跌4.23%;29日收盘继续跌7.32%,仅20只个股出现上涨。
尽管指数近两日有所回调,但随着此前“狂飙”,截至目前,12只北证50成份指数基金实现了33%至42%的区间回报。这波涨幅拉动下,多只已扭亏为盈,净值回到1元以上。

表:北证50指数基金明细来源:Wind
对于未来行情的判断,南方北证50成份指数发起基金经理李佳亮从资金面、政策面及基本面分析了北交所行情的持续性。他认为,从企业端看,北交所集中专精特新中小企业,成长性好,有望保持业绩快速增长,当前,北交所专精特新小巨人占比为45%,高于创业板(23%)和中证1000(12%)。估值端,截至2023年11月23日,以北证50为参考,北证50成分股平均市值仅为29亿元,远低于中证1000的118亿元和创业板的503亿元,流通市值较小,资金流入带动涨幅大。
短期内板块上涨速度及幅度均较大,短期投资价值仍需关注资金面变化及当中可能存在的非理性因素。中长期来看,政策方面,北交所开板以来,北交所及专精特新企业的相关支持政策密集持续出台,政策支持稳定;从基本面来看,截至2023年三季度,近六成企业实现营收正增长,近九成企业盈利,近半企业实现归母净利正增长,基本面复苏节奏良好,叠加北交所股票科技属性强,在当前核心科技自主可控的发展基调下,将有望获得更多的资金与资源支持并做大做强。从估值上看,在经历本轮上涨后,北证50估值仍仅为21倍,低于创业板的29倍和中证1000的39倍,估值修复空间较大。
工银北证50成份指数基金经理赵栩表示,北交所近期表现亮眼,其中一个较为重要的原因是中证指数公司计划将符合条件的北交所证券纳入中证指数体系的编制,北交所部分成分股可能出现增量资金。从长期来看,随着指数产品规模的快速发展,对于北交所的部分成分股也有利于形成长期的资金效应。
(文章来源:界面新闻)
(原标题:规模被追到上限,易方达北证50暂停申购)
(责任编辑:33)
关于我们|资质证明|研究中心|联系我们|安全指引|免责条款|隐私条款|风险提示函|意见建议|在线客服|诚聘英才
天天基金客服热线:95021 |客服邮箱:vip@1234567.com.cn|人工服务时间:工作日 7:30-21:30 双休日 9:00-21:30
郑重声明:天天基金系证监会批准的基金销售机构[000000303]。天天基金网所载文章、数据仅供参考,使用前请核实,风险自负。
中国证监会上海监管局网址:www.csrc.gov.cn/pub/shanghai
CopyRight 上海天天基金销售有限公司 2011-现在 沪ICP证:沪B2-20130026 网站备案号:沪ICP备11042629号-1