热门:
年终盘点|2023年金融反腐实录 已逾90名干部“落马”
2023年开年以来,金融反腐风暴席卷而来,并呈现出密集推进态势。据南都湾财社记者统计,中央纪委国家监委网站平均每3.70天就公布一则涉及金融领域的执纪审查公告,“打虎”节奏颇为密集,金融反腐向纵深推进。
记者梳理了中央纪委国家监委网站今年以来公布的“执纪审查”人员名单,其中包括了“中管干部”、“中央一级党和国家机关、国企和金融单位干部”和“省管干部”三大类。
按上述三类的不完全统计,截至12月17日,金融系统内接受执纪审查的干部已经超过90名,涉及监管系统,也包括银行、保险、证券等金融细分领域。其中,中管干部8名;中央一级党和国家机关、国企和金融单位干部70人;省管干部17名。
作为参照,按照业内不完全统计,2022年金融系统接受执纪审查的干部人数约77人,这意味着2023年金融反腐继续高压。
8名中管干部被查 “光大系”两任一把手落马
3月31日,中国银行原党委书记、董事长刘连舸的落马引发了金融圈的“地震”。刘连舸成为二十大后首个落马的中管金融企业“一把手”,也是今年落马金融官员中级别最高的干部之一。
继刘连舸之后,2023年还有7名中管干部先后落马,涉及中国光大集团股份公司、国家开发银行、中国太平保险集团有限责任公司、中国工商银行。
“光大系”落马两名中管干部,并且均为“一把手”,分别为中国光大集团股份公司原党委书记、董事长李晓鹏,中国光大集团股份公司原党委书记、董事长唐双宁。今年3月27日,二十届中央第一轮巡视对5家中管金融企业党委开展巡视“回头看”,其中就包括了中国光大集团。

国家开发银行亦有两名中管干部被调查,分别为国家开发银行原党委委员、副行长周清玉以及国家开发银行原党委委员、副行长王用生。
中国工商银行同样有两名中管干部被调查,分别为中国工商银行原党委委员、纪委书记刘立宪和中国工商银行原党委委员、副行长张红力。需要注意的是,张红力是首位从国际金融机构获聘至中国国有银行的落马高管。
最近被调查的中管干部来自中国太平保险集团有限责任公司,为党委委员、副总经理肖星。值得注意的是,在上述中管干部中,肖星是唯一一位来自保险行业的高管。
银行系统成重灾区 五大国有行落马36人
如果对被调查的落马干部做一个简单的系统划分,银行系统则成为了“重灾区”,其中尤以五大国有行为最。据不完全统计,2023年至今来自五大国有行的被调查干部多达36名。

中国银行被调查的人数为6人,其中以刘连舸的级别最高,后者也是五大行36名落马干部中级别最高的干部。中国农业银行被调查的人数为8人,3人来自总行,5人来自地方分行。中国工商银行被调查的人数为10人,除了中管干部刘立宪和张红力外,剩下8人中3人来自总行,5人来自地方分行。建设银行的被调查人数为6人,均来自地方分行。交通银行被调查的人数同样为6人,其中1人来自总行,3人来自地方分行,2人来自子公司交银国际的下属公司。
在国有五大行之外,政策性银行同样是金融反腐的重要对象。中国农业发展银行、国家开发银行、中国进出口银行被调查的人数分别有4人、6人、2人。
此外,12家全国性股份制商业银行有6人落马,其中4人来自广发银行,1人来自民生银行,1人来自浙商银行;信用社方面则有10人被调查,涉及甘肃、贵州、四川、广东、江西、河南、安徽等地区。
直击“守门人”腐败人行5人被调查
监管层是金融市场的“守门人”,在2023年的这一轮反腐风暴中,监管人员的违法违纪成为另一大特征。
南都湾财社记者留意到,在此番被查人员中,包括了多名相关监管机构的干部,涉及了原保监会、原银监会、中国人民银行、上海证券交易所以及地方金融监管局等单位。

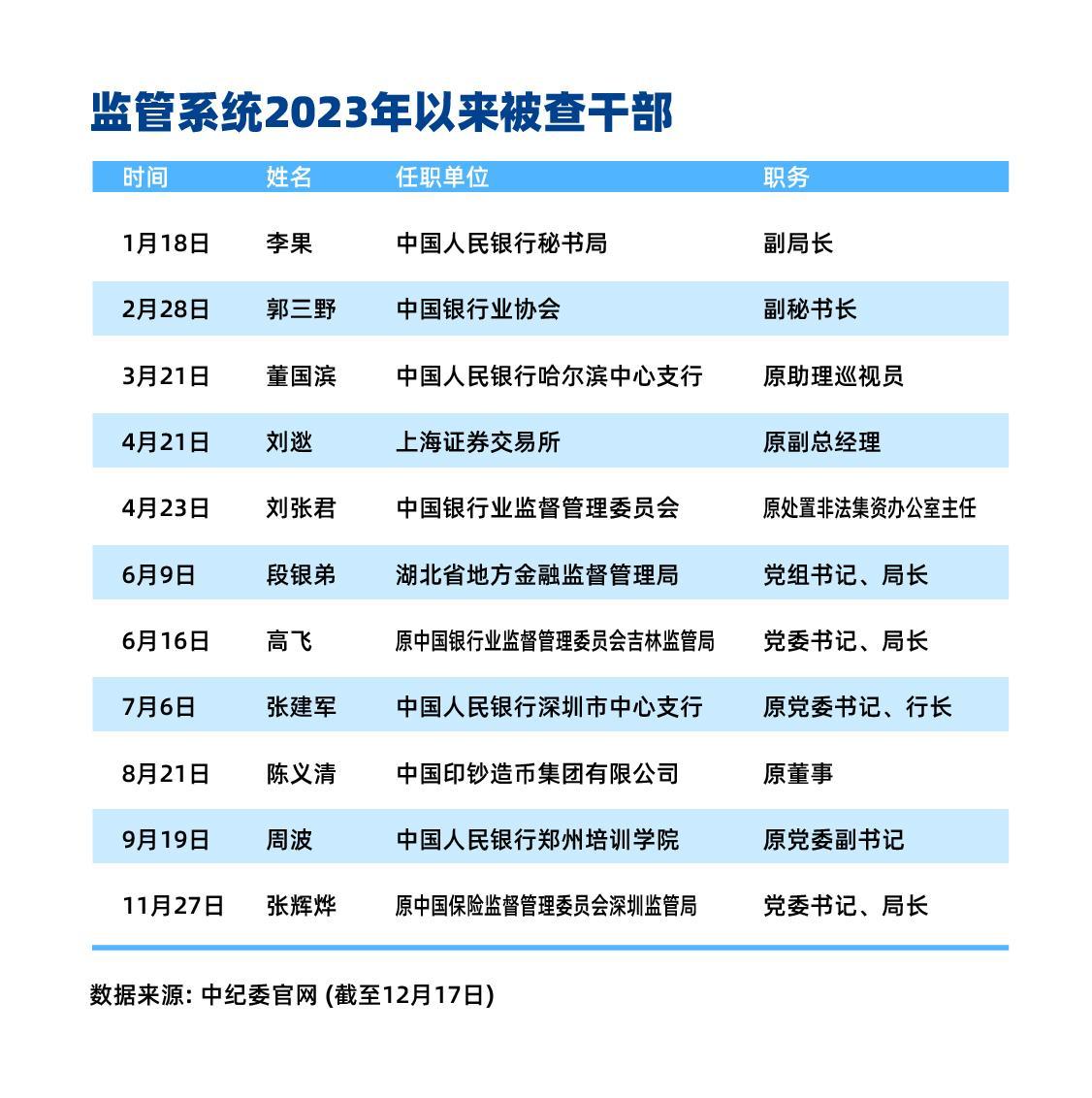
中国人民银行有5名干部或高管被调查,人数最多。被调查者包括中国人民银行秘书局副局长李果,中国人民银行哈尔滨中心支行原助理巡视员董国滨,中国人民银行深圳市中心支行原党委书记、行长张建军,中国人民银行郑州培训学院原党委副书记周波,中国印钞造币集团有限公司原董事陈义清。
特别聚焦
聚焦观察一:信贷领域成为腐败高发区
银行系统是金融反腐的重灾区,其中又以“信贷”领域尤为高发。上述银行体系内的落马干部中,已有多人受到了党纪政务处分。从处分内容来看,信贷领域的腐败问题主要体现在利用职务便利为他人在贷款中谋利、收受巨额财物。
例如,中管干部刘连舸 “靠金融吃金融”,利用职务便利为他人在贷款融资、项目合作等方面谋利,并非法收受巨额财物;中管干部李晓鹏 “靠金融吃金融”,利用职务便利为他人在贷款融资、业务承揽等方面谋利,并非法收受巨额财物;中管干部周清玉违规干预插手贷款发放工作。
此外,多名落马省分行一把手同样与信贷领域相关。其中,中国银行江西省分行原党委书记、行长张东向违规干预和插手贷款审批发放;交通银行云南省分行原党委书记、行长李大军“管贷款吃贷款”,违法审批发放贷款、出具金融票证,数额特别巨大。
信贷领域缘何成为大行分行腐败的多发区?中纪委网站发布的文章《深度关注|信贷腐败缘何多发》指出,“目前,我国的融资结构以间接融资为主,大部分企业资金来源于银行贷款。银行信贷作为资金提供的主要渠道,是典型的资源富集、权力集中领域,干部容易受到‘围猎’。”
聚焦观察二:大湾区至少有9名高级金融干部落马
作为大湾区本土媒体,南都湾财社发挥主流媒体价值,持续关注大湾区金融反腐,助力营建金融清朗生态。

数据来源:中纪委官网、广州市纪委官网(截至12月17日)
南都湾财社记者梳理了中央纪委国家监委网站发现,2023年大湾区共有8名干部被调查,涉及银行系统、中国人民银行以及原保监会。此外,据广州市纪委监委网站11月29日的消息,广州银行股份有限公司原党委书记、董事长姚建军涉嫌严重违纪违法,目前正接受广州市纪委监委纪律审查和监察调查。
具体来看,中纪委公布的8名落马干部包括广东省农村信用社联合社原党委书记、理事长王硕平,广发银行原党委委员、监事长王桂芝,中国建设银行深圳市分行资深专员赵芝然,中国建设银行深圳市分行原党委副书记、副行长易景安,广发银行党委委员方琦,中国人民银行深圳市中心支行原党委书记、行长张建军,交通银行广东省分行原党委书记、行长周宝志,原中国保险监督管理委员会深圳监管局党委书记、局长张辉烨。
上述8人中,赵芝然、王硕平、易景安均已受到党纪政务处分。从中央纪委国家监委网站的处分公告内容来看,三人落马均与信贷领域有关。其中赵芝然利用职务上的便利,在办理贷款、融资等方面为他人谋取利益,非法收受巨额财物;王硕平搞权色、钱色交易,利用职务上的便利为他人在贷款审批、企业经营等方面谋取利益,并非法收受巨额财物;易景安 “退而不休”、退休后违规在信贷客户企业任职取酬,长期占用公物归个人使用,无偿借用信贷客户大额钱款,利用职务上的便利,在贷款、融资等方面为他人谋取利益,非法收受巨额财物。
聚焦观察三:受贿超2.1亿!深圳“明星银行”行长“多宗罪”浮出水面
落马一年半后,“明星银行”招商银行原行长田惠宇的“多宗罪”也逐渐浮出水面。2023年11月9日,湖南省常德市中级人民法院一审公开开庭审理了招商银行股份有限公司原党委书记、行长田惠宇受贿、国有公司人员滥用职权、利用未公开信息交易、内幕交易、泄露内幕信息一案。

田惠宇受贿的时间跨度超过了20年。据常德市人民检察院起诉指控称,1997年至2022年,田惠宇利用担任中国信达信托投资公司副总裁,上海银行股份有限公司党委委员、副行长,中国建设银行股份有限公司上海市分行党委副书记、副行长,中国建设银行股份有限公司深圳市分行党委书记、行长,中国建设银行股份有限公司北京市分行党委书记、行长,招商银行股份有限公司党委书记、行长等职务便利以及职权、地位形成的便利条件,为有关单位和个人在贷款审批、业务承揽、工作调动等事项上提供帮助,非法收受他人给予的财物,折合人民币共计2.1亿余元。
值得一提的是,田惠宇“滥用职权,干预招商银行股份有限公司附属机构正常经营决策活动,致使国家利益遭受特别重大损失”。记者注意到,这种表述在金融反腐圈内表述并不多见。
从时间轴看,田惠宇的落马始于2022年4月22日中纪委的通报,彼时曾一度震动深圳金融圈,也拖累资本市场表现。半年后,田惠宇被“双开”。按照中纪委通报,称其“大搞权力与资本勾连,靠金融吃金融,以权谋私、损公肥私,滥权敛财”。随后,最高人民检察院依法对田惠宇作出逮捕决定。南都湾财社记者注意到,低调是外界对于田惠宇的普遍印象,而他引来各界注目则是源于他是“明星银行”招行行长的身份。2013年5月,田惠宇加入招商银行,同年9月起任招商银行行长,“掌舵”万亿招行接近9年时间。
聚焦观察四:新中国最大银行资金盗窃案有何始末
12月13日,广东省江门市中级人民法院对“新中国最大银行资金盗窃案”——“中国银行开平支行案”主犯许国俊贪污、挪用公款案进行公开宣判,以贪污罪、挪用公款罪数罪并罚对被告人许国俊决定执行无期徒刑,剥夺政治权利终身,并处没收个人全部财产;对犯罪所得及其孳息予以追缴。
经审理查明,1993年至2001年,被告人许国俊利用担任中国银行开平支行办公室主任、副行长、行长等职务便利,伙同许超凡、余振东等人,采用办理虚假贷款套取银行资金、占用公司正常还贷资金或直接转款等手段贪污公款美元6221.73万余元、港元3.63亿余元、德国马克146.1万余元,共计折合人民币9亿余元;挪用公款人民币3.55亿余元、港元2000万元、美元1.26亿余元,共计折合人民币14亿余元。
据了解,许国俊于2001年畏罪潜逃,2002年被国际刑警组织发布国际红色通报,2021年11月14日,在中央反腐败协调小组国际追逃追赃工作办公室统筹协调下,经有关部门和广东省监察机关共同努力,许国俊被强制遣返回国。
“金融要为经济社会发展提供高质量服务,以金融高质量发展助力强国建设、民族复兴伟业。”今年10月底,在北京举办的中央金融工作会议强调,“扎实稳妥化解风险,坚决惩治违法犯罪和腐败行为”,同时,“金融系统要切实提高政治站位,胸怀‘国之大者’,强化使命担当”。今年11月22日,中央纪委国家监委网站刊文指出,金融领域腐败社会危害性大,腐渎交织危害更为突出。一些金融领域腐败案件背后的失职渎职问题,给国家和人民利益造成的损失触目惊心,必须严肃惩处。
毫无疑义,当前金融监管体制改革进入关键阶段,必须聚焦新时代新征程新使命,持续强化政治监督。
南都湾财社记者也注意到,在“金融强国”叠加“反腐倡廉”的大背景下,多家金融机构发声:学习中央金融工作会议精神,并强调将提高政治站位,擦亮清廉底色,当好服务实体经济的主力军和维护金融稳定的压舱石,为金融高质量发展保驾护航。一个清朗廉洁的金融生态愈发值得期许。
(文章来源:南方都市报)
(原标题:年终盘点|2023年金融反腐实录,已逾90名干部“落马”)
(责任编辑:91)
关于我们|资质证明|研究中心|联系我们|安全指引|免责条款|隐私条款|风险提示函|意见建议|在线客服|诚聘英才
天天基金客服热线:95021 |客服邮箱:vip@1234567.com.cn|人工服务时间:工作日 7:30-21:30 双休日 9:00-21:30
郑重声明:天天基金系证监会批准的基金销售机构[000000303]。天天基金网所载文章、数据仅供参考,使用前请核实,风险自负。
中国证监会上海监管局网址:www.csrc.gov.cn/pub/shanghai
CopyRight 上海天天基金销售有限公司 2011-现在 沪ICP证:沪B2-20130026 网站备案号:沪ICP备11042629号-1