热门:
三星、谷歌相继发布AI手机 龙头股四连板 20余家上市公司回复相关业务情况
AI手机概念股爆发,供货三星S24、谷歌Pixel8等系列AI手机的福蓉科技收盘4连板,供货OPPOAI手机的道明光学录得2连板。导热材料产品可用于AI手机的思泉新材盘中触及20cm涨停,作为荣耀核心合作伙伴并参与魔法大模型研发测试的诚迈科技盘中最高涨超16%,与苹果在手机领域深度合作的中石科技盘中最高涨超11%。公司产品可应用于AI手机的中京电子收盘录得涨停板。
消息面上,三星和谷歌都已相继发布最新搭载AI功能的智能手机,苹果宣布后续iOS18将要加入AI功能。此外,OPPO、荣耀、小米等多家手机厂商也于近日展示了主打AI功能的新款手机。
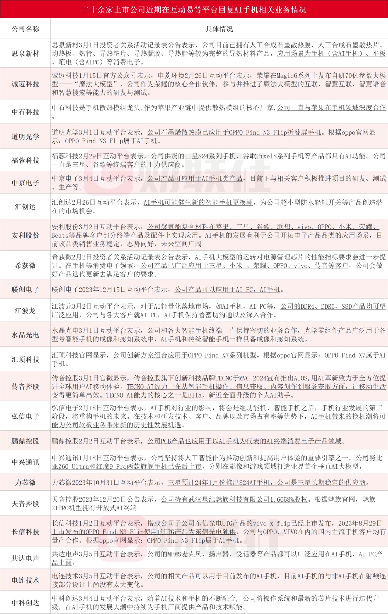
据不完全统计,截至发稿,包括思泉新材、诚迈科技、中石科技、道明光学、福蓉科技、中京电子、汇创达、安利股份、希荻微、联创电子、江波龙、水晶光电、汇顶科技、传音控股、弘信电子、鹏鼎控股、中兴通讯、力芯微、天音控股、长信科技、共达电声、电连技术和中科创达在内的23家上市公司近期在互动易等平台回复AI手机相关业务情况。

(文章来源:财联社)
(原标题:三星、谷歌相继发布AI手机 福蓉科技四连板 二十余家上市公司回复相关业务情况)
(责任编辑:98)
关于我们|资质证明|研究中心|联系我们|安全指引|免责条款|隐私条款|风险提示函|意见建议|在线客服|诚聘英才
天天基金客服热线:95021 |客服邮箱:vip@1234567.com.cn|人工服务时间:工作日 7:30-21:30 双休日 9:00-21:30
郑重声明:天天基金系证监会批准的基金销售机构[000000303]。天天基金网所载文章、数据仅供参考,使用前请核实,风险自负。
中国证监会上海监管局网址:www.csrc.gov.cn/pub/shanghai
CopyRight 上海天天基金销售有限公司 2011-现在 沪ICP证:沪B2-20130026 网站备案号:沪ICP备11042629号-1