热门:
监管风暴!东吴证券遭立案,近4年11家被立案券商受到什么处罚?
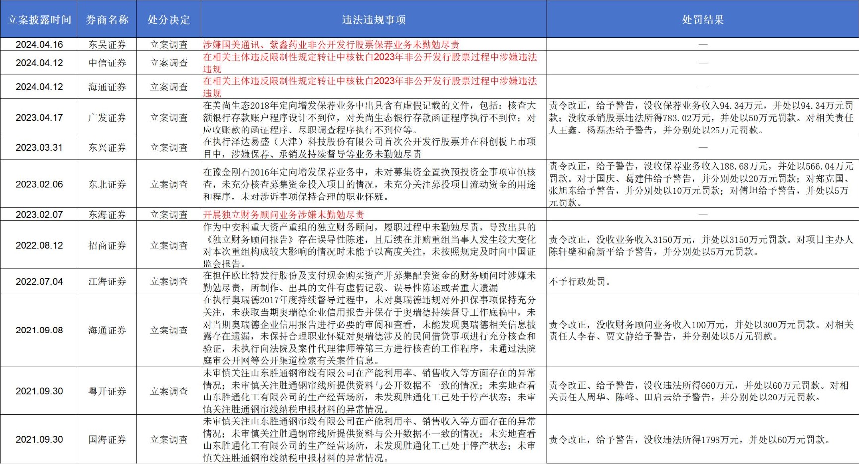
4月16日,因涉嫌在吉林紫鑫药业股份有限公司(以下简称紫鑫药业)、国美通讯设备股份有限公司(以下简称国美通讯)非公开发行股票保荐业务中未勤勉尽责,东吴证券股份有限公司(以下简称东吴证券)被证监会立案调查,成为2024年被立案调查的第3家证券公司。
据立方舆情通统计,2021年至今,共11家证券公司因12起事件被证监会立案调查,违法违规原因涉及保荐、承销、财务顾问等多方面。
根据处罚结果来看,近期,证监会对证券公司违法违规处罚力度明显加大。
两个保荐业务财务造假,东吴证券遭立案调查
近期,证监会接连公布紫鑫药业、国美通讯信息披露违法违规事实。从“东北参王”到退市,从市值近80亿元到不足4亿元,财务造假抹平了紫鑫药业、国美通讯往日荣光。
公开资料显示,紫鑫药业、国美通讯分别于2016年4月、2021年6月非公开发行股票,东吴证券均为保荐机构。
在上述非公开发行中未勤勉尽责,是东吴证券被立案调查的主因。

4月8日,吉林证监局向紫鑫药业下发《行政处罚及市场禁入事先告知书》显示,紫鑫药业未按规定披露关联交易、关联方违规担保、重大诉讼,虚增存货资产及2017年、2018年营收、利润。
以时间线来看,紫鑫药业非公开发行违规事件主要有两方面。
2013年至2019年,紫鑫药业原实控人郭春生指使48家公司与紫鑫药业发生关联交易,未按规定进行信披。其中,2013年至2015年关联交易占当期净资产16.21%、9.1%、11.64%。此外,2014年至2021年,紫鑫药业通过贷款购买地下林参,但货款未支付给供货商,而是流转至郭春生,导致非经营性资金占用及虚增存货。
相对于紫鑫药业,国美通讯非公开发行中的问题更为严重。

4月15日,证监会向国美通讯下发《行政处罚及市场禁入事先告知书》显示,2020年,国美通讯采用合同闭环和资金闭环方式虚构贸易业务,当期虚增营收5.78亿元,占总营收61.53%。
国美通讯发行2020年非公开发行股票时,引用了上述虚假贸易业务收入数据。因此,证监会认定国美通讯该次非公开发行为欺诈发行。
作为上述定增的中介机构,东吴证券未勤勉尽责,难逃处罚。至于东吴证券违法违规事实及处罚结果,需等证监会公布具体结果。
据了解,东吴证券成立于1993年,实控人为苏州市国资委,持股27.57%。
财务资料显示,2021年至2023年前三季度,东吴证券营收分别为92.45亿元、104.86亿元、80.36亿元;净利润分别为23.92亿元、17.35亿元、17.46亿元。
2023年上半年,东吴证券投资交易业务、财务管理业务、投资银行业务、资产管理业务营收占比分别为54.55%、28.43%、12.63%、3.38%。
11家券商遭立案调查,处罚力度持续加大
东吴证券被立案调查同日,由于未能有效实施合规管理,北京证监局对中国银河证券股份有限公司(以下简称银河证券)出具警示函。
经查,银河证券存在开展场外期权及股票质押业务不审慎,对从业人员及其配偶、利害关系人投资行为监控不到位的情况。
在此之前,4月12日,因违反限制性规定转让中核钛白2023年非公开发行股票过程中涉嫌违法违规,国内两大头部券商海通证券股份有限公司(以下简称海通证券)、中信证券股份有限公司(以下简称中信证券)被证监会立案调查。
立方舆情通统计,2021年至2024年4月16日,被证监会立案调查的证券公司违法违规事件分别为3起、2起、4起、3起。其中,海通证券被证监会立案调查2次。

(数据来源:立方舆情通)
据立方舆情通统计,2021年至2023年间,证监会立案调查的9起证券公司违法违规事件中,已有7起完成调查并作出处罚。
根据违法违规事件严重性不同,7起对证券公司的处罚中,有1起不予行政处罚,其余6起除没收保荐业务收入及违法所得外,有2起处以1倍保荐业务收入的罚款、2起处以3倍保荐业务收入或财务顾问业务收入的罚款,另外2起分别罚款60万元。
近期,监管机构对证券公司违法违规处罚力度更显严厉。从华西证券股份有限公司(以下简称华西证券)所受处罚可见一斑。
在金通灵科技集团股份有限公司2019年非公开发行保荐项目中,因华西证券存在向特定对象发行股票上市保荐书存在不实记载、持续督导阶段出具的相关报告涉嫌存在不实记载等情况,4月11日,江苏证监局暂停华西证券保荐业务资格6个月。
保荐业务是证券公司投行业务的重要组成部分,财务数据披露,2021年至2023年上半年,华西证券投行业务营收分别为8.84亿元、2.18亿元、3.6亿元,分别占当期营收17.26%、6.47%、17.82%。
暂停华西证券6个月保荐业务资格,意味着其2024年投行业务营收将受到一定影响。
在严监管环境下,证监会将会对东吴证券、海通证券、中信证券出具怎样的处罚,仍待结果公布。
在资深投行人士王骥跃看来,今年被立案调查的3家证券公司到底会受到什么惩罚,需要根据其违法违规的严重性来决定。近年来,证监会持续加大对违法违规事件的处罚力度,此次重罚华西证券,是从严从重打击证券违法违规的缩影,对行业形成威慑作用。
加强上市公司监管,功能性放在首位
作为资本市场“看门人”,证券公司是上市公司及投资者与资本市场连接的纽带。近年来,推动证券公司合规经营,是监管部门重点工作之一。
从官方表态中可以看到监管机构从严监管的决心。3月16日,证监会证券基金机构监管司司长申兵在国新办新闻发布会上表示,证监会将严格落实“申报即担责”,坚持穿透式监管和全链条问责,落实机构和人员“双罚”,依法用好资格罚、顶格罚等做法,把民事、刑事、行政立体追责运用到位。
顶层制度也对证券公司提出了新的要求。4月12日,国务院印发新“国九条”提出,要进一步压实发行人第一责任和中介机构“看门人”责任,建立中介机构“黑名单”制度。坚持“申报即担责”,严查欺诈发行等违法违规问题。
为落实新“国九条”要求,4月12日,证监会就修订《关于加强上市证券公司监管的规定》公开征求意见,提出上市证券公司要把功能性放在首要位置,在市场融资方面应当合理审慎,把有限的资源更好配置在助力科技自强、服务经济高质量发展等重点领域等。
证监会针对上市券商修改监管规定的原因在于,我国大型证券公司已普遍完成上市,截至目前,我国上市证券公司共43家,总资产占全行业的77%,2023年的营业收入、净利润分别占全行业的70%和77%。
对此,有业内人士表示,上市券商作为资本市场各参与方的连接平台,应当更好发挥资本市场“看门人”作用。对证券公司从严监管,有利于推动证券公司经营理念从拼数量、拼规模、拼排名向“修炼内功”转变,形成专业为本、信誉为重、责任至上、质量致胜的执业生态。
(文章来源:大河财立方)
(原标题:监管风暴!东吴证券遭立案,近4年11家被立案券商受到什么处罚?)
(责任编辑:126)
关于我们|资质证明|研究中心|联系我们|安全指引|免责条款|隐私条款|风险提示函|意见建议|在线客服|诚聘英才
天天基金客服热线:95021 |客服邮箱:vip@1234567.com.cn|人工服务时间:工作日 7:30-21:30 双休日 9:00-21:30
郑重声明:天天基金系证监会批准的基金销售机构[000000303]。天天基金网所载文章、数据仅供参考,使用前请核实,风险自负。
中国证监会上海监管局网址:www.csrc.gov.cn/pub/shanghai
CopyRight 上海天天基金销售有限公司 2011-现在 沪ICP证:沪B2-20130026 网站备案号:沪ICP备11042629号-1