热门:
费率最低的上证综指ETF分红了
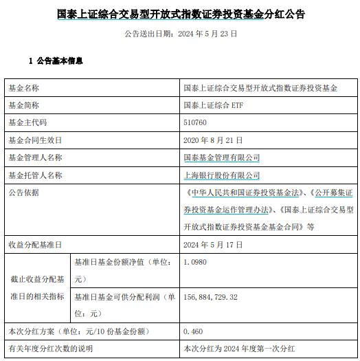
5月23日,上证综指ETF(510760)发布分红公告。根据本次收益分配方案,每10份分红0.46元。权益登记日为5月24日,除息日为5月27日,现金红利发放日为5月30日。分红比例为4.19%。


业内人士指出,ETF现金分红可以锁定一部分收益落袋为安,有助于提升投资体验。根据上证综指ETF基金合同,当基金净值增长率超过标的指数同期增长率达到1%以上时,可进行收益分配。基金收益分配比例的确定原则是,使收益分配后基金净值增长率尽可能贴近标的指数同期增长率。
上证综指ETF采用抽样复制策略,在实现跟踪目标的基础上取得了一定超额收益。数据显示,截至3月31日,上证综指ETF各阶段超额收益显著。其中近三年收益6.15%,同期上证综指涨幅为-11.64%,超额收益达到17.79%。

数据来源:基金定期报告,数据截至2024/3/31。我国基金运作时间较短,不能反映股市发展的所有阶段。指数/基金过往表现仅供参考,不预示未来表现。
国盛证券研究报告指出,上证综指集中覆盖中国优质资产,是做多中国资产的重要渠道。以市值、分红、营收、利润多个维度看,上证综指都对A股资产具备了良好的代表性,其中总市值占比达到65.0%,2023年的营收与利润占比分别达到70.9%和79.6%,近三年的累计分红金额占比也达到74.8%。因此,上证综指作为重要的宽基指数,已经集中覆盖了多数的A股优质资产,可以视作广泛投资中国资产的重要渠道。
从行业分布看,Wind数据显示,截至5月8日,上证综指中银行、食品饮料、非银金融、电子、生物医药等占比居前。对比沪深300指数来看,上证综指在银行、公共事业、交运、石化、煤炭等低估值、高股息的行业超配明显。整体来看,上证综指和沪深300指数中央国企占比分别为63%和52%。这也使得上证综指能够更好地把握央国企的配置价值。
过去三年A股市场震荡不休,上证综指也大幅跑赢沪深300指数。Wind数据显示,截至3月31日,上证综指相对沪深300指数实现超额收益18.29%。与沪深300等宽基指数相比,上证综指更加受益于新“国九条”的影响,受“中特估”的驱动更加明显。
在当前经济弱复苏背景下,新“国九条”强化上市公司现金分红监管,短期有望助推市场风格偏向高股息板块。叠加年初相关部门提出要把市值管理纳入央企负责人考核,央企、国企中长期配置价值突出,上证综指有望保持相对优势。
值得注意的是,上证综指ETF目前也是全市场费率最低的大盘投资利器之一,管理费率低至0.15%/年,托管费率低至0.05%/年。感兴趣的投资者不妨借助上证综指ETF(510760),把握A股市场中长期的修复行情。
注:根据分红公告中的收益分配方案,基准日为2024年5月17日,分红比例4.19%指每份额分红0.046元/基准日基金份额净值1.098元的比例,具体详阅基金分红公告。 风险提示:数据来源wind,数据截至2024年3月31日。上证综指和沪深300近三年涨跌幅分别为-11.64%和-29.93%,上证综指相对沪深300超额18.29%。上证综指ETF成立于2020年8月21日,2020年~2023年业绩/业绩比较基准收益分别为0.27%/3.25%、10.57%/4.80%、-7.27%/-15.13%、-0.28%/-3.70%。数据来源:基金定期报告。我国基金运作时间较短,不能反映股市发展的所有阶段。指数/基金过往表现仅供参考,不预示未来表现。本基金属于股票型基金,其预期收益及预期风险水平理论上高于混合型基金、债券型基金和货币市场基金。本基金为指数型基金,跟踪上证综合指数,其风险收益特征与标的指数所表征的市场组合的风险收益特征相似。投资者在进行投资决策前,应仔细阅读基金的《招募说明书》和《基金合同》,关注投资者适当性管理相关规定,提前做好风险测评,并根据您自身的风险承受能力购买与之相匹配的风险等级的基金产品。基金有风险,投资需谨慎。
(文章来源:每日经济新闻)
(原标题:费率最低的上证综指ETF分红了)
(责任编辑:33)
关于我们|资质证明|研究中心|联系我们|安全指引|免责条款|隐私条款|风险提示函|意见建议|在线客服|诚聘英才
天天基金客服热线:95021 |客服邮箱:vip@1234567.com.cn|人工服务时间:工作日 7:30-21:30 双休日 9:00-21:30
郑重声明:天天基金系证监会批准的基金销售机构[000000303]。天天基金网所载文章、数据仅供参考,使用前请核实,风险自负。
中国证监会上海监管局网址:www.csrc.gov.cn/pub/shanghai
CopyRight 上海天天基金销售有限公司 2011-现在 沪ICP证:沪B2-20130026 网站备案号:沪ICP备11042629号-1