热门:
宏利基金换帅 加拿大籍“80后”丁闻聪履新总经理
“80后”宏利投资管理中国区董事总经理丁闻聪履新宏利基金总经理。
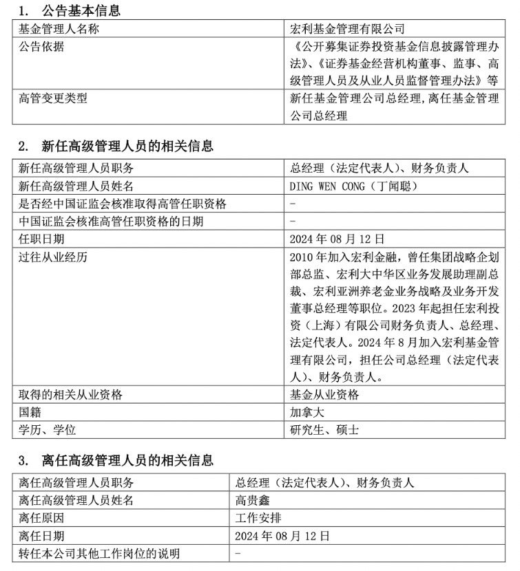
8月13日,宏利基金管理有限公司(下称“宏利基金”)发布高管变更公告称,公司原总经理高贵鑫因工作安排卸任宏利基金总经理、法定代表人及财务负责人。从2022年12月23日出任公司总经理迄今,其任职时长约1年8个月。据悉,由于工作安排,高贵鑫将继续担任公司首席信息官。
同时,宏利投资管理中国区董事总经理丁闻聪,于8月12日起接任宏利基金总经理(法定代表人)、财务负责人一职。据了解,丁闻聪为80后,拥有全球化背景并熟悉宏利集团,具有深厚的养老金融经验。
公告显示,丁闻聪(DING WEN CONG),加拿大国籍,研究生、硕士,于2010年加入宏利金融,曾任集团战略企划部总监、宏利大中华区业务发展助理副总裁、宏利亚洲养老金业务战略及业务开发董事总经理等职位。2023年起担任宏利投资(上海)有限公司财务负责人、总经理、 法定代表人。

公开资料显示,宏利基金前身为泰达宏利基金管理有限公司(下称“泰达宏利基金”),成立于2002年6月,是中国首批合资基金管理公司之一,注册资本1.8亿元人民币。
2022年11月18日,泰达宏利基金51%股权转让正式获得证监会批准,宏利投资管理收购天津泰达国际持有的泰达宏利基金49%股权,成为泰达宏利基金全资控股股东。在完成股东变更后,泰达宏利基金的实际控制人为宏利金融有限公司(以下简称“宏利金融”,与其子公司合称“宏利金融集团”),是国内首家合资转外资的公募基金公司,也是继贝莱德基金、富达基金、路博迈基金后的第四家外商独资公募基金公司。
2023年4月21日,泰达宏利基金正式宣布变更公司法定名称为“宏利基金管理有限公司”。从目前最新的股权结构来看,宏利基金由宏利金融在亚洲的子公司宏利投资管理(新加坡)私人有限公司和宏利投资管理(香港)有限公司分别持股51%和49%。
另据宏利基金目前高级管理人员的基本情况,金旭为董事长,丁闻聪为总经理(法定代表人),刁羽、宋扬为副总经理,汪兰英为常务副总经理兼任投资总监(权益),徐娇为督察长。
Wind数据显示,截至2024年二季度末,宏利基金的资产净值合计为839.92亿元,其中非货基金规模为625.68亿元,债券型基金规模则高达417.43亿元,在管基金数量共63只。
值得一提的是,在2024年上半年主动权益基金前十榜单中,宏利基金基金经理王鹏管理的宏利景气领航两年持有以30.19%的收益一举夺魁。此外,王鹏旗下在管的另外5只产品也均位列前十榜单。
目前,国内共有9家外商独资公募,分别为贝莱德基金、富达基金、路博迈基金、施罗德基金、宏利基金、摩根基金、摩根士丹利基金、联博基金和安联基金。澎湃新闻记者据Wind数据统计,年初至今,摩根士丹利基金、贝莱德基金、路博迈基金、联博基金、摩根基金、宏利基金这6家均发生高管变更。
(文章来源:澎湃新闻)
(原标题:宏利基金换帅,加拿大籍“80后”丁闻聪履新总经理)
(责任编辑:33)
关于我们|资质证明|研究中心|联系我们|安全指引|免责条款|隐私条款|风险提示函|意见建议|在线客服|诚聘英才
天天基金客服热线:95021 |客服邮箱:vip@1234567.com.cn|人工服务时间:工作日 7:30-21:30 双休日 9:00-21:30
郑重声明:天天基金系证监会批准的基金销售机构[000000303]。天天基金网所载文章、数据仅供参考,使用前请核实,风险自负。
中国证监会上海监管局网址:www.csrc.gov.cn/pub/shanghai
CopyRight 上海天天基金销售有限公司 2011-现在 沪ICP证:沪B2-20130026 网站备案号:沪ICP备11042629号-1