热门:
【早知道】中方反制,对美加征34%关税;程序化交易监管新规出炉,高频交易标准明确
【摘要】国务院关税税则委员会:对原产于美国的所有进口商品加征34%关税;商务部、海关总署发布关于对部分中重稀土相关物项实施出口管制的决定;商务部:中欧双方同意尽快重启电动汽车反补贴案价格承诺谈判;证监会:加力支持优质民营企业做强做优做大;程序化交易监管新规出炉,高频交易标准明确;美国宣布所谓“对等关税”政策引发美国和全球股市震荡;创新高!清明假期全社会跨区域人员流动量约7.9亿人次。
热点聚焦
1、美国强推“对等关税”
①4月2日,美国总统特朗普在白宫宣布对贸易伙伴征收所谓的“对等关税”措施。特朗普表示,对所有国家的基准关税税率为10%,该税率4月5日正式生效。此外,针对对美国征收更高税率的国家收取的更高关税,预计将于4月9日开始执行。
②美国宣布所谓“对等关税”政策引发美国和全球股市震荡。美股三大股指均出现超5%的跌幅,欧洲三大股指全线下跌。AJ贝尔公司分析师估计,全球股市价值已蒸发约4.9万亿美元。《金融时报》报道认为,美国股市过去两天缩水5.9万亿美元。
③自美国总统特朗普4月2日签署关于所谓“对等关税”的行政令并宣布新关税政策以来,多国政府明确表示反对。4日,法国、英国、意大利、澳大利亚、新加坡、南非和玻利维亚等国均表示,美国此举破坏全球贸易体系,并采取相应措施应对。
④世贸组织警告:美关税政策或致今年全球商品贸易量萎缩1%。
⑤北京时间4月4日深夜,美联储主席鲍威尔就经济前景发表了主旨讲话,他表示,(美国总统特朗普挑起的)关税可能会持续影响到美国通胀,可能会在“未来几个季度”推高通胀。美联储有条件等一等,再考虑是否调整政策。
2、俄乌局势
①泽连斯基:将听取矿产协议草案要点。
②俄总统特别代表:俄美新一轮接触或将进行。
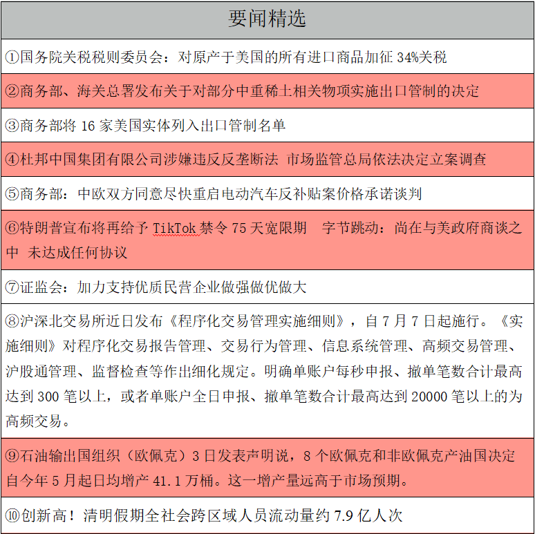
要闻精选

公司新闻

主题机会
1、全球最大规模二维半导体微处理器发布半导体自主可控持续突破
据媒体报道,近期,复旦大学周鹏、包文中联合团队突破二维半导体电子学集成度瓶颈,成功研制全球首款基于二维半导体材料的32位RISC-V架构微处理器无极(WUJI)"。相关成果以《基于二维半导体的RISC-V32比特微处理器》为题发表于国际顶尖期刊《自然》。根据研究成果显示,无极处理器通过自主创新的特色集成工艺,通过开源简化指令集计算架构(RISCV),在国际上实现了二维逻辑功能最大规模验证纪录(集成5900个晶体管),完成了从材料到架构再到流片的全链条自主研发。团队用微米级的工艺做到纳米级的功耗,而极低功耗的CPU可以助力人工智能更广泛应用。
中信证券认为,展望2025年,全球半导体产业规模有望持续成长,云端算力高景气有望持续,同时期待端侧AI成为拉动半导体产业继续上行的新增长点。国内半导体产业作为科技新质生产力的底层基座,在政策支持周期反转、增量创新、国产替代等多方面利好带动下同时在端侧AI领域参与度更高的影响下,有望在下一阶段迎来更好的表现。
2、中国升级对美农产品关税反制措施或提升国内农业景气度
4月4日,国务院关税税则委员会发布关于对原产于美国进口商品加征关税的公告,中国将对原产于美国的所有进口商品,在现行适用关税税率基础上加征34%关税。此前,中国已从3月10日起对原产于美国的部分农产品加征关税。具体而言,中国对从美国进口的鸡肉、小麦、玉米、棉花等29类商品加征15%关税,另对高粱、大豆、猪肉、牛肉、水产品、水果蔬菜、乳制品等711类农产品加征10%关税。按照新政策,这些产品的关税将累计加征至49%或44%。
华泰证券表示,关税争端升级倒逼进口多元化、国内生产升级和产业链整合,有助于提升农业竞争力和供应链韧性。国泰海通证券表示,中国自美国进口农产品有望进一步降低,推动国内农业景气度提升,利好种植产业链。与此同时,粮食自主可控势在必行,科技应用推广有望增强,转基因、基因编辑等技术应用有望加速,技术储备领先的种子企业有望受益。
3、我国对中重稀土实行出口管制稀土战略价值有望重估
据媒体报道,根据《中华人民共和国出口管制法》等有关法律法规,4月4日,商务部会同海关总署发布关于对钐、钆、铽、镝、镥、钪、钇等7类中重稀土相关物项实施出口管制措施的公告,并于发布之日起正式实施。本次出口管制相较之前,稀土产品覆盖范围更广,本次出口管制产品不仅包含上游氧化物及金属产品,下游应用产品皆在本次出口管制名单,如合金类产品、靶材、钕铁硼磁材(含镝、铽)、钐钴永磁等。
据SMM稀土显示,美国,澳大利亚等国虽然有一定的中重稀土资源,但总体品位较低且难开采、中重稀土元素不齐全。中国是目前世界上唯一能产出17种全部稀土元素的国家,在重稀土元素的供应方面,短期在世界上无其他国家可以替代中国的地位。
分析师认为,海外中重稀土将进入短缺状态,推测管制名单内的稀土相关产品价格短期将大幅上涨,内外价差扩大,价格走势或类似于其他出口管制小金属,例如锑、铋、锗等。作为中国重要反制资源,我国稀土资源的供给有望受到高度管控与保障,相关生产经营企业亦有望受到国家的大力重视与支持。稀土作为我国优势金属,当前价格仍处于周期底部。出口管控政策下,外盘中重稀土价格上涨或带动国内中重稀土价格上涨,长期来看政策的支持为稀土价格中枢提供长期支撑,相关公司标的有望受益。
财经日历

(文章来源:证券时报·e公司)
(原标题:【早知道】中方反制,对美加征34%关税;程序化交易监管新规出炉,高频交易标准明确)
(责任编辑:43)
关于我们|资质证明|研究中心|联系我们|安全指引|免责条款|隐私条款|风险提示函|意见建议|在线客服|诚聘英才
天天基金客服热线:95021 |客服邮箱:vip@1234567.com.cn|人工服务时间:工作日 7:30-21:30 双休日 9:00-21:30
郑重声明:天天基金系证监会批准的基金销售机构[000000303]。天天基金网所载文章、数据仅供参考,使用前请核实,风险自负。
中国证监会上海监管局网址:www.csrc.gov.cn/pub/shanghai
CopyRight 上海天天基金销售有限公司 2011-现在 沪ICP证:沪B2-20130026 网站备案号:沪ICP备11042629号-1