热门:
连发公告!鲍无可在管4只基金增聘基金经理
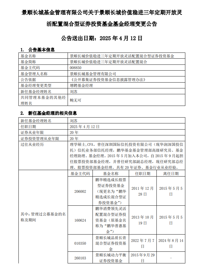
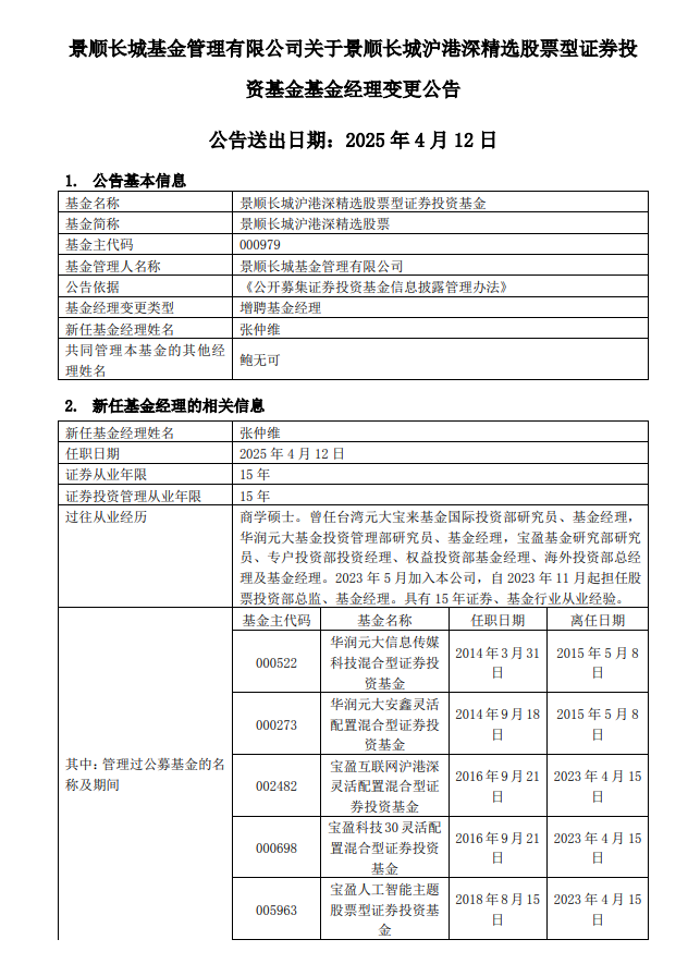
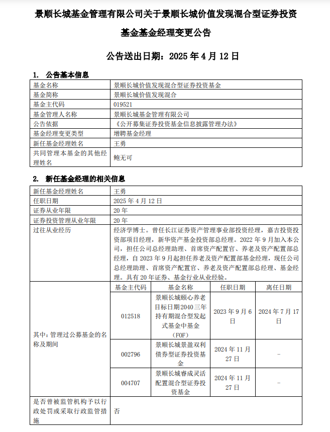
4月12日,景顺长城基金公告称,基金经理鲍无可在管的4只基金自今日起增聘新基金经理。
其中,景顺长城价值稳进三年定期开放灵活配置混合型基金增聘基金经理刘苏,景顺长城国企价值混合型基金增聘基金经理邹立虎,景顺长城沪港深精选股票型基金增聘基金经理张仲维,景顺长城价值发现混合型基金增聘基金经理王勇。
Wind数据显示,鲍无可目前在管产品共有8只,截至2024年末,在管规模合计超过170亿元。鲍无可于2009年加入景顺长城基金,2014年开始管理基金产品,现任景顺长城基金股票投资部执行总监。




图片来源:基金公告
(文章来源:中国证券报·中证金牛座)
(原标题:连发公告!鲍无可在管4只基金增聘基金经理)
(责任编辑:91)
郑重声明:天天基金网发布此信息目的在于传播更多信息,与本网站立场无关。天天基金网不保证该信息(包括但不限于文字、数据及图表)全部或者部分内容的准确性、真实性、完整性、有效性、及时性、原创性等。相关信息并未经过本网站证实,不对您构成任何投资决策建议,据此操作,风险自担。数据来源:东方财富Choice数据。
关于我们|资质证明|研究中心|联系我们|安全指引|免责条款|隐私条款|风险提示函|意见建议|在线客服|诚聘英才
天天基金客服热线:95021 |客服邮箱:vip@1234567.com.cn|人工服务时间:工作日 7:30-21:30 双休日 9:00-21:30
郑重声明:天天基金系证监会批准的基金销售机构[000000303]。天天基金网所载文章、数据仅供参考,使用前请核实,风险自负。
中国证监会上海监管局网址:www.csrc.gov.cn/pub/shanghai
CopyRight 上海天天基金销售有限公司 2011-现在 沪ICP证:沪B2-20130026 网站备案号:沪ICP备11042629号-1