热门:
谢卫卸任交银施罗德基金总经理,袁庆伟接任
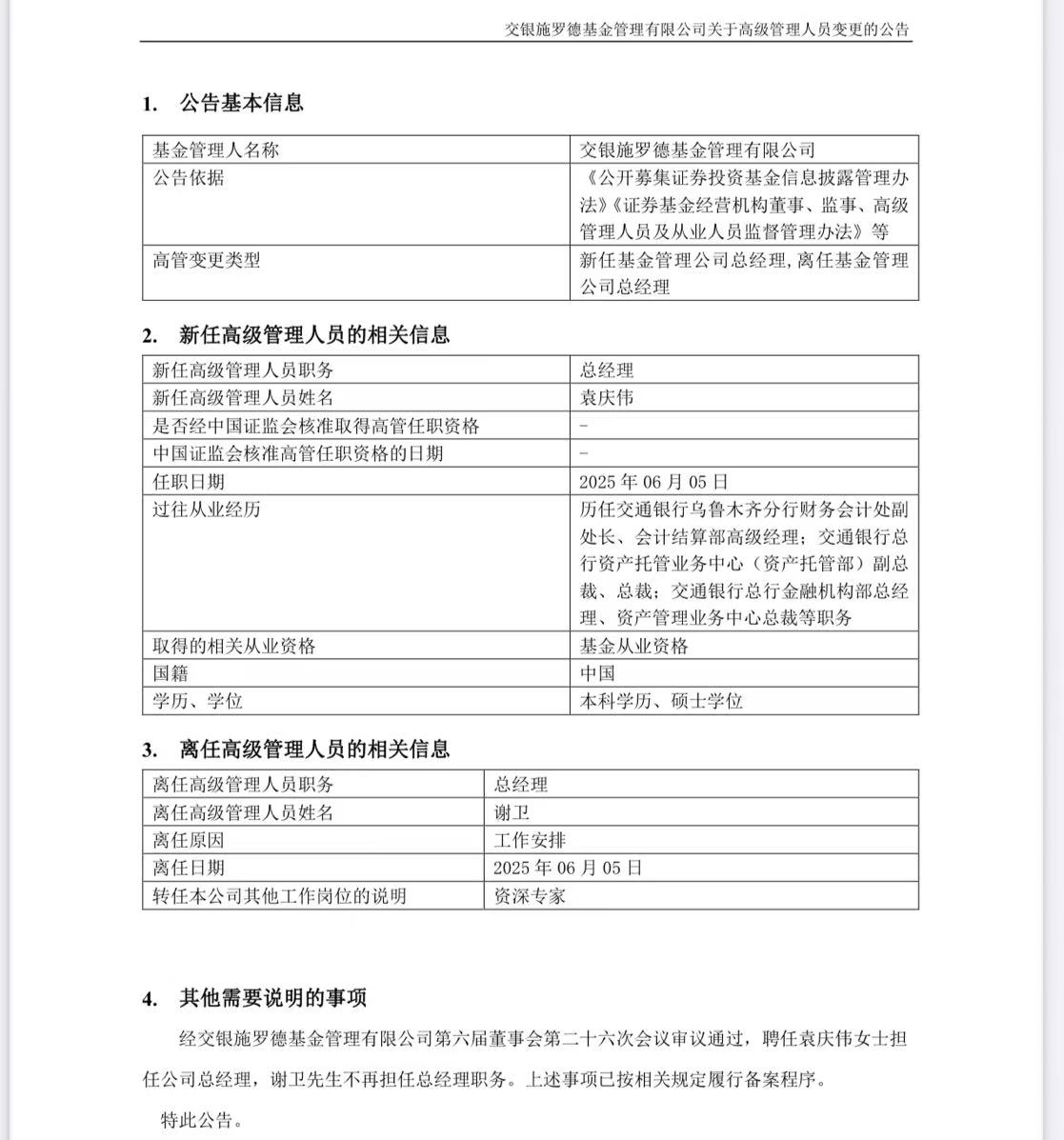
6月6日晚,交银施罗德基金发布公告称,公司原总经理谢卫转任资深专家,原交通银行总行金融机构部总经理、资产管理业务中心总裁袁庆伟接任总经理职务。

图片来源:公司公告
资料显示,谢卫,历任中央财经大学金融系教员,中国社会科学院财贸所助理研究员,中国电力信托投资公司基金部副经理,中国人保信托投资公司证券部副总经理、总经理、北京证券营业部总经理、证券总部副总经理兼北方部总经理。2008年,谢卫加入交银施罗德基金担任副总经理,2019年2月起担任总经理。
1998年,谢卫参与筹备“老十家”之一的富国基金,并担任富国基金副总经理,由此开启长达27年的公募基金从业生涯。据悉,谢卫目前已到退休年龄,将于今年夏天正式退休。
袁庆伟,1995年3月加入交通银行,历任乌鲁木齐分行财务会计处副处长、会计结算部高级经理,总行资产托管业务中心(资产托管部)副总裁、总裁,总行金融机构部总经理、资产管理业务中心总裁。袁庆伟拥有交通银行总分行多个部门的任职经历,在资产托管业务、金融同业业务、资产管理业务等方面,具备丰富的工作经验。
交银施罗德基金表示,公司将持续巩固并发挥自身在主动权益方面的优势与特色,加大含权中低波产品的发展力度;以投研团队专业能力沉淀解决收益目标可得性,以公司级规则化管理解决回撤控制有效性,以团队制、多策略解决产品业绩表现对不同市场环境的适应性;以投资者利益为核心、投资者需求为牵引来构建投资策略,打造投研能力,做好投资端的过程管理,提升投资行为与投资者需求的适配性与一致性;在持续聚焦投研深刻性和前瞻性的同时,积极探索以组合经理为核心、多领域专业人才协同互补的团队制管理模式,进一步提升资产管理能力。
(文章来源:中国证券报·中证金牛座)
(原标题:谢卫卸任交银施罗德基金总经理,袁庆伟接任)
(责任编辑:126)
关于我们|资质证明|研究中心|联系我们|安全指引|免责条款|隐私条款|风险提示函|意见建议|在线客服|诚聘英才
天天基金客服热线:95021 |客服邮箱:vip@1234567.com.cn|人工服务时间:工作日 7:30-21:30 双休日 9:00-21:30
郑重声明:天天基金系证监会批准的基金销售机构[000000303]。天天基金网所载文章、数据仅供参考,使用前请核实,风险自负。
中国证监会上海监管局网址:www.csrc.gov.cn/pub/shanghai
CopyRight 上海天天基金销售有限公司 2011-现在 沪ICP证:沪B2-20130026 网站备案号:沪ICP备11042629号-1