热门:
市场监管总局发布5月26日—6月1日无条件批准经营者集中案件列表
摘要
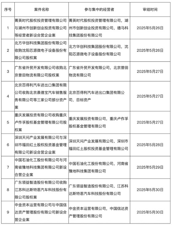
【市场监管总局发布5月26日—6月1日无条件批准经营者集中案件列表】市场监管总局发布2025年5月26日—6月1日无条件批准经营者集中案件列表,其中包括菁英时代股权投资管理有限公司与湖州市创新创业投资有限公司等经营者新设合营企业案、北方华创科技集团股份有限公司收购沈阳芯源微电子设备股份有限公司股权案等。
市场监管总局发布2025年5月26日-6月1日无条件批准经营者集中案件列表,其中包括菁英时代股权投资管理有限公司与湖州市创新创业投资有限公司等经营者新设合营企业案、北方华创科技集团股份有限公司收购沈阳芯源微电子设备股份有限公司股权案等。

(文章来源:界面新闻)
(责任编辑:70)
郑重声明:天天基金网发布此信息目的在于传播更多信息,与本网站立场无关。天天基金网不保证该信息(包括但不限于文字、数据及图表)全部或者部分内容的准确性、真实性、完整性、有效性、及时性、原创性等。相关信息并未经过本网站证实,不对您构成任何投资决策建议,据此操作,风险自担。数据来源:东方财富Choice数据。
关于我们|资质证明|研究中心|联系我们|安全指引|免责条款|隐私条款|风险提示函|意见建议|在线客服|诚聘英才
天天基金客服热线:95021 |客服邮箱:vip@1234567.com.cn|人工服务时间:工作日 7:30-21:30 双休日 9:00-21:30
郑重声明:天天基金系证监会批准的基金销售机构[000000303]。天天基金网所载文章、数据仅供参考,使用前请核实,风险自负。
中国证监会上海监管局网址:www.csrc.gov.cn/pub/shanghai
CopyRight 上海天天基金销售有限公司 2011-现在 沪ICP证:沪B2-20130026 网站备案号:沪ICP备11042629号-1