热门:
信达策略:牛市的基础依然坚实 跨年前后或是做多的窗口期
策略观点:跨年前后或是做多的窗口期
本周市场继续震荡,成交缩量。海外流动性扰动持续对风险偏好产生影响,日本央行释放出可能再次加息的信号,引发市场担忧套息交易逆转风险上升。美元指数11月以来在100附近震荡,市场对美联储12月降息预期的博弈陷入拉锯战。我们认为9月以来市场缩量的内在原因是消化高换手率和部分板块交易拥挤,目前这两个原因均有所缓和。本轮缩量震荡时间偏长,主要原因或在于当前市场资金面中,稳定的买入力量更多在于中长期资金和产业资本,局部板块快速轮动的行情较难驱动居民资金大幅流入。另外也有年底存量机构行为趋于稳健以及预期扰动下部分止盈资金离场的影响。但我们认为当前时点可以保持乐观。一方面,牛市中低成交量不是利空信号,事后来看,成交量低点大多情况下是牛市中较好的买入时点。2005-2007年和2019-2021年,牛市中的调整或震荡期,成交量往往会快速萎缩。事后来看,成交量低点通常也是市场阶段性低点。另一方面,历史上跨年行情启动之前,市场大多会先有一定的调整,本质上是交易性资金为博弈跨年行情腾挪安全边际。2025年12月或成为布局跨年行情的窗口期。
(1)牛市中低成交量不是利空信号,事后来看,成交量低点大多情况下是牛市中较好的买入时点。过去1个月市场持续缩量,市场情绪不高。我们认为,9月以来市场成交量持续下降,内在原因是换手率达到高点后的消化期以及部分板块交易拥挤,这两点目前都有所缓和。当前A股总成交额/总流通市值下降到8月底高点1/2左右的水平,距离4月低点空间不大。TMT板块成交额占比也有所回落。从历史经验来看,无论是快牛还是慢牛中出现缩量震荡都是常见的现象,快牛中缩量震荡时间短,慢牛市中缩量震荡时间长。本轮缩量震荡时间偏长,主要原因或在于当前市场资金面中,稳定的买入力量更多在于中长期资金和产业资本,局部板块快速轮动的行情较难驱动居民资金大幅流入。与此同时,年底存量机构行为趋于稳健以及预期扰动下部分止盈资金离场,也拉长了缩量震荡的时间。

2005-2007年和2019-2021年,牛市中的调整或震荡期,成交量往往会快速萎缩。以换手率(成交额/总流通市值)来看,牛市中低成交量均伴随着市场阶段低点,2005年11月、2006年3月、2006年8月、2007年7月,均是牛市中较好的买入时点。2019-2021年牛市中,也是类似的情形,2019年5-6月、2019年10-11月、2020年3-5月、2020年9月、2021年4月,均是成交量低迷,事后来看,也是阶段性低点。另一点有意思的现象是,牛市中换手率低点在牛市初期可能会接近之前熊市最低的换手率,而在牛市中后期换手率低点会比之前熊市低点略高一些。

(2)岁末年初需要重视的日历效应是跨年行情,但跨年行情启动时间存在不确定性。进入12月,市场关注的另一个重点是跨年行情、春季行情。2010年以来,每年年底到第二年春季的跨年阶段,大多会出现一段跨年行情。行情通常持续1-2个月,启动时间集中在12月-次年1月。从历史经验来看,如果指数处在低位,则跨年行情启动的时间较早,幅度较大,有正收益的概率较高。但如果指数处在高位,则跨年行情启动的时间往往较晚,幅度和收益不确定性也更大。

跨年行情本身以交易性资金博弈经济和政策预期为主,历史上跨年行情启动之前,市场大多会先有一定的调整。2015年之前,跨年行情启动前的调整波动较大,通常在10%以上。2015年之后,跨年行情启动前的调整幅度通常在5%-10%之间。市场出现阶段性调整主要是因为调整后交易性资金博弈的安全边际更高,交易性资金对技术形态安全性的考虑通常影响行情启动的早晚。

(3)2026年大概率还会有跨年行情,2025年12月或成为布局跨年行情的窗口期。11月中旬以来,受经济基本面预期偏弱、海外流动性预期变化、地缘政治扰动等因素的影响,指数调整速度有所加快,或为布局跨年行情提供了较好的窗口期。从支撑跨年行情的动力来看,宏观层面预期偏弱,为博弈更大力度稳增长政策出台提供了空间。12月政治局会议和中央经济工作会议即将召开,政策层面出现积极变化的可能性提升。但稳增长对股市影响的大小不仅要看稳增长力度,还要看估值状态和投资者结构。当前A股估值不低,跨年行情启动的时间可能不会太早。低利率环境驱动居民资金增配股市的逻辑还在,但短期影响增量资金的因素在于股市“赚钱效应”扩散程度不强和年底预期扰动带来市场风险偏好下降,以上因素缓解或需要看到经济数据(盈利)企稳和海内外流动性边际转向宽松,我们认为更可能出现在明年初出现经济数据或资金层面的积极变化。
(4)当下的判断:战术上,牛市的基础依然坚实,后续可能有盈利全面改善和资金流入共振拉长牛市时间。战略上,业绩空窗期、经济数据偏弱和海外市场调整均可能带来市场宽幅震荡过程中的波动。但年底到明年初仍可以布局政策或资金积极变化带来的上行机会。未来1年市场短期的波动可能来自于监管政策和供给放量速度。过去1年影响市场熊转牛的因素中,政策和资金的影响远大于盈利的影响。本轮牛市的图景已经基本形成:(1)资本市场支持政策持续发力,宏观流动性环境宽松;(2)产业资本(回购增持、分红)和国家队,持续贡献增量资金,支撑市场底部;(3)保险、理财、信托等中长期资金入市仍有较大空间,公募基金新规有利于平滑波动;(4)资产荒和赚钱效应累积驱动的居民资金流入条件逐渐成熟。我们认为当期支撑流动性牛市的基础依然坚实。与14-15年对比,交易热度、资金流入速度、市场估值、股权融资规模等方面均离过热有一定距离。未来如果更多的行业实现产能和库存的出清,配合需求端的回升,AI等新兴产业能够实现商业化落地,业绩兑现得到验证,各行业盈利全面改善,那么市场可能进入类似16-17年盈利驱动的健康慢牛。历史上流动性牛市中的调整和结束大多来自政策对渠道资金的监管变化,需要关注监管政策变化对市场的影响。流动性牛市的核心基础是股市供需结构扭转,如果股权融资规模放量速度很快,股市供需格局再次转弱,那么市场也存在波动加大的可能。

(6)近期配置观点:风格切换可能会越来越强,关注低位价值板块。非银金融弹性逐渐增加,成长中关注低位的电力设备、AI应用端,周期股半年内也有望存在弹性表现。
配置风格展望:Q4风格往往容易发生变化。10月份之后到明年初,季报数据和经济数据对股票市场的影响逐渐弱化,政策预期和估值的重要性提升。一方面10月之后政策密集期往往会有新的政策催化,另一方面市场开始展望明年的盈利,大部分行业的盈利展望回到同一起跑线,低位的板块优势会更明显,容易出现估值切换行情。
牛市震荡期之后风格也容易发生变化。牛市中震荡之后,大小盘风格有很大的概率会变化,成长价值风格转变概率没有明确的规律,即使成长价值风格不变,领涨板块往往也会出现些变化。当前小盘风格转向大盘风格比较确定,成长价值风格切换正在逐渐走出混沌,后续如果有政策催化或者居民资金流入,低位价值可能会有较强表现。
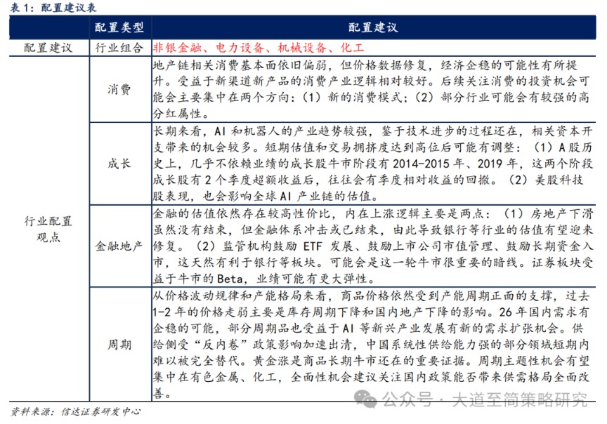
配置行业展望:(1)金融(非银金融):金融整体估值偏低,牛市概率上升,非银的业绩弹性大概率存在。后续伴随着居民资金加速流入,获得超额收益的确定性较高;(2)电力设备:2026年基本面逐渐触底企稳概率高,受益于AI产业链投资机会扩散,供需格局转好,存在涨价动力;(3)机械设备:工程机械出口景气持续,机器人板块催化事件较多,可能受益于成长反弹和风格内部高低切,也可能受益于地产链政策博弈;(4)周期(钢铁、化工、建材):稳供给政策逐步落地,年底可能还会有需求稳定政策。化工受益于产业链部分环节有成长属性,弹性可能较大。

2
本周市场变化
本周A股主要指数全部上涨,其中创业板50(+2.58%)、创业板指(+1.86%)、沪深300(+1.28%)涨幅靠前,上证综指(+0.37%)、中小100(+0.76%)、中证500(+0.94%)涨幅靠后。申万一级行业中,有色金属(+5.35%)、通信(+3.69%)、国防军工(+2.82%)领涨,传媒(-3.86%)、房地产(-2.15%)、食品饮料(-1.90%)领跌。概念股中,充电桩(+10.87%)、氢能源(+10.30%)、卫星概念(+9.22%)领涨,快手概念(-4.94%)、DRG/DIP(-4.06%)、科创次新股(-3.44%)领跌。

风险因素:
房地产市场超预期下行,美股剧烈波动,历史规律可能会失效。
(文章来源:信达证券)
(原标题:跨年前后或是做多的窗口期 | 信达策略)
(责任编辑:18)
关于我们|资质证明|研究中心|联系我们|安全指引|免责条款|隐私条款|风险提示函|意见建议|在线客服|诚聘英才
天天基金客服热线:95021 |客服邮箱:vip@1234567.com.cn|人工服务时间:工作日 7:30-21:30 双休日 9:00-21:30
郑重声明:天天基金系证监会批准的基金销售机构[000000303]。天天基金网所载文章、数据仅供参考,使用前请核实,风险自负。
中国证监会上海监管局网址:www.csrc.gov.cn/pub/shanghai
CopyRight 上海天天基金销售有限公司 2011-现在 沪ICP证:沪B2-20130026 网站备案号:沪ICP备11042629号-1