热门:
【风口研报】中东局势再度升级 地缘冲击或刺激油气板块价值重估
A股三大指数今日集体回调,沪指险守4000点大关。截至收盘,沪指跌1.39%,收报4006.55点;深证成指跌2.02%,收报13901.57点;创业板指跌1.11%,收报3309.10点。沪深京三市成交额21275亿,较昨日放量663亿。行业板块呈现普跌态势,公用事业、煤炭、电力、石油石化板块逆市上涨,贵金属、能源金属、稀土、工业金属、小金属、有色金属板块跌幅居前。个股方面,下跌股票数量超过4000只,近40只股票涨停。
当地时间19日凌晨,伊朗发起“真实承诺-4”第63轮行动。伊朗伊斯兰革命卫队发表紧急声明,宣布已对地区内与美国相关的石油及能源设施发动大规模导弹袭击。此次行动是对18日早些时候伊朗能源基础设施遭袭的直接对等报复。声明指出,此次报复行动旨在打击“美国利益相关及拥有美方股份”的能源设施。声明强调,伊朗原本不愿将战争扩大至能源领域,也不希望波及邻国经济,但敌方的挑衅导致战争进入了“新阶段”。
当地时间18日,卡塔尔能源公司发表声明称,卡塔尔拉斯拉凡工业城当晚遭遇导弹袭击。声明表示,袭击引发大火,造成重大财产损失,但未造成人员伤亡。目前,民防部门已将火势控制。受此影响,继昨日晚间大涨之后,国际油价今日早盘继续拉升,布伦特原油期货价格一度上涨超过5%,最高报112.86美元/桶;WTI原油期货价格一度上涨近4%,最高报100.02美元/桶。
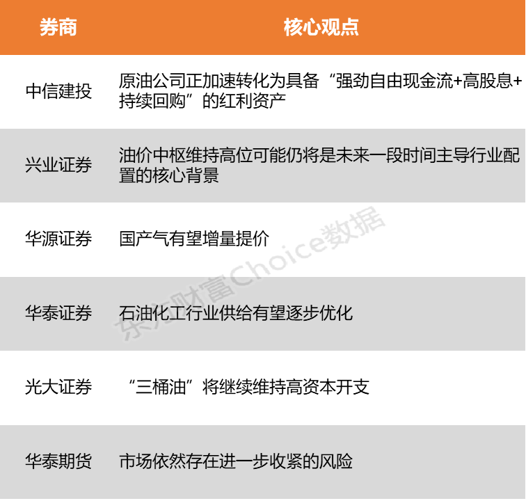
中信建投表示,原油板块的投资逻辑在资本开支克制、油价中枢维持高位的共振下在持续演化,原油公司正加速转化为具备“强劲自由现金流+高股息+持续回购”的红利资产。兴业证券指出,油价中枢维持高位,可能仍将是未来一段时间主导行业配置的核心背景。自身价格或利润有望与油价上行形成联动的行业,将是未来一段时间“涨价链”的一条重要线索。

中信建投:原油公司正加速转化为具备“强劲自由现金流+高股息+持续回购”的红利资产
当前全球仍处于康波周期向萧条期,从长周期表现来看,康波萧条期往往伴随经济增速下行与地缘博弈加剧。在此阶段,原油作为不可替代的战略性实物资产,其价格不仅具备抗通胀韧性,更能在滞胀环境下表现出明显优于一般金融资产的宽幅震荡或中枢上移特征。原油板块的投资逻辑在资本开支克制、油价中枢维持高位的共振下在持续演化,原油公司正加速转化为具备“强劲自由现金流+高股息+持续回购”的红利资产。
兴业证券:油价中枢维持高位可能仍将是未来一段时间主导行业配置的核心背景
油价中枢维持高位,可能仍将是未来一段时间主导行业配置的核心背景。自身价格或利润有望与油价上行形成联动的行业,将是未来一段时间“涨价链”的一条重要线索。其中,油价上行受益的逻辑可以归纳为以下三类:直接增厚利润:油价上涨直接增厚原油开采、油服设备、油运等上游能源相关产业的利润,带来盈利弹性;能源替代:高油价下,煤炭、燃气、煤化工、新能源、生物燃料(大豆等)等其他能源的经济性凸显,受益于能源替代逻辑需求上升;成本驱动型上涨:原油价格上涨推高化肥、农药的生产成本,进而通过农产品种植成本传导至价格。
华源证券:国产气有望增量提价
地缘冲突推动油气价格上涨,国产气能源保供作用日益突出,同时海气价格及其进口成本可对国产气价格形成有力支撑,国产气有望增量提价。此外,该机构进一步指出,虽然国内煤价短期受淡季需求及电厂采购策略影响尚未充分跟涨,但在海外能源价格上涨的大背景下,后续仍有望通过多条路径获得支撑。
华泰证券:石油化工行业供给有望逐步优化
企业资本开支意愿逐步降低下,石油化工行业供给有望逐步优化。2月提价产品主要由供给偏紧、头部企业提价意愿较强等因素驱动,认为近年来行业盈利已处底部,在“反内卷”等政策引导下,供给侧有望加快调整,大宗化工品盈利或迎改善。中长期而言,伴随欧美高能耗装置退出、亚非拉地区经济增长等需求增量驱动下,出海/出口成为国内化工行业的重要增长引擎;行业资本开支增速自2025年6月以来持续下降,供给侧优化下2026年景气有望上行。
光大证券:“三桶油”将继续维持高资本开支
作为我国能源保供的主力军,“三桶油”将继续维持高资本开支,在外部环境不确定性加剧、油价面临大幅波动的背景下,“三桶油”将继续加强增储上产,中国石油、中国石化、中国海油25年油气当量产量计划分别同比增长1.6%、1.5%、5.9%。“三桶油”将继续加强油气资源勘探,不断加强天然气市场开拓,加快中下游炼化业务转型,有望实现穿越油价周期的长期成长。
华泰期货:市场依然存在进一步收紧的风险
当前市场主要矛盾仍在于中东地缘局势,尤其是霍尔木兹海峡的通行情况。目前形式依然十分紧张,波斯湾区域处于高风险状态,海峡通过油轮数量维持极低水平。由于美国LPG供应占比较大,近期发货大幅增加可以在一定程度填补中东缺口。但如果海峡封锁时间不断延长,市场依然存在进一步收紧的风险。
(本文不构成任何投资建议,投资者据此操作,一切后果自负。市场有风险,投资需谨慎。)
(文章来源:东方财富研究中心)
(责任编辑:150)
关于我们|资质证明|研究中心|联系我们|安全指引|免责条款|隐私条款|风险提示函|意见建议|在线客服|诚聘英才
天天基金客服热线:95021 |客服邮箱:vip@1234567.com.cn|人工服务时间:工作日 7:30-21:30 双休日 9:00-21:30
郑重声明:天天基金系证监会批准的基金销售机构[000000303]。天天基金网所载文章、数据仅供参考,使用前请核实,风险自负。
中国证监会上海监管局网址:www.csrc.gov.cn/pub/shanghai
CopyRight 上海天天基金销售有限公司 2011-现在 沪ICP证:沪B2-20130026 网站备案号:沪ICP备11042629号-1
