热门:
葛兰产品线调整 百亿基金经理更专注医药主线
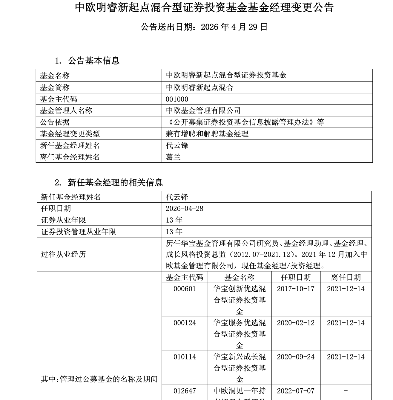
财联社4月29日讯(记者吴雨其)知名基金经理葛兰的产品线迎来一次调整。
4月29日,中欧基金公告显示,中欧明睿新起点基金经理发生变更,葛兰离任该产品,代云锋新任基金经理。

作为一只偏成长风格产品,中欧明睿新起点最新持仓主要分布在电子、通信、电力设备等方向,与葛兰长期被市场认知的医药投资标签并不完全重合。此次变更后,葛兰继续管理中欧医疗健康和中欧医疗创新两只医药主题基金,产品管理重心进一步回到医药板块。
这也是近年来明星基金经理管理边界调整的一个缩影。过去几年,部分头部基金经理曾在规模扩张、产品布局和行业轮动中承担更多产品管理任务,但随着权益市场风格分化加剧,基金经理的能力圈、产品定位和投研平台分工开始被重新审视。对于投资者而言,基金经理是否继续坚守其长期擅长的赛道,产品风格是否保持稳定,已经成为观察基金经理变更时更直接的关注点。
截至今年一季度末,葛兰在管公募基金规模为332.89亿元。其中,中欧明睿新起点规模为10.92亿元,中欧医疗健康和中欧医疗创新规模分别为252.70亿元、69.28亿元。此次调整后,葛兰在管公募规模为321.97亿元。从规模结构看,医药主题产品仍是葛兰管理规模的主要来源。中欧明睿新起点基金经理变更后,葛兰仍继续在中欧基金任职基金经理,后续将深耕医药领域。
中欧明睿新起点换帅,偏成长产品交给科技投研线
中欧明睿新起点此次基金经理变更,放在持仓结构和基金经理背景中观察,则更像是产品风格与管理人能力圈的一次匹配。
公开资料显示,中欧明睿新起点是一只偏成长风格的基金。从最新一季报来看,该基金前十大持仓主要集中在电子、通信、电力设备等行业。新接任的代云锋为中欧科技战队成员,拥有超过13年投研经验,长期深耕科技、制造等行业。
从代云锋现有管理产品看,管理规模最大的中欧优质企业A任职回报为47.61%,期间权益市场风格多次切换,成长板块也经历过较明显波动。将中欧明睿新起点交由科技制造方向基金经理接棒,有助于让产品后续管理与持仓行业属性更加一致。
一位公募人士表示,对于行业属性较强的成长型产品来说,基金经理是否长期覆盖相关产业,能否在组合中处理科技成长股的波动和估值变化,往往比单纯的知名度更重要。
这类调整在公募行业中并不少见。过去几年,随着权益产品数量增多,一些基金经理在不同主题、不同风格产品之间承担了较多管理任务。但在市场结构变化后,产品标签和基金经理能力圈的错位更容易被放大。尤其是主题特征较强的产品,如果持仓已经明显偏向科技、制造、高端装备等方向,从持仓结构和基金经理背景看,该基金交由科技制造方向基金经理接棒,产品管理人与组合行业属性的匹配度有所提高。
对中欧基金而言,基金经理团队制和平台化投研也正在成为产品管理的重要支撑。此前证监会发布的《推动公募基金高质量发展行动方案》强调,要加快“平台式、一体化、多策略”投研体系建设,支持基金经理团队制管理模式,做大做强投研团队。在这一背景下,单只产品的基金经理调整,往往也对应着公司内部投研资源和产品定位的再分配。
不过,基金经理变更之后,投资者仍会关注产品持仓是否发生明显变化。中欧明睿新起点此前已经呈现出偏成长、偏科技制造的组合特征,代云锋接任后,组合是否延续这一方向,是否在电子、通信、电力设备等行业中进一步梳理主线,也将被市场持续关注。
葛兰更专注医药主线,创新药械仍是核心方向
与中欧明睿新起点交给科技投研线相对应,葛兰卸任后继续管理的两只产品均为医药主题基金。中欧医疗健康和中欧医疗创新,也是市场长期观察葛兰投资框架的核心样本。
Wind数据显示,中欧医疗健康A截至目前的任职回报为100.09%;中欧医疗创新A任职回报为48.14%。从静态规模看,截至今年一季度末,中欧医疗健康规模为252.70亿元,中欧医疗创新规模为69.28亿元,葛兰在管规模合计仍超过320亿元。
葛兰的市场标签长期与医药行业绑定。过去几年,医药板块经历集采、估值调整、创新药出海、医疗设备更新、消费医疗修复等多重周期切换,相关主题基金净值波动也较为明显。在这一过程中,投资者对医药基金经理的关注,已经从早期的赛道红利,逐渐转向持仓结构、产业判断和组合韧性。
从2026年一季报看,中欧医疗健康、中欧医疗创新仍保持高仓位运作。在调仓换股上,中欧医疗健康加仓海思科、科伦药业、百利天恒,艾力斯等个股;中欧医疗创新则增持海思科、百利天恒、凯莱英、康方生物,信立泰、恒瑞医药等。葛兰对创新药、创新产业链以及部分医药龙头仍保持较高关注。
葛兰在一季报中表示,展望二季度,仍然最为看好创新产业链,同时关注医疗器械出海与国产替代、消费医疗的修复机会。她认为,国内政策发力重点将继续围绕产业升级,创新药和医疗器械高质量发展的支持政策有望细化落地,审评审批优化、医保支付改革与商保支付扩容的协同效应可能进一步显现。仿制药领域的"反内卷"政策可能深化,引导资源向创新倾斜。设备更新政策的执行节奏可能加快,前期积压的医疗设备采购需求有望集中释放。
从行业线索看,创新药及产业链仍是她二季度重点关注方向。AACR、ASCO等学术会议可能带来创新药板块阶段性催化,双多抗、ADC等方向预计有重要数据读出,分子胶、小核酸、体内CAR-T等新兴技术平台也在持续推进。CXO板块方面,临床前CRO需求恢复和项目价格变化、CDMO外需拉动、临床CRO行业集中度提升,均是其组合观察中的重要变量。
一位基金研究人士表示,医药投资已经从单纯看政策冲击和估值修复,进入到更重视产品管线、出海能力、商业化兑现和产业链订单的阶段。对于长期深耕医药的基金经理而言,后续能否在创新药、器械、CXO和消费医疗之间做出更精细的组合配置,会直接影响产品净值表现和持有人体验。
医疗器械和消费医疗也是葛兰后续关注的两条线索。她在一季报中提到,高端设备国产替代逻辑长期确定,但短期业绩释放速度需要跟踪招标数据;消费医疗板块的修复行情在二季度有望延续,弹性取决于消费环境改善程度与政策落地实效。
与此同时,AI在医疗场景中的应用正处于从概念验证到商业化落地阶段,能够将AI能力转化为可收费服务或产品、并证明其能降低成本或提升效率的企业,可能成为板块内的超额收益来源。
此次中欧明睿新起点基金经理调整后,葛兰的产品管理半径进一步收拢到医药领域。对于一位管理规模仍超过300亿元的百亿基金经理来说,这一调整让市场对其后续观察更加集中。医药板块经历多年调整后,创新药械、医疗设备、消费医疗和CXO能否重新形成更清晰的盈利线索,也将成为其两只核心产品后续表现的关键变量。
(文章来源:财联社)
(原标题:葛兰产品线调整,百亿基金经理更专注医药主线)
(责任编辑:43)
关于我们|资质证明|研究中心|联系我们|安全指引|免责条款|隐私条款|风险提示函|意见建议|在线客服|诚聘英才
天天基金客服热线:95021 |客服邮箱:vip@1234567.com.cn|人工服务时间:工作日 7:30-21:30 双休日 9:00-21:30
郑重声明:天天基金系证监会批准的基金销售机构[000000303]。天天基金网所载文章、数据仅供参考,使用前请核实,风险自负。
中国证监会上海监管局网址:www.csrc.gov.cn/pub/shanghai
CopyRight 上海天天基金销售有限公司 2011-现在 沪ICP证:沪B2-20130026 网站备案号:沪ICP备11042629号-1