热门:
主力动向大揭秘:24股获各路资金持续买买买(附股)
点击查看>>>融资融券
上证综指在国庆长假后的第一天跳空高开突破3400点,之后便冲高回落在3400点下方窄幅震荡,直到本周初收出两连阳终于站上3400点。与此同时,沪深两市两融余额国庆长假后也一直在万亿元下方徘徊,直到上周三才突破万亿元大关到达10051亿元,之后连续回落,上周五一度探至10000万元,本周一再次冲高至10065亿元。
统计显示,10月以来两市两融标的中融资余额呈正增长的有515只个股,占比为53.81%。
其中,148只个股其间融资净买入额超过了1亿元,融资净买入额超过2亿元的有60只个股,超过5亿元的有12只个股(见下表,总额达130亿元),京东方A(316291.56万元)、中国平安(184090.93万元)、贵州茅台(175607.45万元)、中国中车(101640.17万元)以逾10亿元的融资净买入额居前四位。

制表:数据应用部
另一方面,有45只个股10月以来融资净流出额超过了1亿元。其中,融资净流出额在2亿元以上的有12只个股(见下表),方大炭素(-78726.65万元)、中国铝业(-44455.85万元)、盛屯矿业(-37010.74万元)融资净流出额居前。

制表:数据应用部
可以看到,融资额呈净买入个股10月以来的表现明显强于融资额呈净流出个股,即融资额增减与股价涨跌之间呈显著的正相关。融资额呈净买入个股10月以来平均上涨了0.87%,其中净买入额超过1亿元个股平均涨幅为6.08%,净买入额超过2亿元个股的平均涨幅为10.55%,超过5亿元个股的平均涨幅为16.66%。而融资额呈净流出个股10月以来平均下跌了4.94%,其中净流出额在1亿元以上个股平均下跌了7.22%,净流出额在2亿元以上个股平均下跌了8.77%。
两融余额的增减情况可以看出大资金的大致操作方向,如果再结合最新的股东人数变化,或许能更清晰地揭示主力动向。
在两融标的中有79只个股在投资者互动平台上披露了最新的10月底股东人数,其中有50只个股10月底股东人数较三季报公布的9月底股东人数有所减少。进一步观察,有24只个股10月以来呈融额净买入状态(见下表).

制表:数据应用部
这24只个股一方面股东人数在减少,表明筹码趋向集中,有大资金在买入,另一方面杠杆资金持续加码,凸显对后市的信心。综合来看,随着各路资金持续买入,或许意味着这些个股好戏还在后头。
中泰证券认为,劲嘉股份(002191)三年期定增落地,携手复星,强强联合,竞争力加码。同时卷烟行业回暖,公司烟标业务前景良好。预计公司2017年到2019年实现归属于母公司净利润为7.03亿元、8.57亿元、10.26亿元,同比增长23.2%、21.9%、19.7%,对应每股收益为0.47元、0.57元、0.69元。给予目标价13.12元,维持“买入”投资评级。
海通证券认为,清新环境(002573)三季报业绩大幅增长,未来随着大气治理政策持续加码,非电领域行业污染物排放标准修改将拓展公司发展空间。此外,员工持股计划将提升公司技术创新及人才管理能力,彰显发展信心。预计公司2017年到2019年实现归属母公司净利润分别为10.40亿元、13.46亿元、17.27亿元,对应每股收益分别为0.97元、1.25元、1.61元。给予公司2017年30倍PE,对应目标价为29.10元,予“买入”投资评级。
主力动向>>>
【基金】揭秘前十大牛基“新欢”(附股)
【养老金】养老金成为6股前十大流通股东
【社保基金】社保等三机构连续三季度增持56只个股
【国家队】国家队三季度持股市值3.37万亿 最爱金融股青睐机械设备
【延伸阅读】
今年以来一批一线大盘龙头股的总市值迅速走高。
三年的时间说短不短,说长不长,但足以让某些个股的总市值突飞猛进,也足以让A股的巨型市值企业换一批新面孔。
虽然A股总市值第一把交椅仍属于“宇宙总龙头”工商银行,但往下细数,作为往年金融和基建行业的专属“地盘”,现如今已被消费、电子等各行业瓜分。
随着中国经济进入新时代,不少行业将逐步进入整合洗牌期。竞争力强的企业持续扩大市场份额,淘汰竞争力弱的企业。强者恒强,中国经济格局重构和企业竞争力的此消彼长推动了A股新一代“巨无霸”初成长。
新“巨无霸”初具雏形
据第三方统计,截至11月6日,3400余家A股上市公司中,市值超过1万亿元的有六家公司;超过2000亿元的有32家公司,超过1000亿元的有78家公司。这批公司构成了A股市场的“巨型市值”群体。

工商银行稳稳占据着A股总市值的首位。不过往下细数,个股却更替频繁。
中国平安成为万亿市值企业中的最大黑马,过去三年内累计市值增幅近100%,这使得它越过中国人寿和中国石化,一举进入A股市值前五。
在5000亿元到1万亿元的市值区间里,则有贵州茅台和招行两匹“快马”。前者股价三年翻四倍,已成为投资者熟悉的大白马。而后者三年内60%的累计上涨则堪称是“低调富贵”。但就是这样的“潜行”,让招行成为所有国有大行和股份制银行中年内涨幅最高的个股。
再往下数,新行业向老行业发起挑战的迹象更加明显。安防领域的海康威视,过去三年里实现了市值三级跳,从不足900亿元总市值,一路大幅上升到如今的3680亿元,已然开始挑战中国神华的市值地位。
医药领域的恒瑞和电子元件领域的京东方,则分别领军消费产业和新兴科技行业,携手冲击2000亿元市值大关成功。在他们身后是一批曾经风光无限的证券公司和银行股。
“巨无霸”是怎样炼成的?
1、行业推动
行业属性、市场地位等因素养成了巨无霸企业。
统计2014年末以来的近三年涨幅,白酒和医药、家装行业的市值整体大涨,银行业和保险业整体回升,互联网、券商、煤炭、钢铁等强周期行业的市值走向基本呈现收缩到平盘震荡状态,这显示行业效应依然存在。
从指数看,上证50指数和沪深300指数的年内涨幅都超过20%。上证综指和深证成指涨幅则约10%,创业板指则有近6%的下跌。这三者恰好对应大盘股、市场整体和小盘股的涨幅,表明大市值企业在近几年获得较多青睐。
2、个体因素
不过,除了以上这些因素外,也有说不清道不明的地方。
比如,A股市值最大的五家企业中,第三名中石油的市值恰恰是收缩的,而第五名中国平安是累计涨幅最大的。
从行业角度看,分歧更加明显,市值最大的银行板块中,招商银行的涨幅非常大,2014年末以来累计达60%以上。与之相对应的民生银行和中信银行的市值都是收缩的,中行、农行的市值也未见明显上涨。保险板块中,中国平安的大幅上涨和中国人寿的市值震荡形成了鲜明的对照。
券商怎么看?
以银行为例,东北证券研究报告认为,银行板块中各银行的业绩差异来源于银行之间的竞争力差异,据工行、建行的财报数据显示,两家银行在同行中利用资产创造收入的能力、控制管理成本、创利的能力都较强,而金融杠杆相对较小。这在未来的监管环境下,对整体经营有利。
一位公募基金经理认为,随着中国经济进入新时期,不少行业将逐步进入市场的重新整合期。“这个时期突出的特点是‘赢家通吃’,竞争能力强的企业通过持续扩大市场份额,来保持良好业绩和成长,而竞争能力弱的企业则举步维艰直至被淘汰出局。”
“未来的中国市场必将诞生一批国际级的龙头企业,这是中国独特的资源禀赋、产业配套和民族精神决定的,而行业内的整合洗牌是这些龙头企业成长的必由之路。”另一位投资经理说。
找寻下阶段龙头企业
新一代“巨无霸”的初具雏形,也反映了当下资本市场中,基本面决定未来的投资重点。下阶段机构更看好哪些龙头企业?
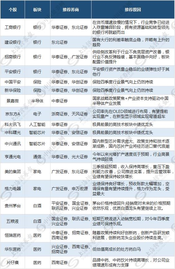
据上证报资讯不完全统计,11月以来二十家大中型券商发布的策略报告中,大金融、大消费以及新兴技术的龙头企业最被机构看好,这也恰好印证了近期的股价表现。
银行保险业的龙头企业得到了大型机构的一致认可。工行、建行、招行和平安银行得到了包括华泰证券、东北证券、广发证券等机构的一致看好。银行股被看好的理由集中在“基本面稳中向好”、“转型领先的银行将脱颖而出”、“资产质量企稳后业绩弹性较好”等。
另外,人工智能和芯片领域的企业如京东方、中科曙光、中兴通讯等也受到天风证券、浙商证券、安信证券等推荐。京东方A的推荐理由在于“看好公司在OLED领域的布局”,认为该公司“有望在新型显示领域实现弯道超车”。
部分券商看好的龙头企业

(来源:中国证券网)
沪深A股市场自国庆长假后第一天高开突破3400点以来,呈窄幅震荡态势,虽然其间两市成交没有大幅萎缩,但市场情绪明显偏向谨慎,个股走势出现了明显分化。截至上周末,10月以来上证综指上涨了0.68%,而剔除今年以来上市新股和其间停牌个股后,在2837只个股中只有708只个股跑赢了整体市场表现,占比为24.95%。
对此,海通证券认为,短期市场波折仍将持续一段时间,未来需关注政策面以及市场情绪的变化。但震荡市背景下指数和估值的相关性减弱,市场以结构性机会为主,盈利能力较好的细分产业表现更优。
广发证券认为,今年以来市场结构的一大特征是“价值为王”,而将这种风格演绎到极致的代表是“消费白马”板块。不过由于消费板块不同行业之间的景气存在差异,当消费白马板块估值优势不再时,则需要从景气角度甄选在真实回报率上具有显著优势的细分行业。
国泰君安认为,在经济维持平稳增长背景下,企业盈利能力的结构性改善仍将是市场主线。
中信证券认为,在目前优质资产稀缺环境下,机构确实青睐预期回报率稳定的价值股,本轮基金重仓价值股不是短期博弈,而是一个长期趋势。从基金三季报来看,不仅金融、消费龙头,二线龙头和其它小行业龙头也开始受到青睐,四季度基金“抱团”行情料会继续。
兴业证券认为,虽然近期市场一度出现波动,但后市出现系统性风险概率较小,市场仍将以结构性行情为主,关注三季报业绩良好或超预期公司。
中金公司认为,周期性板块三季度业绩可能是相对高点,未来盈利水平将随着供需关系变化而有所波动,整体性机会需要等待新的催化因素。行情重点可能是盈利能力依然稳健,甚至有望继续改善,而估值又不太高的板块。
可以看到,机构基本认为短期波动并没有改变中期市场向上趋势,而未来市场关注的主线仍然将以企业盈利增长水平为依托,业绩与估值的匹配是主要做多逻辑。
为此,我们进一步观察2837只个股10月以来的表现。统计显示,有197只个股10月以来涨幅超过了10%,涨幅在20%以上的有41只个股,鸿特精密(68.93%)、京东方A(36.59%)、丽珠集团 (36.49%)、长电科技(32.95%)、通策医疗(31.89%)涨幅居前。另一方面,有662只个股跌幅大于10%,占比高达23.33%,跌幅在20%以上的有57只个股,大富科技(-35.09%)、文化长城(-32.28%)以逾30%的跌幅居前。
大盘走势看似平稳,但逾两成个股跌幅超过了10%,显然其中必然存在错杀股。
为了观察业绩与估值的匹配情况,我们以三季报净利增长50%以上、最新动态市盈率低于40倍为条件进行筛选,有96只个股入围。再以股东人数增减情况来观察资金动向,结果三季报股东人数较半年报减少幅度在5%以上的有24只个股(见下表).

这24只个股逆市大跌、业绩大幅增长、估值低企、筹码趋集中,存在错杀可能。如果后市没有超预期的负面因素影响的话,确定性机会将日益凸显,投资者可以越跌越买。
安信证券认为,晨鸣纸业(000488.SZ)盈利能力维持高位,存货、账期持续改善;造纸行业高景气期有望延续,融资租赁业务平稳发展;造纸主业量价齐升,三季报业绩持续高增长,第四季度有望再上台阶。预计公司2017年到2019年实现净利润为40.2亿元、50.1亿元、57.4亿元,同比增长94.8%、24.6%、14.5%,每股收益分别为2.08元、2.59元、2.96元。予6个月目标价为25.8元,维持“买入-A”投资评级。
中金公司认为,永太科技(002326.SZ)的农药业务有望逐步改善,医药业务获得了快速发展,新材料业务进展顺利。此外,公司投资建设OLED材料等新项目,打造新的利润增长点。预测公司2017年、2018年实现每股收益0.49元、0.51元,予目标价为18.50元,对应2017年、2018年38倍、36倍PE,维持“推荐”投资评级。(来源:中国证券网)
(原标题:主力动向大揭秘:24股获各路资金持续买买买,好戏在后头! (附股))
(责任编辑:DF064)
关于我们|资质证明|研究中心|联系我们|安全指引|免责条款|隐私条款|风险提示函|意见建议|在线客服|诚聘英才
天天基金客服热线:95021 |客服邮箱:vip@1234567.com.cn|人工服务时间:工作日 7:30-21:30 双休日 9:00-21:30
郑重声明:天天基金系证监会批准的基金销售机构[000000303]。天天基金网所载文章、数据仅供参考,使用前请核实,风险自负。
中国证监会上海监管局网址:www.csrc.gov.cn/pub/shanghai
CopyRight 上海天天基金销售有限公司 2011-现在 沪ICP证:沪B2-20130026 网站备案号:沪ICP备11042629号-1