热门:
国盛金控受让资格被否入主梦碎 国联安基金51%最终归TA
历经近3个月时间的竞拍过程,国联安股权变更一事终于落下帷幕,最终中国太保杀出重围,拿下国联安51%的股权。
对于业内来说,太保是第一家传出与国泰君安接洽的金融机构,虽然太保方面也曾表示并未有实质性协议达成,但最终还是力压多名竞争者,尤其是在国盛金控强势出资18亿元的情况下,依然一举拿下国联安股权的竞价,实属不易。
国盛布局落空
国盛金控一纸公告,让进行多时的国联安股权竞价尘埃落定。
国盛金控今晚发布《关于终止参与国联安基金股权转让竞价交易的公告》,公告中称,上海联交所认为国盛证券不符合受让条件,对受让资格不予以确认。
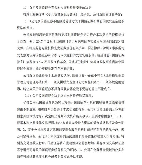
仔细来看,是由于交易转让方国泰君安认为国盛证券主要在以下两方面不符合受让资格:一、国盛证券相对控股江信基金管理有限公司,继续控股国联安基金 51%股权,不符合中国证监会颁布的《证券投资基金管理公司管理办法》第十一条“一家机构或者受同一实际控制人控制的多家机构参股基金管理公司的数量不得超过 2 家,其中控股基金管理公司的数量不得超过 1 家”的规定;二、国联安基金《公司章程》第二十三条规定,“任何人,若出让境内任一基金管理公司股权不满三年,不得成为本公司股东”。转让方认为,公司 2017 年 2 月 10 日股东大会批准了《关于国盛证券转让江信基金30%股权暨关联交易的议案》,将使国盛证券在转让江信基金股权后的三年内无法成为国联安基金股东,从而使得本次交易无法完成。
简单来说,就是上海联交所和国泰君安都认为国盛证券并不具备受让的资格。

国盛出局,太保成最后赢家。
其实早在3月中旬,基金君从接近国联安的人士处就得知,国联安股权出售事宜已进入最后的竞价阶段,而最后剩下的参与方仅有两家——太保集团和国盛证券,原先市场传言的多家机构在资格认定环节都被筛下。
“原本还有诺亚的一家子公司和一家上海本土的资管机构,但最后都被刷下。”
而在最后的竞价阶段,太保原本并不被看好,由于太保的出资金额与国泰君安在上海联交所挂牌的价格接近,比国盛金控子公司国盛证券的18亿元相差接近四成,价高者得本是竞价最根本的原则,熟料国资委出手,让国盛金控只能饮恨而退。
据悉,上海国资委对于国联安股权出售一事相当看中,在历经了多个月的层层筛选后,毅然出手,劝退国盛,力挺太保。
国盛背后的泪有谁知道?
从2月9日开始,国盛金控就发布《重大资产购买报告书(草案)》,公司全资子公司国盛证券拟以支付现金方式竞买国泰君安在上海联交所挂牌转让的国联安基金51%股权,挂牌底价为10.45亿元,国盛证券拟以不超过18亿元的价格参与竞拍,具体转让价格以最终竞买结果为准。
这是国盛金控针对同一标的发布的第二份《重大资产购买报告书(草案)》。相较于1月26日发布的第一份草案,这份草案充实了“本次交易概况”及“交易标的”方面的内容,对国盛证券作为受让方的资格条件,以及国联安的股权结构与控制关系,做了更加详细的交代。
根据东洲资产评估公司——受国泰君安委托——出具的《资产评估报告》,截至2016年3月31日,国联安总资产为10.05亿元,所有者权益合计为6.23亿元,国联安基于收益法的整体估值19.70亿元,评估增值216.19%。换言之,在评估师眼中,国联安51%股权值10.05亿元。
而根据上海联合产权交易所发布的项目信息,此次国联安51%股权挂牌时间将从1月9日-2月7日,挂牌价格10.45亿元,些许溢价。
在这样的基础上,国盛金控拟出资不高于18亿元的价格比10.05亿元更是溢价接近80%,在公告中,国盛金控表示,之所以愿意高溢价购买国联安51%股权,是为了实现“专业、创新、开放的互联网金控平台”战略目标,基金业务是该战略版图的重要部分。若收购成功,国联安将成为国盛证券子公司,其所拥有的基金业务牌照及专业人才队伍,将与国盛金控旗下证券、投资等业务实现有效协同,极大提升上市公司综合金融服务能力及盈利能力。
看上去国盛金控似乎志在必得,但2月16日国盛金控发布公告,称国盛证券参与竞买国联安股权的资格仍在审查中,作为意向受让方的交易资格能否被确认仍存在重大不确定性。
此后,2月23日、3月2日、3月9日、3月11日、3月18日、3月25日都先后多次表示了资格审查的进行中,可能国盛金控完全不会想到自己会因为交易资格而被拦在门外。
不过在最新公告中,国盛金控表达了自己的“不服”,称国盛金控及国盛证券不能接受转让方关于国盛证券不具有国联安基金股东资格的理由,认为自己只持有江信基金30%的股权,不构成控股,且正在进行股权转让,可能会全部清空江信基金的股权持有。
但国盛金控也只能接受这样的结果,表示决定终止筹划本次资产购买事项。其中有一句话耐人寻味:根据本次交易挂牌交易规则,转让方对意向受让方资格的最终确认具有决定性影响。
另外国盛也表示,公司在公募基金领域的业务布局亦可通过其他商业机会或者业务模式予以实现,不知在国联安基金的股权竞争上的失利是否会影响到国盛接下来的金融版图扩张。

据上述知情人士表示,太保的最终获选出于意料,“太保能出的资金额度也就在10亿元左右,虽然符合竞价标准,但没有明显优势。”
另外据悉,原本太保是希望通过资管公司申请以基金的形式来收购国联安这部分股权,但监管未能给予披露,所以前期的收购过程并不顺利,“这也是太保一开始并不愿意宣布这一事宜的原因。”
随着国盛的出局,太保成为了最终的赢家,国联安也将迎来新的大股东,或许将要称呼其为“太保基金”?
其实自2013年放开保险机构进入基金行业至今,险资对于进入公募行业的意愿还是较为强烈,对于保险机构来说,全金融牌照的吸引力也同样巨大。
可以看到,目前已有7家保险机构进入公募领域,其中国寿安保、华泰保兴、鸿德、平安大华等都是通过直接入股或以子公司持股的形式成立新基金公司进入该领域,太平资产则是直接收购了原中原英石将其更名为太平基金。
此外,人保资产拿下了2017年的首张公募基金牌照,据悉人保将以公募事业部制的形式成立公募基金,成为继泰康资管后第二家通过资管公司运行公募业务的保险机构。
而仍在排队中的还包括安邦人寿、合众人寿、华夏人寿等保险公司仍在排队等待牌照获批。
对于保险系基金公司来说,规模的扩张速度完全不亚于银行系基金公司,如平安大华基金在2016年末公募基金资产规模为837亿元,在113家公募基金管理人规模排行榜中排名第30名,较2015年末排名上移18位。国寿安保基金成立也仅有三年时间,去年底以785亿元的资产规模排名第32名,去年年内实现215亿元的规模增长,规模排名上升7位。去年末,泰康资产和泓德基金分别以86亿元和180亿元的资产规模排名第80名和第68名,较2015年末排名分别上涨8位和3位。
保险机构同样不缺客户资源,可见的是,在太保入主国联安之后,国联安恐怕规模会出现爆发式地增长,毕竟从2016年的数据来看,国联安管理规模仅为411亿元,有很大的提高空间。
(责任编辑:DF058)
关于我们|资质证明|研究中心|联系我们|安全指引|免责条款|隐私条款|风险提示函|意见建议|在线客服|诚聘英才
天天基金客服热线:95021 |客服邮箱:vip@1234567.com.cn|人工服务时间:工作日 7:30-21:30 双休日 9:00-21:30
郑重声明:天天基金系证监会批准的基金销售机构[000000303]。天天基金网所载文章、数据仅供参考,使用前请核实,风险自负。
中国证监会上海监管局网址:www.csrc.gov.cn/pub/shanghai
CopyRight 上海天天基金销售有限公司 2011-现在 沪ICP证:沪B2-20130026 网站备案号:沪ICP备11042629号-1