热门:
官宣!3000亿巨头拿到公募牌照
招商证券表示,全资子公司招商证券资产管理有限公司(简称“招商资管”)公募基金管理业务资格获得中国证监会核准。从今年1月份申请材料被接收,到如今获批资格,用时仅6个多月。
招商资管成为去年5月《公开募集证券投资基金管理人监督管理办法》“一参一控一牌”新规发布之后,首家获批公募资格的券商资管;也是2020年底国泰君安证券资管之后,两年多后又有券商资管获批公募资格。
招商资管表示,未来将在公募业务方面不断探索求新,充分利用券商的多牌照特点,积极打造招商资管全能品牌。
新规之后,3000亿券商资管获批公募资格
7月28日晚间,招商证券公告,近日,全资子公司招商资管收到中国证监会《关于核准招商证券资产管理有限公司公开募集证券投资基金管理业务资格的批复》。根据批复,中国证监会核准招商资管公开募集证券投资基金管理业务资格。

招商证券表示,招商资管将按照《中华人民共和国证券投资基金法》《公开募集证券投资基金管理人监督管理办法》等法律法规和有关规定的要求,自批复之日起6个月内完成公开募集证券投资基金管理业务的筹备工作,并在换领经营证券期货业务许可证后,开展公开募集证券投资基金管理业务。
2022年5月,中国证监会发布《公开募集证券投资基金管理人监督管理办法》,明确优化公募基金管理人牌照准入制度,在继续坚持基金管理公司“一参一控”政策前提下,适度放宽公募持牌数量限制,允许同一集团下证券资管子公司、保险资管公司、银行理财子公司等专业资管机构申请公募牌照,即业内所称“一参一控一牌”新规。
此次公募牌照获得核准,招商资管也成为“一参一控一牌”新规后首家获批。据招商资管官网介绍,招商资管成立于2015年4月,是招商证券全资子公司,注册资金10亿元,是国内最早获得受托资产管理、创新试点、QDII资格的券商资产管理公司之一,业务实力长期居于行业第一梯队。
根据中国证券业协会和中国投资基金业协会数据,2022年末招商资管合规受托资金规模排名行业第9,私募资产管理全年月均规模排名第7。招商证券年报数据显示,受市场波动及客户需求下降影响,截至2022 年末,招商资管总资产管理规模3171.34 亿元,同比下降34.36%。
招商证券年报还显示,招商资管2022年加速推动主动管理转型,年内完成4只大集合产品公募化改造,截至2022年年末累计完成7只大集合产品公募化改造,公募大集合产品规模达370.60亿元。截至2022年末,招商资管总资产54.14亿元,净资产50.32亿元。2022年实现营业收入10.31亿元,净利润4.04亿元。
招商资管表示,公司深耕私募业务多年,在产品、营销、投资、运营、风控等各方面已积累丰富经验,同时大集合产品转公募运作的顺利开展,也为公募业务的全面发展奠定了坚实的基础。公司将未来将发挥机构客户的优势,稳抓零售客户的市场需求,全面布局公募产品线,在固收、权益等领域分步布局,稳扎稳打,做出品牌;同时结合证券公司的资源禀赋,在公开募集证券投资基金管理业务方面做出特色和差异化。
作为招商资管的母公司,招商证券还参股两家头部的公募基金公司博时基金和招商基金,分别持股49%和45%。截至2022年末,博时基金资产管理规模 15011 亿元(不含子公司管理规模),其中公募基金管理规模9537亿元(剔除联接基金),非货币公募基金管理规模5097亿元,非货币公募基金规模行业排名第8;招商基金资产管理规模11492亿元(不含子公司管理规模),其中公募基金管理规模7705亿元(剔除联接基金),非货币公募基金管理规模5609亿元,非货币公募基金规模行业排名第5。
招商证券在2022年报中表示,2022 年,资管机构迎来全面净值化时代,资管行业从数量型规模增长向质量型结构化转型发展,居民资产配置逐步向标准化、高度净值化的公募产品转移。证券公司加速拓展财富管理版图,强化公募产品线发展。
数据显示,目前共有12家券商和券商资管公司持有公募牌照,包括东方红资管、中银国际证券、财通证券资管、中泰证券资管等;而在招商资管之后,截至今年7月21日,还有广发证券资管、兴证证券资管、光大证券资管、安信证券资管等在申请公募牌照。

研究老将刚履新董事长
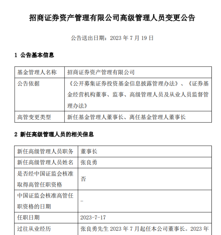
值得注意的是,大概10天前,招商资管刚迎来新的董事长张良勇,原本同时兼任董事长和总经理的杨阳不再担任董事长,仍为公司董事、总经理。
7月19日,招商资管公告,张良勇自7月17日起开始担任公司董事长,而此前张良勇长期从事证券研究工作,是招商证券研发中心负责人,曾多次获评上榜新财富最佳分析师,是一名研究老将。

公开简历显示,张良勇分别于1995年和2002年获得上海交通大学机械制造工艺与设备专业工学学士学位和中南财经政法大学国民经济学专业经济学硕士学位。2003年张良勇成为招商证券研究发展中心分析师,而后一直在招商证券研发中心,至今已有20年,在高流动性的券商研究行业,20年在一家券商,并一直从事研究工作的并不多见。
在“新财富最佳分析师”评选活动中,张良勇所在团队曾于2007年获得电子行业第一名,并于2006年、2008年至2010年获得电子行业第二名。到了2012年,张良勇开始出任招商证券研发中心联席总经理。
不再担任董事长,继续担任董事、总经理的杨阳,是2022年4月到招商资管任职,此前为华鑫证券副总经理。公告显示,杨阳分别于1997年和1999年获得中国科学技术大学计算机软件专业理学学士学位和美国宾夕法尼亚州立大学计算机科学与工程专业硕士学位。在华鑫证券之前,杨阳还曾任职于安信证券、嘉实国际资管公司、嘉实基金、美国高盛集团、美国城堡投资集团、美国HBK集团、美国贝尔斯登公司等机构。在嘉实基金和嘉实国际曾担任指数基金经理和指数投资主管。
根据今年6月份的招募书材料,公司目前唯一副总经理(不含首席风险官、董秘等)为李权胜。李权胜2020年10月加入招商资管;2006年3月至2020年10月任博时基金股票投资部总经理;2003年12月至2006年3月任银华基金投资管理部基金经理助理;2001年7月至2003年12月任招商证券研发中心分析师。李权胜分别于1998年7月、2001年7月获得北京大学生物化学专业理学学士、理学硕士学位。
招商资管2022年年报显示,公司员工总数为146人,其中管理人员6名,投研人员63名。

(文章来源:中国基金报)
(原标题:官宣!3000亿巨头拿到公募牌照)
(责任编辑:126)
关于我们|资质证明|研究中心|联系我们|安全指引|免责条款|隐私条款|风险提示函|意见建议|在线客服|诚聘英才
天天基金客服热线:95021 |客服邮箱:vip@1234567.com.cn|人工服务时间:工作日 7:30-21:30 双休日 9:00-21:30
郑重声明:天天基金系证监会批准的基金销售机构[000000303]。天天基金网所载文章、数据仅供参考,使用前请核实,风险自负。
中国证监会上海监管局网址:www.csrc.gov.cn/pub/shanghai
CopyRight 上海天天基金销售有限公司 2011-现在 沪ICP证:沪B2-20130026 网站备案号:沪ICP备11042629号-1