热门:
央企科技引领ETF(562380)近日上市 交投活跃 机构仍看好下半年“科技+央企”投资主线丨ETF观察
今年以来,A股呈现先扬后抑的震荡格局,特别是在下半年“开门红”后,市场持续震荡,两市成交额持续下降,沪指在3200点上下波动。
震荡行情下,下半年市场焦点又会聚焦在哪里?在近期密集发布的2023下半年投资展望中,机构整体对市场未来走势较为乐观,在板块配置上,上半年大热的数字科技+“央国企改革”依旧被看好。
聚焦“央企+硬科技”,证监会今年5月末公告核准跟踪中证国新央企科技引领指数的3只ETF产品发行,发行规模累计48.19亿元,在今年基金普遍发行遇冷下表现不俗。
7月6日,一批央企科技引领ETF正式上市。虽然大盘缩量震荡调整,但3只上市的央企科技引领ETF盘中交投活跃。其中,央企科技引领ETF(562380)成交最为活跃,成交额超7亿元,换手率超66%。
截至7月12日收盘,央企科技引领ETF(562380)当日成交额6568万元,换手率8.31%,交投活跃。
“央企”概念又迎来增量资金
近期,一批央企科技引领ETF已陆续上市。据21世纪经济报道,6月26日3只中证国新央企现代能源ETF拿到证监会批文,有望在7月上旬启动发行,意味着未来可能将有更多资金加大央企配置力度。
央企主题指数方面,2022年11月16日,中证国新央企科技引领指数、中证国新央企现代能源指数和中证国新央企股东回报指数(简称“央企科技引领指数”、“央企现代能源指数”、“央企股东回报指数”)3条央企主题指数发布。上述3条指数将与前期发布的中证国新央企综合指数共同组成“1+N”系列央企指数。
其中,央企科技引领聚焦“硬科技+国防安全”,叠加央企属性成为市场关注度较高的指数之一。在指数编制上,央企科技引领主要选取国务院国资委下属业务涉及航空航天与国防、计算机、电子、半导体、通信设备及技术服务等行业的50只上市公司证券作为指数样本,以反映央企科技主题上市公司证券的整体表现。
从收益表现来看,央企科技引领不管是年内表现还是历史业绩都较突出。
对比大盘沪深300指数,央企科技引领今年以来(截至6月30日,下同)收益遥遥领先,年内大幅跑赢主要宽基指数。年初以来该指数上涨8.86%,跑赢沪深300、中证500等主要宽基指数,振幅超20%,高收益、高波动的弹性特征显著。

(数据来源:Wind,2016.12.30至2023.6.30;中证国新央企科技引领指数基日为2016.12.30,2017-2022年收益率为1.28%,-24.17%,41.72%,37.94%,18.04%,-26.20%,指数的过往业绩并不预示其未来表现)
央企科技引领何以跑出Beta行情?
硬科技代表,自主可控属性突出。截至6月30日,从中信一级行业来看,央企科技引领成分股(截至6月30日)来自国防军工(48.0%)、电子(22.9%)、计算机(20.5%)、通信(7.6%)、基础化工(0.9%)5个行业,前三大权重行业累计权重高达91.4%。

(图片来源:Wind)
央企科技引领第一大权重行业为国防军工,占比48.0%。当前市场上主流科技类指数的行业分布主要为电子、新能源、生物医药等板块,而央企科技引领指数则重点聚焦国防军工等领域。同时,央企科技引领指数的高军工含量带来了与中证军工指数较高重合度的走势。相比于中证军工指数,央企科技引领指数同时布局计算机、电子、通信板块,较纯军工指数持股更加分散,基准日以来(截至6月30日)相较中证军工指数获得超额收益,表现更加突出。

(数据来源:Wind,中证国新央企科技引领指数基日为2016.12.30,2018-2022年收益率为-24.17%,41.72%,37.94%,18.04%,-26.20%;中证军工指数基日为2004.12.31,2018-2022年收益率为-27.25%,22.02%,67.91%,14.28%,-25.74%,指数的过往业绩并不预示其未来表现)
重仓持股较为集中,“科技+央企”属性强。该指数的前十大成分股合计权重占比超51%,持股集中度较为集中。前十大成分股,如下:

央企科技引领指数能跑赢大盘,除了“央企”概念外,“科技”属性也不可忽视。
研发支出占比高,盈利增速较快。央企科技引领指数编制方案中专门提到,选取同时满足过去三年研发支出增速为正且过去一年研发支出占营业收入比例不低3%的条件的证券作为待选样本。
华鑫证券基于2023年一季报披露数据计算的央企科技引领指数研发支出占营业收入比例高达9.70%,远高于沪深300(1.92%)和wind全A指数(2.14%),也同样高于科创50(7.43%)。

(图片来源:华鑫证券)
盈利方面,截至2022年末,过去五年,指数成分股的营业收入和归母净利润均呈现持续增长趋势。展望未来,华鑫证券研报指出,根据Wind分析师一致预测数据,2023年至2025年,央企科技引领指数的营收增速及归母净利润将在2022年高基数基础上持续攀升,继续维持高增长。

(图片来源:华鑫证券)
银华基金基金经理王帅4月14日在银华基金2023年二季度策略会表示,中证国新央企科技引领指数有机结合了“央企”和“科技”两个概念,能够充分体现央企在科技创新上的资源和力量优势,很好地弥补了近两年市场上创新型投资标的的空缺。追踪该指数的中证国新央企科技引领指数ETF也有望成为近两年科技类股票ETF的新标杆。

(图片来源:中国基金报报道)
央企科技引领ETF(562380)上市首日交投活跃
作为跟踪国新央企科技引领指数的核心产品之一,央企科技引领ETF(562380)于7月6日上市交易,上市首日成交额7.24亿元,换手率高达66.12%。
今年5月末,证监会公告核准跟踪中证国新央企科技引领指数的3只ETF产品发行。目前,三只中证国新央企科技引领ETF已全部成立,发行规模累计48.19亿元。
其中,央企科技引领ETF(562380)募集规模达到15.87亿元,有效认购总户数5327户。这一成绩在今年基金普遍发行遇冷下表现不俗。

(图源:基金上市交易公告书)
份额持有人方面,央企科技引领ETF以机构投资者为主要持有人,其中机构投资者持有基金份额占比60.63%,个人投资者占比39.37%。在前十名持有人中,多以私募、券商、理财和保险公司为主。
央企科技引领ETF(562380)基金经理为王帅,Wind数据显示,其当前管理15只、合计管理基金规模139.52亿元,其管理的基金均是指数型基金。
王帅近期指出,央企科技引领指数所覆盖的行业均有较高景气度,2023年是一个产业趋势投资和政策主题投资的大年,科技自立自强和国企央企改革都是广大投资者值得关注的重点方向。
事实上确实如其所说,今年上半年,“AI”与“央国企改革”可谓是市场上明显的两大结构性主线,央企、科技相关ETF上半年表现强劲。
央企相关ETF中,Wind数据显示,截至6月30日,场内基金中有16只名称中包含“央企”的ETF,合计规模达355亿元。
以央企ETF(159959)为例,该基金成立于2018年10月22日,跟踪中证央企结构调整指数(000860.CSI),该指数从2018年10月22日至2023年6月30日,累计涨幅36.88%。

(数据来源:Wind,截至2023/6/30;中证央企结构调整指数基日为2014.12.31,2018-2022年收益率为-19.51%,13.06%,13.10%,15.16%,-17.84%;指数的过往业绩并不预示其未来表现)
再来看科技相关ETF,机器人、5G等相关主题ETF涨幅明显。Wind数据显示,今年以来(1月3日-7月11日),机器人ETF基金(562360)、5GETF(159994)分别跟踪的中证机器人指数(H30590.CSI)和中证5G通信主题指数(931079.CSI)分别涨23.62%和36.54%。
拉长周期,Wind数据显示,中证机器人指数基日为2010.12.31,2018-2022年收益率为-29.31%、24.85%、39.98%、14.65%、-31.76%;中证5G通信主题指数基日为2015.12.31,2018-2022年收益率为-32.86%、27.71%、18.84%、6.05%、-38.04%;指数的过往业绩并不预示其未来表现。
下半年机构仍坚守“科技+央企”投资主线
机构对下半年的市场展望似乎也在印证今年将是“科技+央企”投资的大年。
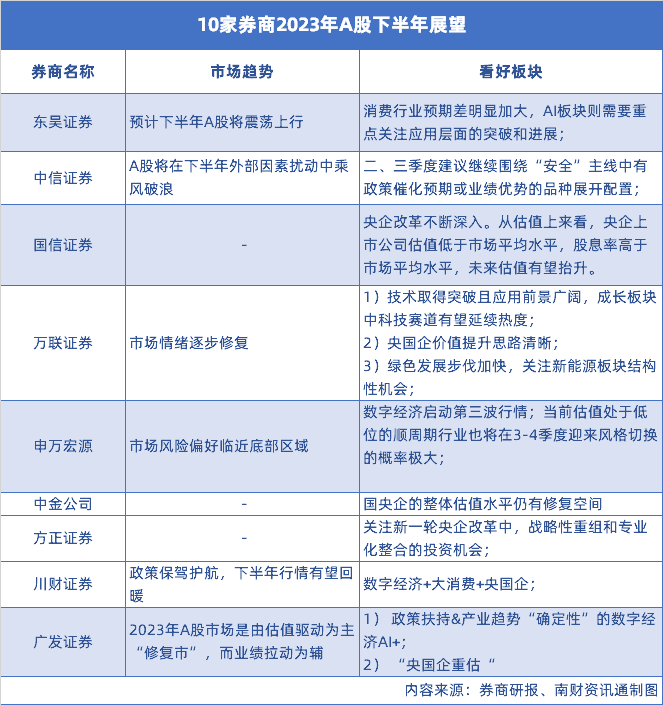
近期,多家机构陆续发表了2023下半年投资展望,整体来看对市场未来走势较为乐观,认为市场情绪在逐步修复,下半年A股有望震荡上行。
平安证券认为,今年下半年的市场环节优于上半年,当前市场估值已回归至历史均值以下。
广发证券也指出,2023年A股市场是由估值驱动为主“修复市”。
中信证券的观点相对保守,认为A股将在下半年外部因素扰动中乘风破浪。
中信建投对A股未来的走势偏向积极,认为下半年上涨行情具备持续性。
而在板块配置上,上半年大热的数字科技+“央国企改革”依旧被券商看好,此外部分悲观预期的行业也将迎来一定的修正机会。
国信证券:央企改革不断深入。从估值上来看,央企上市公司估值低于市场平均水平,股息率高于市场平均水平,未来估值有望抬升。
广发证券:看好政策扶持和产业趋势“确定性”的数字经济AI+以及低估值且具备永续经营 “确定性”的央国企板块。
中金公司:结合当前的政策及改革方向,伴随国央企基本面的继续改善优化,当前国央企的整体估值水平仍有修复空间。并购重组有望助力国央企更好实现高质量发展,关注相关领域的投资机会。
方正证券:在新一轮央企改革中,战略性重组和专业化整合的投资机会值得关注。
中信证券:建议绕续坚守科技、能源资源和国防三大安全领域中有催化或业绩优势的品种,例如在科技安全领域,围绕数字经济主题,关注中报预期较好的运营商、通信设备、信创、半导体设备,尚处于产业早期阶段的AI算力、AI应用有望在下半年开始逐步兑现业绩;在国防安全领域,从业绩增长的持续性角度推荐军用通信、战场感知、航发和导弹产业链。

(本文信息不构成任何投资建议,刊载内容来自持牌证券机构,不代表平台观点,请投资人独立判断和决策。)
(文章来源:21世纪经济报道)
(原标题:央企科技引领ETF(562380)近日上市,交投活跃,机构仍看好下半年“科技+央企”投资主线丨ETF观察)
(责任编辑:33)
关于我们|资质证明|研究中心|联系我们|安全指引|免责条款|隐私条款|风险提示函|意见建议|在线客服|诚聘英才
天天基金客服热线:95021 |客服邮箱:vip@1234567.com.cn|人工服务时间:工作日 7:30-21:30 双休日 9:00-21:30
郑重声明:天天基金系证监会批准的基金销售机构[000000303]。天天基金网所载文章、数据仅供参考,使用前请核实,风险自负。
中国证监会上海监管局网址:www.csrc.gov.cn/pub/shanghai
CopyRight 上海天天基金销售有限公司 2011-现在 沪ICP证:沪B2-20130026 网站备案号:沪ICP备11042629号-1